Report Overview
Visitedpublic
2026-03-05 10:35:36
Tags
Submit Tags
URL
shieldstoneltd.com
Finishing URL
shieldstoneltd.com/
IP / ASN

148.72.153.160
Title
Shield Stone | Welcome to Shield Stone
Detections
urlquery
0
Network Intrusion Detection
0
Threat Detection Systems
1
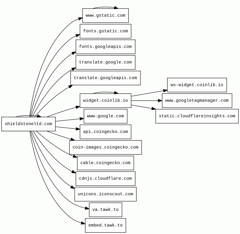
Host Summary
| Host | Rank | Registered | First Seen | Last Seen | Sent | Received | IP | Fingerprints |
|---|---|---|---|---|---|---|---|---|
api.coingecko.com | 442226 | 2014-03-26 | 2018-05-18 | 2026-02-27 | 1.6 kB | 118 kB | ![]() 172.66.172.219 | |
www.gstatic.com | 146047 | 2008-02-11 | 2012-05-29 | 2026-03-01 | 3.2 kB | 70 kB | ![]() 142.251.143.131 | |
embed.tawk.to | 52083 | unknown | 2014-03-19 | 2026-03-02 | 4.3 kB | 681 kB | ![]() 172.66.161.212 | |
cdnjs.cloudflare.com | 1222 | 2009-02-17 | 2012-05-23 | 2026-03-01 | 954 B | 1.4 kB | ![]() 104.17.25.14 | |
cable.coingecko.com | unknown | 2014-03-26 | 2018-04-04 | 2026-03-02 | 4.5 kB | 0 B | ![]() 0.0.0.0 | |
translate.googleapis.com | 6317 | 2005-01-25 | 2012-05-31 | 2026-03-02 | 3.1 kB | 424 kB | ![]() 172.217.20.170 | |
fonts.gstatic.com | unknown | 2008-02-11 | 2014-04-02 | 2026-03-01 | 2.1 kB | 127 kB | ![]() 142.251.142.227 | |
unicons.iconscout.com | 405007 | 2015-06-01 | 2019-02-01 | 2026-03-05 | 539 B | 14 kB | ![]() 172.64.147.238 | |
va.tawk.to | 51316 | unknown | 2017-01-30 | 2026-03-02 | 1.6 kB | 5.2 kB | ![]() 172.66.161.212 | |
ws-widget.coinlib.io | unknown | 2017-12-05 | 2023-05-09 | 2026-02-27 | 4.4 kB | 8.1 kB | ![]() 188.114.96.1 | |
www.googletagmanager.com | 283 | 2011-11-11 | 2012-10-04 | 2026-03-01 | 1.3 kB | 1.1 MB | ![]() 172.217.19.232 | |
fonts.googleapis.com | 313 | 2005-01-25 | 2012-05-23 | 2026-03-01 | 476 B | 7.5 kB | ![]() 142.250.74.10 | |
translate.google.com | 609 | 1997-09-15 | 2012-05-30 | 2026-03-02 | 948 B | 85 kB | ![]() 142.251.143.142 | |
shieldstoneltd.com 30 alert(s) on this Host | unknown | 2025-08-06 | 2026-03-05 | 2026-03-05 | 35 kB | 4.9 MB | ![]() 148.72.153.160 | ![]() |
widget.coinlib.io | unknown | 2017-12-05 | 2018-10-03 | 2026-03-02 | 32 kB | 1.6 MB | ![]() 188.114.97.1 | |
coin-images.coingecko.com | 550283 | 2014-03-26 | 2024-05-30 | 2026-02-27 | 1.4 kB | 8.0 kB | ![]() 172.67.142.173 | |
static.cloudflareinsights.com | 4073 | 2019-08-30 | 2019-09-24 | 2026-03-01 | 512 B | 32 kB | ![]() 104.16.79.73 | |
www.google.com | 22 | 1997-09-15 | 2015-05-10 | 2026-03-01 | 446 B | 739 B | ![]() 142.251.150.119 |
Cloudflare (CDN)
Cloudflare is a web-infrastructure and website-security company, providing content-delivery-network services, DDoS mitigation, Internet security, and distributed domain-name-server services.Amazon Web Services (PaaS)
Amazon Web Services (AWS) is a comprehensive cloud services platform offering compute power, database storage, content delivery and other functionality.Cloudflare Bot Management (Security)
Cloudflare bot management solution identifies and mitigates automated traffic to protect websites from bad bots.PHP:8.1.33 (Programming languages)
PHP is a general-purpose scripting language used for web development.OWL Carousel (JavaScript libraries)
OWL Carousel is an enabled jQuery plugin that lets you create responsive carousel sliders.jQuery:3.5.1 (JavaScript libraries)
jQuery is a JavaScript library which is a free, open-source software designed to simplify HTML DOM tree traversal and manipulation, as well as event handling, CSS animation, and Ajax.Bootstrap (UI frameworks)
Bootstrap is a free and open-source CSS framework directed at responsive, mobile-first front-end web development. It contains CSS and JavaScript-based design templates for typography, forms, buttons, navigation, and other interface components.Cloudflare Browser Insights (Analytics, RUM)
Cloudflare Browser Insights is a tool that measures the performance of websites from the perspective of users.Google Tag Manager (Tag managers)
Google Tag Manager is a tag management system (TMS) that allows you to quickly and easily update measurement codes and related code fragments collectively known as tags on your website or mobile app.Google Analytics (Analytics)
Google Analytics is a free web analytics service that tracks and reports website traffic.jQuery (JavaScript libraries)
jQuery is a JavaScript library which is a free, open-source software designed to simplify HTML DOM tree traversal and manipulation, as well as event handling, CSS animation, and Ajax.Related reports
Threat Detection Systems
| Detection System | Indicator | Verdict | Alert |
|---|---|---|---|
| DNS4EU | shieldstoneltd.com | malicious | Sinkholed |
JavaScript (41)
| HASH | FROM | Size | First Seen | Last Seen | |
|---|---|---|---|---|---|
| ad5701dbb30261e2e81df7a8a1934e8c | DocumentWrite | 470 B | 2026-02-18 | 2026-03-16 | |
Introduced by DocumentWrite First Seen 2026-02-18 Last Seen 2026-03-16 Times Seen 395 Size 470 B (470 bytes) MD5 ad5701dbb30261e2e81df7a8a1934e8c SHA1 69ea43727e55fb2b8b528af6b005036834259bd2 Loading... | |||||
| 23723b094bdc424199dd24b0420feb00 | DocumentWrite | 3.0 kB | 2026-02-17 | 2026-03-16 | |
Introduced by DocumentWrite First Seen 2026-02-17 Last Seen 2026-03-16 Times Seen 1198 Size 3.0 kB (3011 bytes) MD5 23723b094bdc424199dd24b0420feb00 SHA1 2e9fd96b082f9fee856afacb67c08d992304b5c6 Loading... | |||||
| 9af88871328eade0863692c73ac2683d | DocumentWrite | 470 B | 2026-02-18 | 2026-03-16 | |
Introduced by DocumentWrite First Seen 2026-02-18 Last Seen 2026-03-16 Times Seen 316 Size 470 B (470 bytes) MD5 9af88871328eade0863692c73ac2683d SHA1 20e7bd6f035ad0812de0fb171176f106eea250fe Loading... | |||||
HTTP Transactions (149)
| URL | IP | Response | Size |
|---|

