Report Overview
Visitedpublic
2025-08-26 06:54:09
Tags
Submit Tags
URL
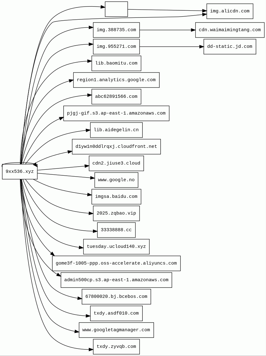
9xx536.xyz/video/view/b6729f6cc1bd33fd2c96
Finishing URL
9xx536.xyz/video/view/b6729f6cc1bd33fd2c96
IP / ASN

104.21.32.1
Title
jiuse31.lol第一次跟老婆在沙发上 - 91视频|91自拍|国产自拍
Detections
urlquery
0
Network Intrusion Detection
1
Threat Detection Systems
4
Host Summary
| Host | Rank | Registered | First Seen | Last Seen | Sent | Received | IP | Fingerprints |
|---|---|---|---|---|---|---|---|---|
pg777111.img3784715638.com | 3092118 | 2025-05-17 | 2025-07-08 | 2025-08-26 | 455 B | 560 kB | ![]() 34.150.31.7 | |
imgsa.baidu.com | 742495 | 1999-10-11 | 2017-01-29 | 2025-08-23 | 958 B | 633 kB | ![]() 150.138.253.48 | |
img.shsrdzs.com | 1954131 | 2024-03-04 | 2025-06-29 | 2025-08-24 | 468 B | 1.0 MB | ![]() 172.247.84.4 | |
9xx536.xyz | unknown | 2024-11-01 | 2025-06-29 | 2025-08-24 | 2.9 kB | 170 kB | ![]() 104.21.32.1 | |
www.googletagmanager.com | 283 | 2011-11-11 | 2012-10-04 | 2025-08-20 | 876 B | 730 kB | ![]() 142.250.178.72 | |
lib.baomitu.com | 1463145 | 2014-08-10 | 2017-02-05 | 2025-08-25 | 3.1 kB | 1.3 MB | ![]() 3.167.2.79 | |
cdn.waimaimingtang.com | 5764849 | 2019-05-31 | 2025-07-26 | 2025-08-25 | 442 B | 370 kB | ![]() 101.226.27.77 | ![]() |
2025.zqbao.vip 1 alert(s) on this Host | 5612822 | 2025-08-01 | 2025-08-04 | 2025-08-19 | 436 B | 376 kB | ![]() 166.88.164.158 | |
abc62891566.com 1 alert(s) on this Host | unknown | 2025-08-07 | 2025-08-09 | 2025-08-25 | 456 B | 476 kB | ![]() 104.160.179.210 | |
67800020.bj.bcebos.com | unknown | 2014-08-28 | 2025-08-22 | 2025-08-22 | 440 B | 459 kB | ![]() 103.235.47.176 | |
img.xmshengchao.com 1 alert(s) on this Host | 1701637 | 2016-07-01 | 2025-06-05 | 2025-08-23 | 472 B | 364 kB | ![]() 172.247.84.4 | |
33338888.cc 1 alert(s) on this Host | 344757 | 2025-06-03 | 2025-06-14 | 2025-08-23 | 452 B | 733 kB | ![]() 104.160.179.210 | |
img.alicdn.com | 61670 | 2008-06-25 | 2015-03-04 | 2025-08-25 | 1.9 kB | 1.9 MB | ![]() 47.246.44.178 | ![]() |
cdn2.jiuse3.cloud | 2011339 | 2024-01-21 | 2024-01-22 | 2025-08-22 | 929 B | 894 kB | ![]() 23.237.196.139 | |
lib.aidegelin.cn | 5562002 | 2009-10-16 | 2024-06-10 | 2025-08-23 | 1.7 kB | 76 kB | ![]() 104.21.85.215 | |
img.955271.com | 2064966 | 2023-11-15 | 2024-12-24 | 2025-08-24 | 454 B | 588 kB | ![]() 46.3.44.108 | |
xm777111.img8822437445.com | 2219460 | 2025-05-17 | 2025-07-07 | 2025-08-20 | 460 B | 235 kB | ![]() 34.150.31.7 | |
pjgj-gif.s3.ap-east-1.amazonaws.com | 4424515 | 2005-08-18 | 2025-07-30 | 2025-08-24 | 484 B | 4.5 MB | ![]() 52.95.162.45 | |
www.google.no | 92680 | 2001-02-26 | 2012-06-26 | 2025-08-20 | 870 B | 580 B | ![]() 142.250.74.131 | |
d1yw1n0ddlrqxj.cloudfront.net | unknown | 2008-04-25 | 2025-05-16 | 2025-08-23 | 450 B | 325 kB | ![]() 3.167.7.24 | |
txdy.asdf010.com | 1920741 | 2024-08-29 | 2025-06-25 | 2025-08-22 | 894 B | 433 kB | ![]() 61.170.81.214 | ![]() |
dd-static.jd.com | 1869627 | 1992-09-29 | 2021-06-29 | 2025-08-21 | 473 B | 589 kB | ![]() 123.6.77.67 | |
region1.analytics.google.com | 22257 | 1997-09-15 | 2022-03-17 | 2025-08-20 | 1.2 kB | 844 B | ![]() 216.239.32.36 | |
admin500cp.s3.ap-east-1.amazonaws.com | unknown | 2005-08-18 | 2025-08-07 | 2025-08-22 | 458 B | 433 kB | ![]() 52.95.162.45 | |
yj777222.img0251678113.com | 2882654 | 2025-05-17 | 2025-07-07 | 2025-08-20 | 455 B | 213 kB | ![]() 34.150.31.7 | |
img.388735.com | 1987075 | 2023-11-15 | 2024-12-16 | 2025-08-24 | 454 B | 369 kB | ![]() 46.3.193.147 | |
tuesday.ucloud140.xyz | unknown | 2025-04-01 | 2025-08-26 | 2025-08-26 | 443 B | 5.7 kB | ![]() 23.237.196.139 | |
gome3f-1005-ppp.oss-accelerate.aliyuncs.com | unknown | 2012-04-01 | 2025-08-18 | 2025-08-25 | 492 B | 150 kB | ![]() 47.254.187.127 | |
txdy.zyvqb.com | 1907469 | 2024-11-15 | 2025-06-07 | 2025-08-19 | 431 B | 298 kB | ![]() 61.170.80.227 | ![]() |
Nginx (Web servers, Reverse proxies)
Nginx is a web server that can also be used as a reverse proxy, load balancer, mail proxy and HTTP cache.Cloudflare (CDN)
Cloudflare is a web-infrastructure and website-security company, providing content-delivery-network services, DDoS mitigation, Internet security, and distributed domain-name-server services.Google Tag Manager (Tag managers)
Google Tag Manager is a tag management system (TMS) that allows you to quickly and easily update measurement codes and related code fragments collectively known as tags on your website or mobile app.Axios:1.6.8 (JavaScript libraries)
Promise based HTTP client for the browser and node.jsAmazon CloudFront (CDN)
Amazon CloudFront is a fast content delivery network (CDN) service that securely delivers data, videos, applications, and APIs to customers globally with low latency, high transfer speeds.Amazon Web Services (PaaS)
Amazon Web Services (AWS) is a comprehensive cloud services platform offering compute power, database storage, content delivery and other functionality.Tengine (Web servers)
Tengine is a web server which is based on the Nginx HTTP server.Alibaba Cloud Object Storage Service (IaaS)
Alibaba Cloud Object Storage Service (OSS) is a cloud-based object storage service provided by Alibaba Cloud, which allows users to store and access large amounts of data in the cloud.Microsoft ASP.NET (Web frameworks)
ASP.NET is an open-source, server-side web-application framework designed for web development to produce dynamic web pages.Amazon S3 (CDN)
Amazon S3 or Amazon Simple Storage Service is a service offered by Amazon Web Services (AWS) that provides object storage through a web service interface.Related reports
Network Intrusion Detection Systems
Suricata /w Emerging Threats Pro
| Timestamp | Severity | Source IP | Destination IP | Alert |
|---|---|---|---|---|
| low | ![]() 172.18.0.12 | ![]() 47.254.187.127 | ET INFO Observed Alibaba Cloud CDN Domain (aliyuncs .com in TLS SNI) |
Threat Detection Systems
| Detection System | Indicator | Verdict | Alert |
|---|---|---|---|
| Quad9 DNS | img.xmshengchao.com | malicious | Sinkholed |
| Quad9 DNS | 33338888.cc | malicious | Sinkholed |
| Quad9 DNS | 2025.zqbao.vip | malicious | Sinkholed |
| Quad9 DNS | abc62891566.com | malicious | Sinkholed |
JavaScript (40)
No JavaScripts
HTTP Transactions (50)
| URL | IP | Response | Size |
|---|






