Report Overview
Visitedpublic
2024-01-24 00:48:44
Tags
Submit Tags
URL
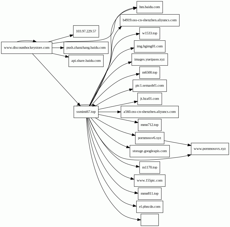
www.discounthockeystore.com/
Finishing URL
www.discounthockeystore.com/
IP / ASN

154.80.187.34
Title
西双版纳疾侣物流有限公司
Detections
urlquery
0
Network Intrusion Detection
0
Threat Detection Systems
0
Host Summary
| Host | Rank | Registered | First Seen | Last Seen | Sent | Received | IP | Fingerprints |
|---|---|---|---|---|---|---|---|---|
push.zhanzhang.baidu.com | 57139 | 1999-10-11 | 2015-07-22 07:44:02 | 2024-01-22 05:12:00 | 336 B | 750 B | ![]() 112.34.113.148 | |
b4919.oss-cn-shenzhen.aliyuncs.com | unknown | 2012-04-01 | 2023-12-14 00:35:42 | 2024-01-21 23:15:49 | 876 B | 122 kB | ![]() 112.74.1.144 | |
images.yueipaoo.xyz | unknown | 2023-11-15 | 2023-12-03 18:02:40 | 2024-01-19 13:22:59 | 448 B | 11 kB | ![]() 172.67.22.165 | |
pic1.semaobf1.com | unknown | 2022-02-20 | 2022-04-22 18:04:48 | 2024-01-21 19:55:19 | 456 B | 13 kB | ![]() 216.180.232.98 | |
mmn712.top | unknown | 2023-12-24 | 2024-01-01 20:05:23 | 2024-01-20 18:16:25 | 439 B | 48 kB | ![]() 142.132.201.10 | |
el.phncdn.com | 268704 | 2009-12-11 | 2021-01-29 14:24:06 | 2024-01-22 10:04:05 | 843 B | 40 MB | ![]() 64.210.135.148 | |
pornmossv6.xyz | unknown | 2023-11-07 | 2023-11-30 19:26:37 | 2024-01-15 22:46:08 | 880 B | 1.0 kB | ![]() 103.214.22.62 | |
hm.baidu.com | 8254 | 1999-10-11 | 2012-05-26 10:38:45 | 2024-01-22 20:09:00 | 3.9 kB | 48 kB | ![]() 103.235.46.191 | |
jt.hza01.com | unknown | 2020-08-14 | 2023-06-25 19:38:45 | 2024-01-22 10:04:04 | 442 B | 0 B | ![]() 0.0.0.0 | |
www.155pic.com | unknown | 2022-08-05 | 2022-10-23 04:49:15 | 2024-01-20 00:13:34 | 13 kB | 1.1 MB | ![]() 172.67.31.6 | |
m6500.top | unknown | 2024-01-18 | 2024-01-18 10:27:02 | 2024-01-22 16:48:06 | 876 B | 224 kB | ![]() 142.132.201.10 | |
storage.googleapis.com | 420 | 2005-01-25 | 2012-08-06 08:33:30 | 2024-01-23 02:23:10 | 437 B | 185 kB | ![]() 142.250.74.27 | |
w1533.top | unknown | 2024-01-13 | 2024-01-14 04:24:24 | 2024-01-23 20:15:52 | 892 B | 325 kB | ![]() 142.132.201.10 | |
api.share.baidu.com | 44629 | 1999-10-11 | 2013-04-25 16:45:11 | 2024-01-23 05:11:39 | 389 B | 114 B | ![]() 39.156.68.163 | |
zhibo128x.xyz | unknown | 2022-08-27 | 2022-09-07 01:50:00 | 2024-01-22 20:23:17 | 387 B | 246 kB | ![]() 192.74.228.210 | |
www.pornmossvx.xyz | unknown | 2024-01-06 | 2024-01-08 12:46:40 | 2024-01-20 00:13:36 | 888 B | 156 kB | ![]() 103.214.22.62 | |
m1170.top | unknown | 2023-12-30 | 2023-12-30 13:08:46 | 2024-01-20 01:36:38 | 890 B | 839 kB | ![]() 142.132.201.10 | |
103.97.229.57 1 alert(s) on this Host | unknown | unknown | No data | No data | 370 B | 234 B | ![]() 103.97.229.57 | |
ssmimi67.top | unknown | unknown | No data | No data | 9.2 kB | 492 kB | ![]() 45.204.84.95 | |
a560.oss-cn-shenzhen.aliyuncs.com | unknown | 2012-04-01 | 2023-12-14 00:35:42 | 2024-01-22 10:04:03 | 878 B | 472 kB | ![]() 112.74.1.130 | |
mmn811.top | unknown | 2023-12-24 | 2023-12-27 01:00:59 | 2024-01-21 13:25:28 | 439 B | 459 kB | ![]() 142.132.201.10 | |
| unknown | 1.1 kB | 4.1 kB | ![]() 115.231.8.174 | |||||
img.hgimg01.com | unknown | 2023-05-01 | 2023-05-17 22:26:42 | 2024-01-21 14:15:17 | 932 B | 401 kB | ![]() 89.105.207.95 | |
www.discounthockeystore.com | unknown | unknown | No data | No data | 1.4 kB | 4.2 kB | ![]() 154.80.187.34 |
Related reports
Threat Detection Systems
Public InfoSec YARA rules
No alerts detected
OpenPhish
No alerts detected
PhishTank
No alerts detected
mnemonic secure dns
No alerts detected
Quad9 DNS
| Scan Date | Severity | Indicator | Alert |
|---|---|---|---|
| 2024-01-23 | medium | 103.97.229.57 | Sinkholed |
ThreatFox
No alerts detected
JavaScript (75)
| HASH | FROM | Size | First Seen | Last Seen | |
|---|---|---|---|---|---|
| e864d8364b3b32cd62bd0ce42cf30f4d | DocumentWrite | 43 B | 2023-10-19 | 2024-08-21 | |
Introduced by DocumentWrite First Seen 2023-10-19 Last Seen 2024-08-21 Times Seen 38 Size 43 B (43 bytes) MD5 e864d8364b3b32cd62bd0ce42cf30f4d SHA1 a44440dcd3f7c89e7e91312b1752e5d243b6ddd9 Loading... | |||||
| b0385e426774a3d06601c8bcc37dd5e4 | DocumentWrite | 135 B | 2023-08-03 | 2024-08-21 | |
Introduced by DocumentWrite First Seen 2023-08-03 Last Seen 2024-08-21 Times Seen 93 Size 135 B (135 bytes) MD5 b0385e426774a3d06601c8bcc37dd5e4 SHA1 85ed1946630ab4ffbb851b254d566ff694348d76 Loading... | |||||
| 17f3768213f8cada30b6891b6e63daca | DocumentWrite | 44 B | 2023-03-07 | 2025-05-23 | |
Introduced by DocumentWrite First Seen 2023-03-07 Last Seen 2025-05-23 Times Seen 517 Size 44 B (44 bytes) MD5 17f3768213f8cada30b6891b6e63daca SHA1 276fe649b147f5deb010de6c868a3a57656e94aa Loading... | |||||
| 01abc07e19c8cdbcd9d1019ea33cfb82 | DocumentWrite | 211 B | 2023-12-13 | 2024-08-20 | |
Introduced by DocumentWrite First Seen 2023-12-13 Last Seen 2024-08-20 Times Seen 17 Size 211 B (211 bytes) MD5 01abc07e19c8cdbcd9d1019ea33cfb82 SHA1 b461a661293917d3aae1112945e0dd878b9262cd Loading... | |||||
| 69259996172e32f0e6176fa758b54a38 | DocumentWrite | 172 B | 2024-01-23 | 2024-08-20 | |
Introduced by DocumentWrite First Seen 2024-01-23 Last Seen 2024-08-20 Times Seen 3 Size 172 B (172 bytes) MD5 69259996172e32f0e6176fa758b54a38 SHA1 9b2fbf30ea71e90aeb68c7b2e0d6093e425f5740 Loading... | |||||
| 0f33c92e8d7f2b273999c2784812b690 | DocumentWrite | 196 B | 2024-01-08 | 2024-08-20 | |
Introduced by DocumentWrite First Seen 2024-01-08 Last Seen 2024-08-20 Times Seen 24 Size 196 B (196 bytes) MD5 0f33c92e8d7f2b273999c2784812b690 SHA1 7580d0b2ebae24fa26ae9e0be9870f16929f7b6c Loading... | |||||
| 5c4fec1b936e5b83185d8396d66a619b | DocumentWrite | 33 B | 2023-03-07 | 2025-05-23 | |
Introduced by DocumentWrite First Seen 2023-03-07 Last Seen 2025-05-23 Times Seen 578 Size 33 B (33 bytes) MD5 5c4fec1b936e5b83185d8396d66a619b SHA1 83d6db65f5e0835976707dbb30a58b142efb4267 Loading... | |||||
| 388e9e080eda27aed9a7911f46ac1e8e | DocumentWrite | 130 B | 2023-04-17 | 2024-08-21 | |
Introduced by DocumentWrite First Seen 2023-04-17 Last Seen 2024-08-21 Times Seen 351 Size 130 B (130 bytes) MD5 388e9e080eda27aed9a7911f46ac1e8e SHA1 ee63edbe2358048652398a497dd78451b9541ce8 Loading... | |||||
| 21f0af278cea8da9cbd972897b38c8b8 | DocumentWrite | 81 B | 2023-12-13 | 2024-08-20 | |
Introduced by DocumentWrite First Seen 2023-12-13 Last Seen 2024-08-20 Times Seen 16 Size 81 B (81 bytes) MD5 21f0af278cea8da9cbd972897b38c8b8 SHA1 09711a605955dab1eb266c19eae653b1559c33c7 Loading... | |||||
| 50bcf0f582d189c09662e6180ad29d96 | DocumentWrite | 144 B | 2023-05-10 | 2024-10-11 | |
Introduced by DocumentWrite First Seen 2023-05-10 Last Seen 2024-10-11 Times Seen 396 Size 144 B (144 bytes) MD5 50bcf0f582d189c09662e6180ad29d96 SHA1 65f378f350f65243fa61a750b6b27f9e9de9bc9c Loading... | |||||
| d827db6c1fee4fe8b5f8559fb73b56d6 | DocumentWrite | 132 B | 2023-05-10 | 2024-09-19 | |
Introduced by DocumentWrite First Seen 2023-05-10 Last Seen 2024-09-19 Times Seen 363 Size 132 B (132 bytes) MD5 d827db6c1fee4fe8b5f8559fb73b56d6 SHA1 85ccd15a143d6037965f216ac48a0416cd6c78d9 Loading... | |||||
| 2a8afd8833f4fabadaff60f170773bbb | DocumentWrite | 141 B | 2023-09-01 | 2024-09-20 | |
Introduced by DocumentWrite First Seen 2023-09-01 Last Seen 2024-09-20 Times Seen 106 Size 141 B (141 bytes) MD5 2a8afd8833f4fabadaff60f170773bbb SHA1 db5a9151ce86edc2d66d5b4f33d13c7a39ed8284 Loading... | |||||
| fa660a8ad505547640133768f2877788 | DocumentWrite | 8 B | 2023-03-07 | 2026-04-05 | |
Introduced by DocumentWrite First Seen 2023-03-07 Last Seen 2026-04-05 Times Seen 2299 Size 8 B (8 bytes) MD5 fa660a8ad505547640133768f2877788 SHA1 cdf4bf8f51f450a842d85ab41a089e05a2e12f73 Loading... | |||||
| 2ff6e86bdcc2c03e709fd84c4a2e6d0d | DocumentWrite | 436 B | 2024-08-20 | 2024-08-20 | |
Introduced by DocumentWrite First Seen 2024-08-20 Last Seen 2024-08-20 Times Seen 1 Size 436 B (436 bytes) MD5 2ff6e86bdcc2c03e709fd84c4a2e6d0d SHA1 86ea574de87d89b316328140133b8cd076062d47 Loading... | |||||
| e8ec49ecadfebd2d7df8361222665d50 | DocumentWrite | 144 B | 2023-03-14 | 2025-05-18 | |
Introduced by DocumentWrite First Seen 2023-03-14 Last Seen 2025-05-18 Times Seen 559 Size 144 B (144 bytes) MD5 e8ec49ecadfebd2d7df8361222665d50 SHA1 26d3a98557d648c23f504a310293cc86cd164a6e Loading... | |||||
| d6c1ced2c017b415bf11b2d53ef6d88f | DocumentWrite | 98 B | 2024-01-08 | 2024-08-20 | |
Introduced by DocumentWrite First Seen 2024-01-08 Last Seen 2024-08-20 Times Seen 35 Size 98 B (98 bytes) MD5 d6c1ced2c017b415bf11b2d53ef6d88f SHA1 07297e521c1eb649bc13f2fc00c40d740d3a3b6a Loading... | |||||
| c11b35f632c4a75cd247389d27a13b6d | DocumentWrite | 36 B | 2023-03-07 | 2025-05-23 | |
Introduced by DocumentWrite First Seen 2023-03-07 Last Seen 2025-05-23 Times Seen 577 Size 36 B (36 bytes) MD5 c11b35f632c4a75cd247389d27a13b6d SHA1 f6d85ede422df43abe646152d6406334b49c68dd Loading... | |||||
| cfb0b5f8ccae71824d6eaeed9d5efb2c | DocumentWrite | 4 B | 2023-03-07 | 2026-04-05 | |
Introduced by DocumentWrite First Seen 2023-03-07 Last Seen 2026-04-05 Times Seen 5026 Size 4 B (4 bytes) MD5 cfb0b5f8ccae71824d6eaeed9d5efb2c SHA1 f26a5fc2d93401fd0a0fb60d5b8ba770e74ca387 Loading... | |||||
| fc4d7a09cf76db3f093ffbf97788fed5 | DocumentWrite | 5 B | 2023-03-07 | 2026-04-05 | |
Introduced by DocumentWrite First Seen 2023-03-07 Last Seen 2026-04-05 Times Seen 3332 Size 5 B (5 bytes) MD5 fc4d7a09cf76db3f093ffbf97788fed5 SHA1 0683d9779d8c72e89fe046ffbec62d1d3ede8377 Loading... | |||||
| c3a2274931a2a88e9ede55d55aff2e17 | DocumentWrite | 17 B | 2023-03-08 | 2025-05-23 | |
Introduced by DocumentWrite First Seen 2023-03-08 Last Seen 2025-05-23 Times Seen 642 Size 17 B (17 bytes) MD5 c3a2274931a2a88e9ede55d55aff2e17 SHA1 cd3777d4950fcfd4615b8f0410f1c148d204c5bd Loading... | |||||
| 97e39d4f8fefe75f92823e36b9863bb0 | DocumentWrite | 177 B | 2024-01-23 | 2024-08-20 | |
Introduced by DocumentWrite First Seen 2024-01-23 Last Seen 2024-08-20 Times Seen 3 Size 177 B (177 bytes) MD5 97e39d4f8fefe75f92823e36b9863bb0 SHA1 7415a582366ee02081c05022c3f097ac48bbe32f Loading... | |||||
| 7f2286a7b7b3491fffd491629e768e5c | DocumentWrite | 158 B | 2024-01-08 | 2024-08-20 | |
Introduced by DocumentWrite First Seen 2024-01-08 Last Seen 2024-08-20 Times Seen 6 Size 158 B (158 bytes) MD5 7f2286a7b7b3491fffd491629e768e5c SHA1 e74079c92205a49dd415a6305c584f5f844a03d8 Loading... | |||||
| e24112af4b7cb3367249c1f89395f604 | DocumentWrite | 40 B | 2023-03-07 | 2025-05-23 | |
Introduced by DocumentWrite First Seen 2023-03-07 Last Seen 2025-05-23 Times Seen 580 Size 40 B (40 bytes) MD5 e24112af4b7cb3367249c1f89395f604 SHA1 bca3695578fa52932bc842639957c8a989f23140 Loading... | |||||
| bf25afced66a12c2623600b4967a18d0 | DocumentWrite | 142 B | 2024-01-08 | 2024-08-20 | |
Introduced by DocumentWrite First Seen 2024-01-08 Last Seen 2024-08-20 Times Seen 44 Size 142 B (142 bytes) MD5 bf25afced66a12c2623600b4967a18d0 SHA1 b03103dee0f897a34187da290a60a56a0f7bb6cd Loading... | |||||
| f73c4aea9a75169d8f8c3695876e8ec3 | DocumentWrite | 182 B | 2024-01-23 | 2024-08-20 | |
Introduced by DocumentWrite First Seen 2024-01-23 Last Seen 2024-08-20 Times Seen 3 Size 182 B (182 bytes) MD5 f73c4aea9a75169d8f8c3695876e8ec3 SHA1 30fe9c2f0148ada9f09531e5f29f875f4acf431c Loading... | |||||
| 47c334c1a59c66ebebab08e8e23026ca | DocumentWrite | 213 B | 2024-01-08 | 2024-08-20 | |
Introduced by DocumentWrite First Seen 2024-01-08 Last Seen 2024-08-20 Times Seen 11 Size 213 B (213 bytes) MD5 47c334c1a59c66ebebab08e8e23026ca SHA1 ebfe6376dda4fb4847196df89b004c5f99736685 Loading... | |||||
| 1fb3f373fe617025cc76bf2ca3edeb52 | DocumentWrite | 197 B | 2024-01-23 | 2024-08-20 | |
Introduced by DocumentWrite First Seen 2024-01-23 Last Seen 2024-08-20 Times Seen 2 Size 197 B (197 bytes) MD5 1fb3f373fe617025cc76bf2ca3edeb52 SHA1 afd89dac7b228e22ff88a1e2414706d842d91c02 Loading... | |||||
| 7a2ff21a4aaf4109b4f4c2edd636c84f | DocumentWrite | 28 B | 2023-03-07 | 2025-05-23 | |
Introduced by DocumentWrite First Seen 2023-03-07 Last Seen 2025-05-23 Times Seen 577 Size 28 B (28 bytes) MD5 7a2ff21a4aaf4109b4f4c2edd636c84f SHA1 680c4f4b70ef7b0c5bf03aac8d966e80bab4d48d Loading... | |||||
| b77dbd254fbf2aba9a04ce1e87380bc0 | DocumentWrite | 144 B | 2023-12-02 | 2024-08-20 | |
Introduced by DocumentWrite First Seen 2023-12-02 Last Seen 2024-08-20 Times Seen 15 Size 144 B (144 bytes) MD5 b77dbd254fbf2aba9a04ce1e87380bc0 SHA1 2dfd329a716be5fadc716f3a1914302fa960c68f Loading... | |||||
| cd294310c64674f91e3fd766a238b702 | DocumentWrite | 40 B | 2023-06-03 | 2025-04-27 | |
Introduced by DocumentWrite First Seen 2023-06-03 Last Seen 2025-04-27 Times Seen 304 Size 40 B (40 bytes) MD5 cd294310c64674f91e3fd766a238b702 SHA1 b2be5c88d3ceb51ee337fc79827739894a2bd7b4 Loading... | |||||
| 5c5f6e6def057d7e3417db2a3e1e995f | DocumentWrite | 42 B | 2023-03-07 | 2024-08-21 | |
Introduced by DocumentWrite First Seen 2023-03-07 Last Seen 2024-08-21 Times Seen 300 Size 42 B (42 bytes) MD5 5c5f6e6def057d7e3417db2a3e1e995f SHA1 1b44b244953a58445f1f51657c8ac2483e9796f5 Loading... | |||||
| b12d5ad11c874d757c4dca4ae29b6812 | DocumentWrite | 262 B | 2024-01-23 | 2024-08-20 | |
Introduced by DocumentWrite First Seen 2024-01-23 Last Seen 2024-08-20 Times Seen 2 Size 262 B (262 bytes) MD5 b12d5ad11c874d757c4dca4ae29b6812 SHA1 bfa64f5576d234ff063d1f7135217412c0a9e157 Loading... | |||||
| a84d431c99bf4850dc705eeb8bad9c50 | DocumentWrite | 85 B | 2023-12-13 | 2024-08-20 | |
Introduced by DocumentWrite First Seen 2023-12-13 Last Seen 2024-08-20 Times Seen 61 Size 85 B (85 bytes) MD5 a84d431c99bf4850dc705eeb8bad9c50 SHA1 420bd3549a38c05ac84488a7b33d5e4fc648d84d Loading... | |||||
| 33329d176bbfa2726707f623df153d50 | DocumentWrite | 144 B | 2023-03-07 | 2025-04-28 | |
Introduced by DocumentWrite First Seen 2023-03-07 Last Seen 2025-04-28 Times Seen 384 Size 144 B (144 bytes) MD5 33329d176bbfa2726707f623df153d50 SHA1 bf88bcfaf22a6079bf7efa1dd86194121682803c Loading... | |||||
| 5f24856bef5d3dde315e0b5ae38e09c1 | DocumentWrite | 252 B | 2023-12-02 | 2024-08-20 | |
Introduced by DocumentWrite First Seen 2023-12-02 Last Seen 2024-08-20 Times Seen 14 Size 252 B (252 bytes) MD5 5f24856bef5d3dde315e0b5ae38e09c1 SHA1 5903d154ba4e273a308374f5d1f2dfb7c225d203 Loading... | |||||
| dcaa6e136d62bf02f76138e1f73a3b01 | DocumentWrite | 145 B | 2024-01-23 | 2024-08-20 | |
Introduced by DocumentWrite First Seen 2024-01-23 Last Seen 2024-08-20 Times Seen 2 Size 145 B (145 bytes) MD5 dcaa6e136d62bf02f76138e1f73a3b01 SHA1 6d55f5e1ae1e08af78c9dfb1b89c7fe789d82158 Loading... | |||||
| e723dd836629e6947adad3300ef0bef6 | DocumentWrite | 148 B | 2024-01-23 | 2024-08-20 | |
Introduced by DocumentWrite First Seen 2024-01-23 Last Seen 2024-08-20 Times Seen 7 Size 148 B (148 bytes) MD5 e723dd836629e6947adad3300ef0bef6 SHA1 050a7c92a113b18fa7cbf65a61c65502a193c1c4 Loading... | |||||
| ffa0303c7f8a47212f00e62d653b0f1b | DocumentWrite | 31 B | 2023-03-07 | 2026-02-19 | |
Introduced by DocumentWrite First Seen 2023-03-07 Last Seen 2026-02-19 Times Seen 590 Size 31 B (31 bytes) MD5 ffa0303c7f8a47212f00e62d653b0f1b SHA1 c898b865cfe55782a0d00dc4fe8166e665ae65d0 Loading... | |||||
| 2c5519092ac22e2ecc96d3fd7c9d814a | DocumentWrite | 127 B | 2023-12-13 | 2024-08-20 | |
Introduced by DocumentWrite First Seen 2023-12-13 Last Seen 2024-08-20 Times Seen 17 Size 127 B (127 bytes) MD5 2c5519092ac22e2ecc96d3fd7c9d814a SHA1 65f28ab716bc5cc641a8ee7939c1171811249b50 Loading... | |||||
| 001438b5f47fa04329d362c105a9af43 | DocumentWrite | 130 B | 2023-12-14 | 2024-08-20 | |
Introduced by DocumentWrite First Seen 2023-12-14 Last Seen 2024-08-20 Times Seen 40 Size 130 B (130 bytes) MD5 001438b5f47fa04329d362c105a9af43 SHA1 9cfcb5159c0ae176b44dd17fb01a5920551462f2 Loading... | |||||
| f286aaedefce7ba99e2373b3a44ae220 | DocumentWrite | 98 B | 2024-01-23 | 2024-08-20 | |
Introduced by DocumentWrite First Seen 2024-01-23 Last Seen 2024-08-20 Times Seen 3 Size 98 B (98 bytes) MD5 f286aaedefce7ba99e2373b3a44ae220 SHA1 1a6e81f6c88b17da8f6d65d5cca965f8d508b7f3 Loading... | |||||
| 7bb212907b228c107cd8a77687096175 | DocumentWrite | 144 B | 2023-04-17 | 2025-05-23 | |
Introduced by DocumentWrite First Seen 2023-04-17 Last Seen 2025-05-23 Times Seen 541 Size 144 B (144 bytes) MD5 7bb212907b228c107cd8a77687096175 SHA1 39b2f293a2fa7eb95cb12dd2ceaf2c5f47fe9839 Loading... | |||||
| 1be0ec99067ab264aaa0904142e34992 | DocumentWrite | 176 B | 2024-01-23 | 2024-08-20 | |
Introduced by DocumentWrite First Seen 2024-01-23 Last Seen 2024-08-20 Times Seen 2 Size 176 B (176 bytes) MD5 1be0ec99067ab264aaa0904142e34992 SHA1 a3a8fa9b16d9349a13374fcdd40f2c9fa6a1c313 Loading... | |||||
| 5bddf889da5f2bf945982e3cc5357a02 | DocumentWrite | 227 B | 2024-01-08 | 2024-08-20 | |
Introduced by DocumentWrite First Seen 2024-01-08 Last Seen 2024-08-20 Times Seen 44 Size 227 B (227 bytes) MD5 5bddf889da5f2bf945982e3cc5357a02 SHA1 8ccbf6596da102ca094c283872a5c6026b7c1b60 Loading... | |||||
| 5c478b299cb4f513c5e5edc5ac851fb8 | DocumentWrite | 241 B | 2024-01-23 | 2024-08-20 | |
Introduced by DocumentWrite First Seen 2024-01-23 Last Seen 2024-08-20 Times Seen 38 Size 241 B (241 bytes) MD5 5c478b299cb4f513c5e5edc5ac851fb8 SHA1 2f8a0411bb2d5fc3a6d05ef1496398396f90a2fd Loading... | |||||
| 40ebf21a1fd0390a45625eba1430a1f0 | DocumentWrite | 172 B | 2023-11-18 | 2024-08-20 | |
Introduced by DocumentWrite First Seen 2023-11-18 Last Seen 2024-08-20 Times Seen 17 Size 172 B (172 bytes) MD5 40ebf21a1fd0390a45625eba1430a1f0 SHA1 18785498587eaa2bc4a6522ddc23f911d8990dfd Loading... | |||||
| 8b4b63d852941ce8c3e5a6d712ed0e40 | DocumentWrite | 4 B | 2023-03-07 | 2026-04-05 | |
Introduced by DocumentWrite First Seen 2023-03-07 Last Seen 2026-04-05 Times Seen 1506 Size 4 B (4 bytes) MD5 8b4b63d852941ce8c3e5a6d712ed0e40 SHA1 a845c297571480ce87b6468471e5c53b5b1beee3 Loading... | |||||
| 07f30096ac198088e662c6246b5534d0 | DocumentWrite | 5 B | 2023-03-07 | 2026-04-05 | |
Introduced by DocumentWrite First Seen 2023-03-07 Last Seen 2026-04-05 Times Seen 1792 Size 5 B (5 bytes) MD5 07f30096ac198088e662c6246b5534d0 SHA1 1de02074087a00f44662dd2dd9f68398e71ac4d2 Loading... | |||||
HTTP Transactions (91)
| URL | IP | Response | Size |
|---|





