Report Overview
Visitedpublic
2024-09-24 17:28:04
Tags
Submit Tags
URL
www.eroticporns.com/porn/upskirt-videos/
Finishing URL
www.eroticporns.com/porn/upskirt-videos/
IP / ASN

188.114.97.1
Title
upskirt videos
Detections
urlquery
0
Network Intrusion Detection
0
Threat Detection Systems
0
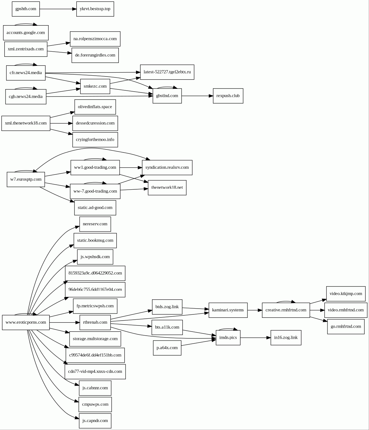
Host Summary
| Host | Rank | Registered | First Seen | Last Seen | Sent | Received | IP | Fingerprints |
|---|---|---|---|---|---|---|---|---|
ww1.good-trading.com | unknown | 2020-06-18 | 2022-05-06 11:38:15 | 2024-09-22 07:50:13 | 1.4 kB | 30 kB | ![]() 188.114.96.1 | |
cfr.news24.media | unknown | 2021-08-20 | 2023-08-02 20:11:23 | 2024-09-23 06:27:45 | 935 B | 22 kB | ![]() 188.114.96.1 | |
xml.thenetwork18.com | 141545 | 2019-06-06 | 2019-07-02 23:26:49 | 2024-09-23 11:48:26 | 2.2 kB | 723 B | ![]() 174.137.133.17 | |
e6.o.lencr.org | unknown | 2020-06-29 | 2024-06-07 08:35:09 | 2024-09-24 14:08:23 | 652 B | 1.5 kB | ![]() 23.36.76.243 | |
ctrtraffic.me | unknown | 2022-05-05 | 2022-05-05 18:48:09 | 2024-09-23 11:48:24 | 3.8 kB | 7.1 kB | ![]() 188.114.96.1 | |
static.bookmsg.com | 47495 | 2020-09-15 | 2020-11-24 15:56:32 | 2024-09-24 17:19:05 | 1.1 kB | 2.2 kB | ![]() 45.133.44.24 | |
btds.zog.link | 38469 | 2015-01-11 | 2019-10-07 23:35:03 | 2024-09-24 18:29:20 | 1.1 kB | 519 B | ![]() 109.206.191.198 | |
p.a64x.com | unknown | 2023-07-27 | 2023-07-27 15:12:45 | 2024-09-24 11:14:43 | 1.5 kB | 673 B | ![]() 104.21.19.82 | |
o.pki.goog | unknown | 2016-06-13 | 2024-04-24 13:44:57 | 2024-09-24 14:08:22 | 650 B | 1.4 kB | ![]() 216.58.211.3 | |
dessedcuression.com | unknown | 2023-05-08 | 2023-05-14 11:32:57 | 2024-09-24 07:51:37 | 597 B | 0 B | ![]() 0.0.0.0 | |
de.forerungirdles.com 1 alert(s) on this Host | unknown | 2024-06-07 | 2024-07-13 17:24:22 | 2024-09-23 11:48:28 | 496 B | 0 B | ![]() 0.0.0.0 | |
video.ktkjmp.com | 23778 | 2020-08-07 | 2020-10-02 10:52:19 | 2024-09-24 14:22:50 | 446 B | 983 B | ![]() 104.18.53.225 | |
click.mediacpc.com | 241895 | 2012-12-25 | 2018-01-31 14:09:46 | 2024-09-23 11:48:27 | 2.2 kB | 0 B | ![]() 0.0.0.0 | |
xml.rtbfactory.com | 141066 | 2017-08-20 | 2017-09-07 20:39:42 | 2024-09-23 11:48:27 | 3.3 kB | 0 B | ![]() 0.0.0.0 | |
www.eroticporns.com | unknown | 2024-08-04 | 2018-06-14 02:48:36 | 2024-09-20 22:12:03 | 12 kB | 260 kB | ![]() 188.114.97.1 | |
cdn77-vid-mp4.xnxx-cdn.com | 50592 | 2017-08-25 | 2021-09-29 20:07:14 | 2024-09-12 22:24:56 | 675 B | 3.1 MB | ![]() 195.181.166.14 | |
96deb6c755.6dd1167e04.com | unknown | 2024-08-25 | 2024-09-24 02:02:53 | 2024-09-24 11:53:08 | 9.5 kB | 7.4 kB | ![]() 94.130.198.6 | |
xml.ctrtraffic.com | unknown | 2012-05-01 | 2012-12-21 21:40:41 | 2024-09-23 11:48:27 | 2.2 kB | 0 B | ![]() 0.0.0.0 | |
imdn.pics | unknown | 2023-09-14 | 2023-09-14 16:55:44 | 2024-09-24 18:15:40 | 17 kB | 41 kB | ![]() 45.133.44.25 | |
thenetwork18.net | unknown | 2022-05-03 | 2022-05-03 10:45:16 | 2024-09-23 11:48:25 | 22 kB | 38 kB | ![]() 188.114.96.1 | |
sub.votreimc.com | unknown | 2017-04-12 | 2024-05-12 13:37:47 | 2024-09-23 11:48:25 | 12 kB | 26 kB | ![]() 172.67.222.136 | |
go.rmhfrtnd.com | unknown | 2022-07-05 | 2023-12-13 14:20:46 | 2024-09-24 17:14:35 | 1.4 kB | 2.8 kB | ![]() 172.64.147.206 | |
gbstlnd.com | unknown | 2022-08-26 | 2022-08-26 14:25:02 | 2024-09-24 16:18:25 | 4.9 kB | 3.6 MB | ![]() 173.214.250.52 | |
xml.clickmi.net | unknown | 2022-08-22 | 2022-11-17 01:09:57 | 2024-09-23 11:48:27 | 4.4 kB | 0 B | ![]() 0.0.0.0 | |
rtbrenab.com | unknown | 2023-07-17 | 2023-07-17 17:41:28 | 2024-09-24 04:33:59 | 41 kB | 43 kB | ![]() 116.202.60.226 | |
video.rmhfrtnd.com | unknown | 2022-07-05 | 2024-01-23 23:37:15 | 2024-09-24 04:34:00 | 447 B | 268 kB | ![]() 172.64.147.206 | |
ww-7.good-trading.com | unknown | 2020-06-18 | 2024-06-19 18:15:01 | 2024-09-24 19:27:39 | 1.4 kB | 30 kB | ![]() 188.114.96.1 | |
xml.infinity-info.com | unknown | 1996-04-17 | 2014-11-09 03:36:21 | 2024-09-23 11:48:27 | 5.6 kB | 0 B | ![]() 0.0.0.0 | |
xml.trackifyy.com | unknown | 2023-12-04 | 2024-05-12 13:37:52 | 2024-09-23 11:48:26 | 2.2 kB | 0 B | ![]() 0.0.0.0 | |
r11.o.lencr.org | unknown | 2020-06-29 | 2024-06-07 07:43:57 | 2024-09-24 14:07:47 | 12 kB | 34 kB | ![]() 23.36.76.225 | |
c99574de6f.dd4ef151bb.com | unknown | 2024-08-25 | 2024-09-21 05:20:36 | 2024-09-24 08:31:22 | 2.3 kB | 882 kB | ![]() 45.133.44.52 | |
accounts.google.com | 81 | 1997-09-15 | 2016-03-20 13:44:49 | 2024-09-24 15:00:25 | 1.7 kB | 8.0 kB | ![]() 64.233.162.84 | |
na.rolpenszimocca.com 2 alert(s) on this Host | unknown | 2023-06-26 | 2024-06-28 10:20:58 | 2024-09-23 11:48:27 | 995 B | 0 B | ![]() 0.0.0.0 | |
nereserv.com | 40015 | 2020-12-21 | 2020-12-21 12:07:56 | 2024-09-24 17:19:03 | 1.7 kB | 960 B | ![]() 168.119.25.102 | |
w7.eurosptp.com | unknown | 2006-06-30 | 2020-01-21 13:24:13 | 2024-09-23 11:48:23 | 2.7 kB | 30 kB | ![]() 213.186.33.19 | |
cgb.news24.media | unknown | 2021-08-20 | 2023-07-20 14:09:07 | 2024-09-23 11:48:24 | 935 B | 22 kB | ![]() 188.114.96.1 | |
latest-522727.tgel2ebtx.ru | unknown | 2023-02-27 | 2024-06-18 23:07:24 | 2024-09-23 12:26:23 | 582 B | 759 B | ![]() 206.54.181.250 | |
xml.zaimads.com | 311619 | 2020-06-23 | 2022-01-11 14:59:46 | 2024-09-23 11:48:27 | 1.1 kB | 0 B | ![]() 0.0.0.0 | |
cryingforthemoo.info | unknown | 2024-04-01 | 2024-07-05 21:12:38 | 2024-09-23 11:48:30 | 495 B | 0 B | ![]() 0.0.0.0 | |
fp.metricswpsh.com | unknown | 2021-10-29 | 2022-04-22 13:20:32 | 2024-09-24 11:00:28 | 533 B | 389 B | ![]() 157.90.84.242 | |
storage.multstorage.com | unknown | 2023-09-22 | 2023-09-22 14:56:00 | 2024-09-24 17:30:01 | 529 B | 2.6 kB | ![]() 104.21.30.242 | |
bts.a11k.com | unknown | 2023-06-23 | 2023-06-29 16:17:08 | 2024-09-24 07:56:04 | 17 kB | 4.2 kB | ![]() 109.206.163.116 | |
js.cabnnr.com | 37463 | 2021-08-30 | 2021-08-30 14:50:21 | 2024-09-24 17:54:07 | 419 B | 19 kB | ![]() 45.133.44.52 | |
e5.o.lencr.org | unknown | 2020-06-29 | 2024-06-07 07:39:25 | 2024-09-24 14:14:16 | 326 B | 729 B | ![]() 23.36.76.226 | |
redirect3.online | unknown | 2021-09-17 | 2021-09-17 15:12:31 | 2024-09-23 11:48:25 | 14 kB | 29 kB | ![]() 104.21.55.170 | |
static.ad-good.com | unknown | 2020-10-27 | 2023-04-30 05:57:26 | 2024-09-23 11:48:24 | 868 B | 40 kB | ![]() 188.114.96.1 | |
xml.clixvista.com | 103439 | 2017-10-19 | 2018-02-07 08:22:53 | 2024-09-23 11:48:27 | 4.5 kB | 0 B | ![]() 0.0.0.0 | |
xml.adtube.media | unknown | 2022-08-22 | 2023-05-20 03:41:48 | 2024-09-23 11:48:27 | 5.5 kB | 0 B | ![]() 0.0.0.0 | |
olivedinflats.space | unknown | 2020-04-16 | 2020-07-04 10:01:50 | 2024-09-22 07:50:17 | 513 B | 0 B | ![]() 0.0.0.0 | |
8159323a9c.d064229052.com | unknown | 2024-08-25 | 2024-09-21 05:51:49 | 2024-09-24 02:02:53 | 839 B | 343 B | ![]() 45.133.44.52 | |
smkezc.com 8 alert(s) on this Host | unknown | 2024-02-05 | 2024-04-01 18:48:06 | 2024-09-23 10:38:09 | 4.6 kB | 4.3 kB | ![]() 185.162.85.20 | |
ad-good.com | unknown | 2020-10-27 | 2015-06-27 02:53:04 | 2024-09-23 11:48:25 | 7.7 kB | 15 kB | ![]() 188.114.96.1 | |
js.capndr.com | 316718 | 2021-08-30 | 2021-08-30 14:51:01 | 2024-09-24 02:02:52 | 408 B | 399 B | ![]() 45.133.44.53 | |
xml.flurryad.com | 187447 | 2017-06-10 | 2018-07-06 18:19:58 | 2024-09-23 11:48:26 | 8.8 kB | 0 B | ![]() 0.0.0.0 | |
r10.o.lencr.org | unknown | 2020-06-29 | 2024-06-06 21:45:11 | 2024-09-24 14:07:48 | 9.8 kB | 27 kB | ![]() 23.36.76.225 | |
xml.adxfactory.com | 107207 | 2015-12-20 | 2016-02-03 12:58:51 | 2024-09-23 11:48:27 | 5.4 kB | 0 B | ![]() 0.0.0.0 | |
xml.eximdigital.com | 92161 | 2016-09-21 | 2016-10-10 14:09:24 | 2024-09-23 11:48:27 | 6.8 kB | 0 B | ![]() 0.0.0.0 | |
js.wpshsdk.com | 12130 | 2021-06-04 | 2021-06-04 15:50:00 | 2024-09-24 08:03:25 | 416 B | 35 kB | ![]() 45.133.44.53 | |
kaminari.systems | unknown | 2022-10-31 | 2022-10-31 14:47:03 | 2024-09-24 02:57:11 | 1.1 kB | 52 kB | ![]() 31.220.27.154 | |
in16.zog.link | 76485 | 2015-01-11 | 2018-07-31 23:03:54 | 2024-09-24 08:45:14 | 4.7 kB | 542 B | ![]() 109.206.175.85 | |
xml.adflyer.media | unknown | 2022-08-22 | 2022-10-10 09:20:21 | 2024-09-23 11:48:27 | 6.5 kB | 0 B | ![]() 0.0.0.0 | |
gpshtb.com | unknown | 2022-11-21 | 2022-11-21 11:51:33 | 2024-09-24 16:18:27 | 1.4 kB | 1.1 kB | ![]() 173.214.244.181 | |
rexpush.club | unknown | 2023-05-11 | 2023-05-11 23:18:32 | 2024-09-24 01:24:28 | 1.9 kB | 258 kB | ![]() 199.182.164.165 | |
ykrvt.bestssp.top | unknown | 2022-12-30 | 2023-06-02 01:21:39 | 2024-09-24 01:24:29 | 1.5 kB | 2.1 kB | ![]() 172.67.196.180 | |
cmpuwps.com | unknown | 2024-05-30 | 2024-05-31 20:13:09 | 2024-09-24 10:25:59 | 490 B | 3.2 kB | ![]() 94.130.197.239 | |
xml.zentrixads.com | unknown | 2023-12-04 | 2023-12-26 08:47:59 | 2024-09-23 11:48:26 | 2.2 kB | 611 B | ![]() 173.239.53.20 | |
xml.adzgame.com | 67328 | 2017-10-19 | 2017-11-07 22:51:26 | 2024-09-23 11:48:27 | 6.6 kB | 0 B | ![]() 0.0.0.0 | |
syndication.realsrv.com | 9112 | 2019-02-07 | 2019-07-03 23:39:52 | 2024-09-24 02:42:06 | 29 kB | 19 kB | ![]() 95.211.229.247 | |
xml.xmladsystem.com | 819991 | 2015-02-21 | 2015-03-24 11:43:08 | 2024-09-23 11:48:27 | 1.1 kB | 0 B | ![]() 0.0.0.0 | |
creative.rmhfrtnd.com | unknown | 2022-07-05 | 2023-12-13 14:20:47 | 2024-09-23 23:16:22 | 1.2 kB | 182 kB | ![]() 104.18.40.50 |
Related reports
Threat Detection Systems
Public InfoSec YARA rules
No alerts detected
OpenPhish
No alerts detected
PhishTank
No alerts detected
mnemonic secure dns
No alerts detected
Quad9 DNS
| Scan Date | Severity | Indicator | Alert |
|---|---|---|---|
| 2024-09-24 | medium | smkezc.com | Sinkholed |
| 2024-09-24 | medium | smkezc.com | Sinkholed |
| 2024-09-24 | medium | smkezc.com | Sinkholed |
| 2024-09-24 | medium | rolpenszimocca.com | Sinkholed |
| 2024-09-24 | medium | smkezc.com | Sinkholed |
| 2024-09-24 | medium | rolpenszimocca.com | Sinkholed |
| 2024-09-24 | medium | forerungirdles.com | Sinkholed |
| 2024-09-24 | medium | smkezc.com | Sinkholed |
| 2024-09-24 | medium | smkezc.com | Sinkholed |
| 2024-09-24 | medium | smkezc.com | Sinkholed |
| 2024-09-24 | medium | smkezc.com | Sinkholed |
ThreatFox
No alerts detected
JavaScript (41)
| HASH | FROM | Size | First Seen | Last Seen | |
|---|---|---|---|---|---|
| 24104e103c0341834f5714becbabf159 | DocumentWrite | 1.3 kB | 2024-09-28 | 2024-09-28 | |
Introduced by DocumentWrite First Seen 2024-09-28 Last Seen 2024-09-28 Times Seen 1 Size 1.3 kB (1315 bytes) MD5 24104e103c0341834f5714becbabf159 SHA1 f881bd84f99490dc254172088360776b4bcf6a2c Loading... | |||||
| 85b21154e2183d7693ab864a0ba77248 | DocumentWrite | 1.3 kB | 2024-09-28 | 2024-09-28 | |
Introduced by DocumentWrite First Seen 2024-09-28 Last Seen 2024-09-28 Times Seen 1 Size 1.3 kB (1315 bytes) MD5 85b21154e2183d7693ab864a0ba77248 SHA1 3a03d80f2b1f037deccb7bf026305c286d882092 Loading... | |||||
HTTP Transactions (468)
| URL | IP | Response | Size |
|---|





