Report Overview
Visitedpublic
2026-03-07 04:19:09
Tags
Submit Tags
URL
cursoscamex.com/
Finishing URL
www.cursoscamex.com/
IP / ASN

23.231.42.44
Title
795388som大红鹰(中国)有限公司-Baidu百科
Detections
urlquery
0
Network Intrusion Detection
0
Threat Detection Systems
4
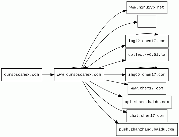
Host Summary
| Host | Rank | Registered | First Seen | Last Seen | Sent | Received | IP | Fingerprints |
|---|---|---|---|---|---|---|---|---|
chat.chem17.com | unknown | 2003-03-17 | 2014-05-27 | 2026-03-05 | 697 B | 1.8 kB | ![]() 180.163.146.43 | ![]() |
img65.chem17.com | unknown | 2003-03-17 | 2015-04-26 | 2026-02-16 | 1.0 kB | 841 B | ![]() 218.60.101.80 | |
push.zhanzhang.baidu.com | 1485849 | 1999-10-11 | 2015-07-22 | 2026-03-04 | 342 B | 426 B | ![]() 182.61.244.229 | |
www.hihuiyb.net | unknown | unknown | No data | No data | 8.8 kB | 967 kB | ![]() 180.163.146.44 | ![]() |
www.chem17.com | 3165666 | 2003-03-17 | 2013-06-12 | 2026-03-04 | 647 B | 1.4 kB | ![]() 180.163.146.42 | ![]() |
img42.chem17.com | unknown | 2003-03-17 | 2016-11-19 | 2026-03-01 | 970 B | 382 B | ![]() 120.39.165.50 | |
api.share.baidu.com | 1421601 | 1999-10-11 | 2013-04-25 | 2026-03-04 | 387 B | 0 B | ![]() 0.0.0.0 | |
collect-v6.51.la | 348646 | 2005-01-17 | 2021-03-08 | 2026-03-02 | 800 B | 733 B | ![]() 43.159.107.113 | |
fcl.xueyuxingfeng.com 1 alert(s) on this Host | unknown | 2021-06-17 | 2021-06-17 | 2026-03-01 | 431 B | 3.6 kB | ![]() 27.124.44.6 | |
www.cursoscamex.com 34 alert(s) on this Host | unknown | 2024-09-01 | 2026-03-07 | 2026-03-07 | 13 kB | 1.3 MB | ![]() 23.231.42.44 | |
cursoscamex.com 2 alert(s) on this Host | unknown | 2024-09-01 | 2026-03-07 | 2026-03-07 | 884 B | 195 B | ![]() 0.0.0.0 | |
pinganfafa.com | 6845800 | 2024-12-12 | 2024-12-18 | 2026-03-04 | 767 B | 3.3 kB | ![]() 143.92.57.25 | |
test.xinxiyidiantong.com 3 alert(s) on this Host | unknown | 2019-08-03 | 2021-06-25 | 2026-03-06 | 1.4 kB | 43 kB | ![]() 27.124.44.50 |
Tengine (Web servers)
Tengine is a web server which is based on the Nginx HTTP server.Microsoft ASP.NET:4.0.30319 (Web frameworks)
ASP.NET is an open-source, server-side web-application framework designed for web development to produce dynamic web pages.Nginx (Web servers, Reverse proxies)
Nginx is a web server that can also be used as a reverse proxy, load balancer, mail proxy and HTTP cache.OpenResty (Web servers)
OpenResty is a web platform based on nginx which can run Lua scripts using its LuaJIT engine.Microsoft ASP.NET (Web frameworks)
ASP.NET is an open-source, server-side web-application framework designed for web development to produce dynamic web pages.PHP:5.4.41 (Programming languages)
PHP is a general-purpose scripting language used for web development.jQuery (JavaScript libraries)
jQuery is a JavaScript library which is a free, open-source software designed to simplify HTML DOM tree traversal and manipulation, as well as event handling, CSS animation, and Ajax.Swiper (JavaScript libraries)
Swiper is a JavaScript library that creates modern touch sliders with hardware-accelerated transitions.Related reports
Threat Detection Systems
| Detection System | Indicator | Verdict | Alert |
|---|---|---|---|
| DNS4EU | www.cursoscamex.com | malicious | Sinkholed |
| DNS4EU | cursoscamex.com | malicious | Sinkholed |
| DNS4EU | test.xinxiyidiantong.com | malicious | Sinkholed |
| DNS4EU | fcl.xueyuxingfeng.com | malicious | Sinkholed |
JavaScript (26)
| HASH | FROM | Size | First Seen | Last Seen | |
|---|---|---|---|---|---|
| 4d14415e19c22cec55e1f6184cf3bff1 | DocumentWrite | 133 B | 2023-03-07 | 2026-04-02 | |
Introduced by DocumentWrite First Seen 2023-03-07 Last Seen 2026-04-02 Times Seen 124 Size 133 B (133 bytes) MD5 4d14415e19c22cec55e1f6184cf3bff1 SHA1 76f09bf3037a2de1695e2c4ea49c94c181416153 Loading... | |||||
| a03ac08dc16ac856969526c729a3050d | DocumentWrite | 223 B | 2026-03-07 | 2026-03-07 | |
Introduced by DocumentWrite First Seen 2026-03-07 Last Seen 2026-03-07 Times Seen 1 Size 223 B (223 bytes) MD5 a03ac08dc16ac856969526c729a3050d SHA1 aefb110cbe25b7c8b2d958ede5367cdb3222a18e Loading... | |||||
| c3ca4ba6c01c13e6a51ee2c51ccf2d3d | DocumentWrite | 605 B | 2024-12-18 | 2026-04-04 | |
Introduced by DocumentWrite First Seen 2024-12-18 Last Seen 2026-04-04 Times Seen 109 Size 605 B (605 bytes) MD5 c3ca4ba6c01c13e6a51ee2c51ccf2d3d SHA1 41566e9de7847112faa799e017e327b75437bc8c Loading... | |||||
| 4948e87ff90354f9aa958fe3aae5ee9f | DocumentWrite | 508 B | 2023-06-17 | 2026-03-29 | |
Introduced by DocumentWrite First Seen 2023-06-17 Last Seen 2026-03-29 Times Seen 108 Size 508 B (508 bytes) MD5 4948e87ff90354f9aa958fe3aae5ee9f SHA1 49a5806481fc3de5de79121750759ad03fee7200 Loading... | |||||
| cfa73d662a1a5113223fedd26fcfe86a | DocumentWrite | 508 B | 2024-08-20 | 2026-03-28 | |
Introduced by DocumentWrite First Seen 2024-08-20 Last Seen 2026-03-28 Times Seen 37 Size 508 B (508 bytes) MD5 cfa73d662a1a5113223fedd26fcfe86a SHA1 df22c737d66225471ba43fb8ef71d91523280a22 Loading... | |||||
| ced45f00ebb2e79b6c6a66647bd89fbc | DocumentWrite | 78 B | 2023-11-23 | 2026-04-02 | |
Introduced by DocumentWrite First Seen 2023-11-23 Last Seen 2026-04-02 Times Seen 124 Size 78 B (78 bytes) MD5 ced45f00ebb2e79b6c6a66647bd89fbc SHA1 0525aaba011f7b314a407d666e5fad6a61370fbc Loading... | |||||
HTTP Transactions (75)
| URL | IP | Response | Size |
|---|



