Report Overview
Visitedpublic
2026-02-11 08:01:35
Tags
Submit Tags
URL
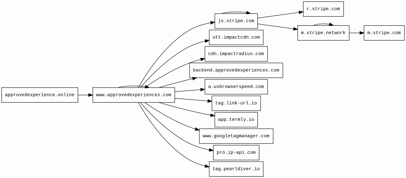
approvedexperience.online/
Finishing URL
www.approvedexperiences.com/
IP / ASN

104.21.43.96
Title
Approved - Travel Experiences
Detections
urlquery
0
Network Intrusion Detection
0
Threat Detection Systems
0
Host Summary
| Host | Rank | Registered | First Seen | Last Seen | Sent | Received | IP | Fingerprints |
|---|---|---|---|---|---|---|---|---|
js.stripe.com | 7985 | 1995-09-12 | 2012-09-30 | 2026-02-09 | 4.8 kB | 3.0 MB | ![]() 151.101.192.176 | |
approvedexperience.online | unknown | 2026-01-15 | 2026-02-11 | 2026-02-11 | 494 B | 14 kB | ![]() 188.114.97.1 | |
tag.link-url.io | 585660 | 2015-07-08 | 2025-01-20 | 2026-02-11 | 479 B | 655 B | ![]() 13.107.246.53 | |
app.termly.io | 65677 | 2016-07-26 | 2017-12-19 | 2026-02-05 | 7.4 kB | 650 kB | ![]() 104.18.15.11 | |
m.stripe.com | 7920 | 1995-09-12 | 2017-01-30 | 2026-02-09 | 496 B | 762 B | ![]() 54.69.11.250 | |
pro.ip-api.com | 40593 | 2012-04-24 | 2015-04-06 | 2026-02-04 | 481 B | 433 B | ![]() 95.217.204.32 | |
cdn.impactradius.com | unknown | 2001-04-15 | 2026-02-11 | 2026-02-11 | 442 B | 0 B | ![]() 0.0.0.0 | |
www.approvedexperiences.com | unknown | unknown | 2026-02-11 | 2026-02-11 | 34 kB | 29 MB | ![]() 104.248.72.150 | ![]() |
r.stripe.com | 19942 | 1995-09-12 | 2021-03-08 | 2026-02-04 | 1.8 kB | 1.4 kB | ![]() 54.187.119.242 | |
utt.impactcdn.com | 27698 | 2021-03-02 | 2021-03-02 | 2026-02-04 | 916 B | 102 kB | ![]() 35.186.249.72 | |
www.googletagmanager.com | 283 | 2011-11-11 | 2012-10-04 | 2026-02-08 | 913 B | 863 kB | ![]() 142.251.142.232 | |
m.stripe.network | 9008 | 2017-03-16 | 2017-05-17 | 2026-02-09 | 956 B | 92 kB | ![]() 151.101.192.176 | |
a.usbrowserspeed.com | 16882 | 2022-11-30 | 2022-12-01 | 2026-02-04 | 1.2 kB | 490 B | ![]() 52.42.194.55 | |
backend.approvedexperiences.com | unknown | unknown | 2026-02-11 | 2026-02-11 | 506 B | 14 kB | ![]() 104.248.72.150 | |
tag.pearldiver.io | 701989 | 2023-01-25 | 2023-09-12 | 2026-02-11 | 474 B | 4.2 kB | ![]() 13.107.213.53 |
Fastly (CDN)
Fastly is a cloud computing services provider. Fastly's cloud platform provides a content delivery network, Internet security services, load balancing, and video & streaming services.Varnish (Caching)
Varnish is a reverse caching proxy.Stripe (Payment processors)
Stripe offers online payment processing for internet businesses as well as fraud prevention, invoicing and subscription management.Cloudflare (CDN)
Cloudflare is a web-infrastructure and website-security company, providing content-delivery-network services, DDoS mitigation, Internet security, and distributed domain-name-server services.Express (Web frameworks, Web servers)
Express is a web application framework for Node.js, released as free and open-source software under the MIT License. It is designed for building web applications and APIs.Node.js (Programming languages)
Node.js is an open-source, cross-platform, JavaScript runtime environment that executes JavaScript code outside a web browser.Azure Front Door (Load balancers)
Azure Front Door is a scalable and secure entry point for fast delivery of your global web applications.Azure (PaaS)
Azure is a cloud computing service for building, testing, deploying, and managing applications and services through Microsoft-managed data centers.Nginx (Web servers, Reverse proxies)
Nginx is a web server that can also be used as a reverse proxy, load balancer, mail proxy and HTTP cache.Nginx:1.24.0 (Web servers, Reverse proxies)
Nginx is a web server that can also be used as a reverse proxy, load balancer, mail proxy and HTTP cache.Ubuntu (Operating systems)
Ubuntu is a free and open-source operating system on Linux for the enterprise server, desktop, cloud, and IoT.React (JavaScript frameworks)
React is an open-source JavaScript library for building user interfaces or UI components.Webpack (Miscellaneous)
Webpack is an open-source JavaScript module bundler.Google Tag Manager (Tag managers)
Google Tag Manager is a tag management system (TMS) that allows you to quickly and easily update measurement codes and related code fragments collectively known as tags on your website or mobile app.dc.js (JavaScript graphics, JavaScript libraries)
A multi-dimensional charting library built to work natively with crossfilter and rendered using d3.jsNext.js (JavaScript frameworks, Web frameworks)
Next.js is a React framework for developing single page Javascript applications.Google Cloud Storage (Miscellaneous)
Google Cloud Storage allows world-wide storage and retrieval of any amount of data at any time.Google Cloud (IaaS)
Google Cloud is a suite of cloud computing services.Amazon Web Services (PaaS)
Amazon Web Services (AWS) is a comprehensive cloud services platform offering compute power, database storage, content delivery and other functionality.Amazon ELB (Load balancers)
AWS ELB is a network load balancer service provided by Amazon Web Services for distributing traffic across multiple targets, such as Amazon EC2 instances, containers, IP addresses, and Lambda functions.Related reports
Threat Detection Systems
No alerts detected
JavaScript (62)
No JavaScripts
HTTP Transactions (102)
| URL | IP | Response | Size |
|---|


