Report Overview
Visitedpublic
2023-11-30 13:08:57
Tags
Submit Tags
URL
surveylabs.space/co/nequi/poozle/
Finishing URL
www.ibet.com/no-NO/?aff=BzxhPFujRCmZo-pPzKU2qGNd7ZgqdRLk
IP / ASN

46.101.201.165
Title
iBet.com
Detections
urlquery
0
Network Intrusion Detection
0
Threat Detection Systems
0
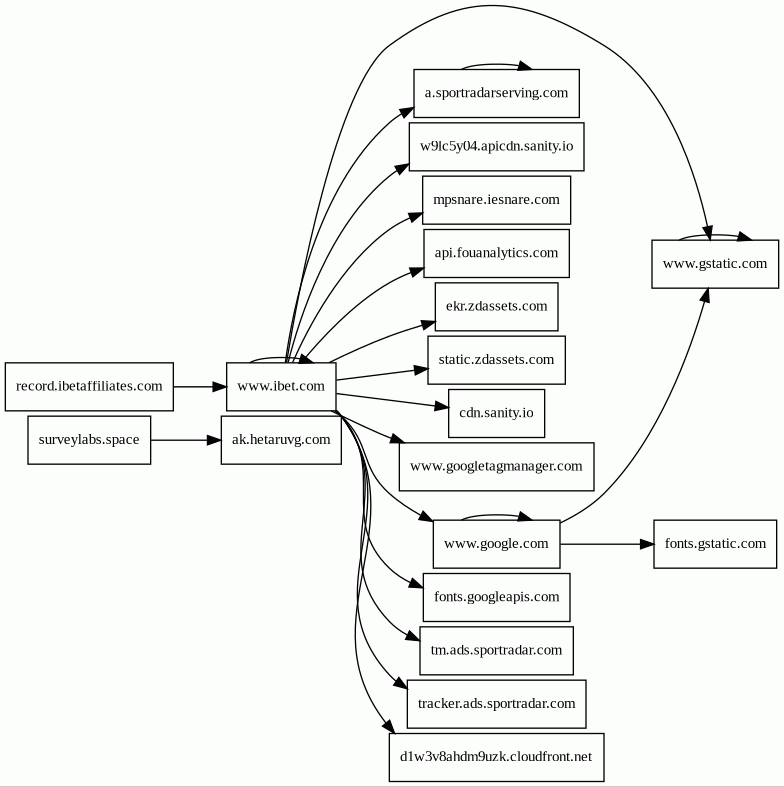
Host Summary
| Host | Rank | Registered | First Seen | Last Seen | Sent | Received | IP | Fingerprints |
|---|---|---|---|---|---|---|---|---|
ekr.zdassets.com | 2396 | 2013-01-28 | 2018-06-14 01:52:57 | 2023-11-29 18:14:33 | 470 B | 2.2 kB | ![]() 104.18.72.113 | |
cdn.sanity.io | 20386 | 2015-01-07 | 2017-03-16 08:21:36 | 2023-11-30 05:41:56 | 39 kB | 2.1 MB | ![]() 35.190.70.79 | |
www.googletagmanager.com | 75 | 2011-11-11 | 2013-05-22 04:07:37 | 2023-11-30 08:05:45 | 893 B | 346 kB | ![]() 142.250.74.168 | |
tm.ads.sportradar.com | 40177 | 1998-10-30 | 2019-07-25 12:47:51 | 2023-11-29 11:58:37 | 438 B | 36 kB | ![]() 23.36.79.8 | |
api.fouanalytics.com | 8452 | 2019-11-20 | 2020-03-20 11:36:49 | 2023-11-28 19:07:07 | 1.3 kB | 837 kB | ![]() 172.64.134.20 | |
aus5.mozilla.org | 2548 | 1998-01-24 | 2015-10-27 08:06:24 | 2023-11-30 05:10:20 | 523 B | 1.2 kB | ![]() 35.244.181.201 | |
ak.hetaruvg.com 2 alert(s) on this Host | 37989 | 2021-09-01 | 2021-09-02 05:00:56 | 2023-11-28 05:11:35 | 984 B | 2.3 kB | ![]() 23.36.76.226 | |
www.ibet.com | unknown | 1997-11-02 | 2015-02-28 10:01:34 | 2023-11-30 05:41:54 | 30 kB | 11 MB | ![]() 54.230.111.22 | |
www.google.com | 7 | 1997-09-15 | 2015-05-10 13:11:19 | 2023-11-19 18:48:38 | 1.8 kB | 119 kB | ![]() 173.194.221.99 | |
ocsp.entrust.net | 1208 | 1997-07-28 | 2014-01-10 03:18:45 | 2023-11-29 05:11:48 | 340 B | 2.0 kB | ![]() 23.38.202.187 | |
a.sportradarserving.com | 2372 | 2019-05-15 | 2019-05-18 10:44:07 | 2023-11-30 05:41:57 | 969 B | 4.6 kB | ![]() 3.123.91.170 | |
surveylabs.space | unknown | unknown | No data | No data | 499 B | 389 B | ![]() 46.101.201.165 | |
record.ibetaffiliates.com | unknown | 2020-02-27 | 2021-06-01 09:50:39 | 2023-11-30 05:41:54 | 545 B | 58 kB | ![]() 104.18.189.136 | |
fonts.googleapis.com | 8877 | 2005-01-25 | 2013-06-10 22:14:26 | 2023-11-30 06:03:12 | 498 B | 7.4 kB | ![]() 142.250.74.106 | |
tracker.ads.sportradar.com | 41720 | 1998-10-30 | 2019-05-23 10:10:00 | 2023-11-30 03:34:51 | 868 B | 53 kB | ![]() 23.36.79.8 | |
static.zdassets.com | 2154 | 2013-01-28 | 2018-06-24 00:11:55 | 2023-11-29 18:15:04 | 3.0 kB | 686 kB | ![]() 104.18.72.113 | |
www.gstatic.com | unknown | 2008-02-11 | 2016-07-26 11:37:06 | 2023-11-30 06:52:33 | 2.4 kB | 603 kB | ![]() 142.250.74.35 | |
fonts.gstatic.com | unknown | 2008-02-11 | 2014-09-09 02:40:21 | 2023-11-30 06:35:27 | 1.1 kB | 33 kB | ![]() 216.58.207.227 | |
mpsnare.iesnare.com | 5723 | 2003-03-12 | 2016-04-10 13:13:26 | 2023-11-30 07:47:12 | 4.3 kB | 24 kB | ![]() 54.195.39.4 | |
ciscobinary.openh264.org | 40822 | 2013-10-19 | 2014-10-07 07:43:56 | 2023-11-30 05:10:51 | 305 B | 512 kB | ![]() 2.18.121.79 | |
d1w3v8ahdm9uzk.cloudfront.net | unknown | 2008-04-25 | 2023-01-19 20:53:31 | 2023-11-29 05:11:45 | 504 B | 951 B | ![]() 143.204.42.60 | |
my.rtmark.net | 9054 | 2014-10-29 | 2015-02-04 10:54:57 | 2023-11-29 18:38:29 | 410 B | 681 B | ![]() 139.45.195.8 | |
w9lc5y04.apicdn.sanity.io | unknown | 2015-01-07 | 2021-06-01 09:50:44 | 2023-11-29 15:17:36 | 9.6 kB | 104 kB | ![]() 34.102.211.197 |
Related reports
Threat Detection Systems
Public InfoSec YARA rules
No alerts detected
OpenPhish
No alerts detected
PhishTank
No alerts detected
mnemonic secure dns
No alerts detected
Quad9 DNS
| Scan Date | Severity | Indicator | Alert |
|---|---|---|---|
| 2023-11-30 | medium | hetaruvg.com | Sinkholed |
| 2023-11-30 | medium | hetaruvg.com | Sinkholed |
ThreatFox
No alerts detected
File detected
URL
ciscobinary.openh264.org/openh264-linux64-2e1774ab6dc6c43debb0b5b628bdf122a391d521.zip
IP / ASN

2.18.121.79
File Overview
File TypeZip archive data, at least v2.0 to extract, compression method=deflate\012- data
Size512 kB (511815 bytes)
MD5152eda253e242e18443ef3282495bc7c
SHA1ff0fa85565f21ec4931baad4573b4c0bd08c4019
JavaScript (75)
No JavaScripts
HTTP Transactions (190)
| URL | IP | Response | Size |
|---|




