Report Overview
Visitedpublic
2025-06-20 18:52:28
Tags
Submit Tags
URL
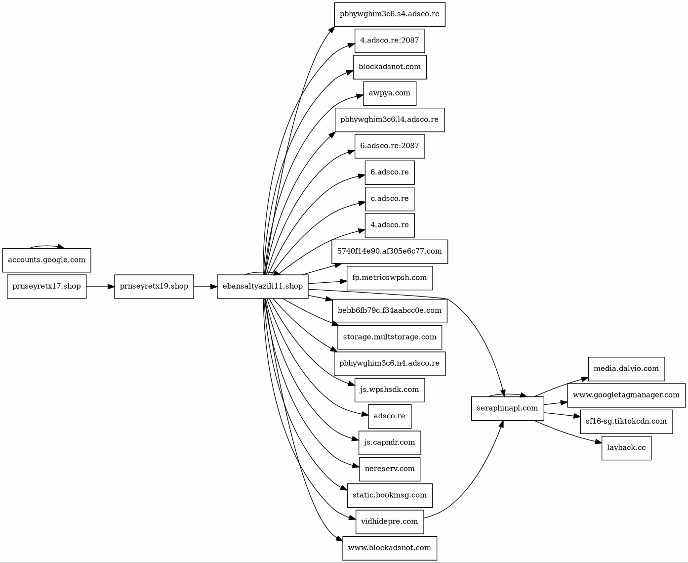
prnseyretx17.shop/ruri-saijo-riko-honda-hibiki-hoshino-japon-anne-kardes-sikme-porno
Finishing URL
ebansaltyazili11.shop/ruri-saijo-riko-honda-hibiki-hoshino-japon-anne-kardes-sikme-porno/
IP / ASN

104.21.42.53
Title
RTC-720: Annem & Kız Kardeşlerim - Altyazılı Porno İzle, Mobil Porno, HD PornoAltyazılı Porno İzle, Mobil Porno, HD Porno
Detections
urlquery
0
Network Intrusion Detection
0
Threat Detection Systems
0
Host Summary
| Host | Rank | Registered | First Seen | Last Seen | Sent | Received | IP | Fingerprints |
|---|---|---|---|---|---|---|---|---|
sf16-sg.tiktokcdn.com | 11131 | 2017-09-20 | 2020-09-09 | 2025-06-14 | 982 B | 1.7 MB | ![]() 23.36.77.11 | |
assets.ahmybid.net | unknown | 2024-12-26 | 2024-12-28 | 2025-06-18 | 433 B | 6.2 kB | ![]() 45.133.44.24 | |
blockadsnot.com | 32896 | 2020-04-18 | 2020-04-28 | 2025-06-16 | 1.7 kB | 257 B | ![]() 208.95.112.254 | |
static.bookmsg.com | 47495 | 2020-09-15 | 2020-11-24 | 2025-06-13 | 995 B | 2.3 kB | ![]() 45.133.44.25 | |
bebb6fb79c.f34aabcc0e.com | unknown | 2025-05-21 | 2025-06-20 | 2025-06-20 | 853 B | 345 B | ![]() 45.133.44.53 | |
pbhywghim3c6.l4.adsco.re | unknown | 2017-02-14 | 2025-06-20 | 2025-06-20 | 474 B | 463 B | ![]() 185.200.118.62 | |
vidhidepre.com | unknown | 2024-03-14 | 2024-05-26 | 2025-06-17 | 540 B | 14 kB | ![]() 188.114.96.1 | |
5740f14e90.af305e6c77.com | unknown | 2025-05-21 | 2025-06-20 | 2025-06-20 | 1.9 kB | 902 kB | ![]() 45.133.44.53 | |
adsco.re | 8541 | 2017-02-14 | 2017-04-03 | 2025-06-19 | 462 B | 1.8 kB | ![]() 162.252.214.5 | |
pbhywghim3c6.n4.adsco.re | unknown | 2017-02-14 | 2025-06-20 | 2025-06-20 | 474 B | 463 B | ![]() 38.132.109.126 | |
www.googletagmanager.com | 75 | 2011-11-11 | 2012-10-04 | 2025-06-18 | 872 B | 802 kB | ![]() 142.250.74.168 | |
pbhywghim3c6.s4.adsco.re | unknown | 2017-02-14 | 2025-06-20 | 2025-06-20 | 474 B | 463 B | ![]() 185.200.116.60 | |
6.adsco.re | 17812 | 2017-02-14 | 2018-01-15 | 2025-06-19 | 885 B | 1.0 kB | ![]() 104.17.166.186 | |
c.adsco.re | 16577 | 2017-02-14 | 2017-11-29 | 2025-06-19 | 518 B | 80 kB | ![]() 104.17.167.186 | |
ebansaltyazili11.shop | unknown | 2025-04-26 | 2025-05-28 | 2025-06-17 | 6.5 kB | 381 kB | ![]() 104.21.67.55 | |
pointcontinentrtb.com | unknown | 2024-10-14 | 2025-04-20 | 2025-06-18 | 1.5 kB | 165 B | ![]() 148.251.117.18 | |
awpya.com | unknown | 2022-04-21 | 2022-04-21 | 2025-06-14 | 11 kB | 65 kB | ![]() 168.119.25.102 | |
prnseyretx19.shop | unknown | unknown | 2025-06-17 | 2025-06-17 | 552 B | 66 kB | ![]() 104.21.95.217 | |
nereserv.com | 40015 | 2020-12-21 | 2020-12-21 | 2025-06-14 | 619 B | 322 B | ![]() 168.119.25.102 | |
accounts.google.com | 81 | 1997-09-15 | 2012-05-23 | 2025-06-18 | 1.8 kB | 6.8 kB | ![]() 173.194.221.84 | |
storage.multstorage.com | unknown | 2023-09-22 | 2023-09-22 | 2025-06-13 | 545 B | 1.5 kB | ![]() 172.67.174.51 | |
seraphinapl.com | unknown | 2025-01-10 | 2025-06-01 | 2025-06-15 | 8.3 kB | 1.4 MB | ![]() 104.21.67.243 | |
4.adsco.re | 19179 | 2017-02-14 | 2021-01-04 | 2025-06-20 | 885 B | 878 B | ![]() 162.252.214.5 | |
prnseyretx17.shop | unknown | 2025-01-11 | 2025-06-20 | 2025-06-20 | 552 B | 66 kB | ![]() 172.67.157.31 | |
media.dalyio.com | unknown | 2023-04-05 | 2025-04-17 | 2025-06-11 | 840 B | 53 kB | ![]() 104.21.112.1 | |
js.capndr.com | 316718 | 2021-08-30 | 2021-08-30 | 2025-06-19 | 422 B | 399 B | ![]() 45.133.44.53 | |
www.blockadsnot.com | 75043 | 2020-04-18 | 2020-04-18 | 2025-06-15 | 475 B | 38 kB | ![]() 95.173.205.15 | |
js.wpshsdk.com | 12130 | 2021-06-04 | 2021-06-04 | 2025-06-14 | 430 B | 31 kB | ![]() 45.133.44.52 | |
fp.metricswpsh.com | unknown | 2021-10-29 | 2022-04-22 | 2025-06-19 | 1.1 kB | 835 B | ![]() 157.90.84.242 | |
layback.cc | unknown | 2024-08-10 | 2025-03-15 | 2025-06-18 | 1.3 kB | 1.8 kB | ![]() 188.114.97.1 |
Related reports
Threat Detection Systems
Public InfoSec YARA rules
No alerts detected
OpenPhish
No alerts detected
PhishTank
No alerts detected
Quad9 DNS
No alerts detected
ThreatFox
No alerts detected
JavaScript (40)
No JavaScripts
HTTP Transactions (74)
| URL | IP | Response | Size |
|---|




