Report Overview
Visitedpublic
2026-03-10 21:01:50
Tags
Submit Tags
URL
edge.mya.travel/r/aHR0cHM6Ly93d3cudHJpcC5jb20vP0FsbGlhbmNlaWQ9NDQ1NjQ4MSZTSUQ9MjkwMDQ0NTMyJnRyaXBfc3ViMT1kNm84Y3B2MnR2bXM3M2RmbDc3Zw==
Finishing URL
www.trip.com/?Allianceid=4456481&SID=290044532&trip_sub1=d6o8cpv2tvms73dfl77g
IP / ASN

172.67.182.52
Title
Trip.com Official Site | Travel Deals and Promotions
Detections
urlquery
0
Network Intrusion Detection
0
Threat Detection Systems
1
Host Summary
| Host | Rank | Registered | First Seen | Last Seen | Sent | Received | IP | Fingerprints |
|---|---|---|---|---|---|---|---|---|
file.tripcdn.com | 492257 | 2018-07-03 | 2022-06-21 | 2026-03-06 | 481 B | 80 kB | ![]() 184.51.252.53 | |
static.tripcdn.com | 271897 | 2018-07-03 | 2019-12-14 | 2026-03-06 | 1.4 kB | 186 kB | ![]() 23.36.77.195 | |
wcs.naver.net | 80102 | 1998-12-12 | 2012-10-23 | 2026-03-04 | 408 B | 30 kB | ![]() 23.36.76.155 | |
9d8r7x0m6a.mya.travel | unknown | unknown | 2026-03-10 | 2026-03-10 | 490 B | 1.2 kB | ![]() 172.67.182.52 | |
images3.c-ctrip.com | 440028 | 2004-08-09 | 2013-01-07 | 2026-03-06 | 441 B | 866 B | ![]() 95.101.10.114 | |
chloro.trip.com | 430653 | 1998-02-09 | 2020-11-15 | 2026-03-06 | 1.1 kB | 621 B | ![]() 23.36.77.195 | |
ak-d.tripcdn.com | 241394 | 2018-07-03 | 2020-10-16 | 2026-03-06 | 2.3 kB | 119 kB | ![]() 2.23.13.75 | |
ak-s.tripcdn.com | 403010 | 2018-07-03 | 2019-06-06 | 2026-03-06 | 499 B | 24 kB | ![]() 184.51.252.43 | |
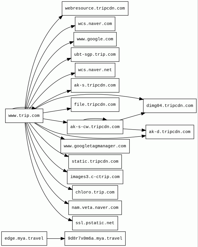
www.trip.com | 68377 | 1998-02-09 | 2017-02-07 | 2026-03-06 | 52 kB | 236 kB | ![]() 184.51.252.43 | ![]() |
www.googletagmanager.com | 283 | 2011-11-11 | 2012-10-04 | 2026-03-08 | 2.2 kB | 2.7 MB | ![]() 192.178.204.97 | |
ak-s-cw.tripcdn.com | 387191 | 2018-07-03 | 2025-03-14 | 2026-02-27 | 32 kB | 7.5 MB | ![]() 2.23.13.75 | |
dimg04.tripcdn.com | 359215 | 2018-07-03 | 2024-05-01 | 2026-03-05 | 4.2 kB | 263 kB | ![]() 184.51.252.43 | |
www.google.com | 22 | 1997-09-15 | 2015-05-10 | 2026-03-08 | 7.5 kB | 3.9 kB | ![]() 142.251.151.119 | |
ubt-sgp.trip.com | 238793 | 1998-02-09 | 2024-04-16 | 2026-03-06 | 14 kB | 15 kB | ![]() 23.36.77.195 | |
edge.mya.travel | unknown | unknown | 2026-01-17 | 2026-03-04 | 602 B | 1.1 kB | ![]() 172.67.182.52 | |
nam.veta.naver.com | 61307 | 1997-09-12 | 2023-01-11 | 2026-03-04 | 435 B | 401 B | ![]() 203.104.162.225 | |
webresource.tripcdn.com | 378663 | 2018-07-03 | 2020-10-16 | 2026-03-06 | 1.9 kB | 183 kB | ![]() 184.51.252.53 | |
wcs.naver.com 1 alert(s) on this Host | 75690 | 1997-09-12 | 2012-10-03 | 2026-03-05 | 448 B | 887 B | ![]() 202.179.180.81 | |
ssl.pstatic.net | 71086 | 2011-09-06 | 2012-10-18 | 2026-03-05 | 443 B | 46 kB | ![]() 23.36.77.35 |
Varnish (Caching)
Varnish is a reverse caching proxy.Cloudflare (CDN)
Cloudflare is a web-infrastructure and website-security company, providing content-delivery-network services, DDoS mitigation, Internet security, and distributed domain-name-server services.Envoy (Reverse proxies)
Envoy is an open-source edge and service proxy, designed for cloud-native applications.Related reports
Threat Detection Systems
| Detection System | Indicator | Verdict | Alert |
|---|---|---|---|
| DigiCert UltraDNS | wcs.naver.com | malicious | Sinkholed |
JavaScript (138)
No JavaScripts
HTTP Transactions (162)
| URL | IP | Response | Size |
|---|






