Report Overview
Visitedpublic
2026-04-22 17:47:44
Tags
Submit Tags
URL
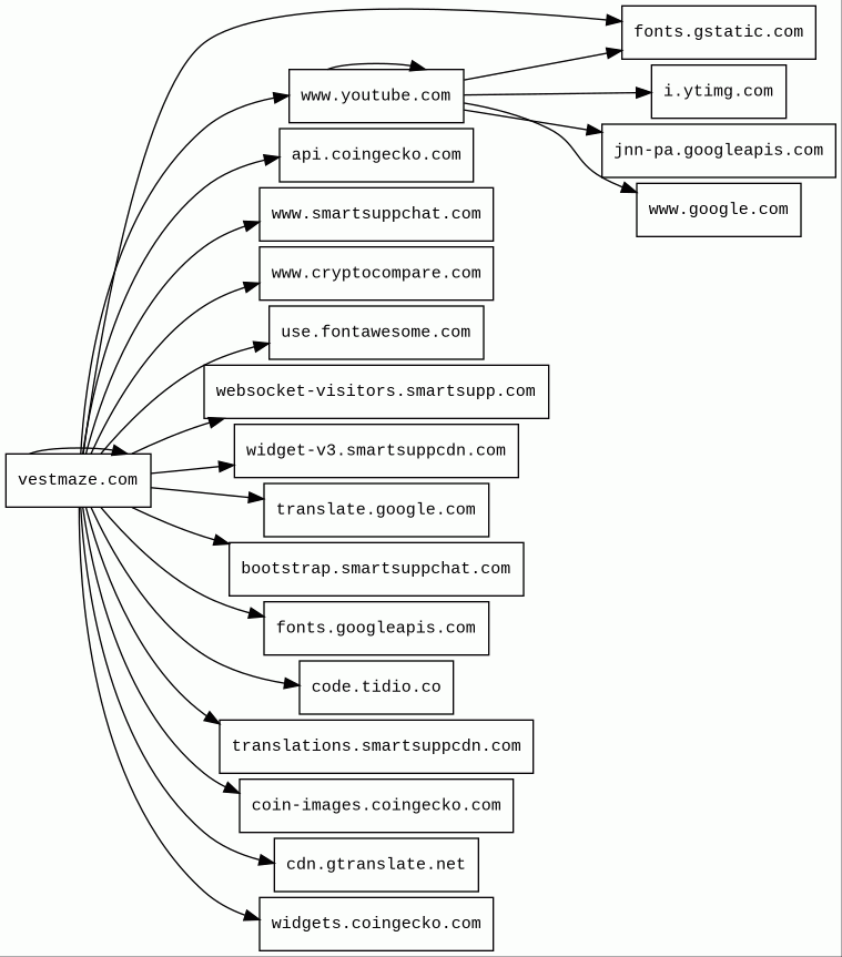
vestmaze.com
Finishing URL
vestmaze.com/
IP / ASN

92.113.23.91
Title
VEST MAZE LIMITED
Detections
urlquery
0
Network Intrusion Detection
0
Threat Detection Systems
2
Host Summary
| Host | Rank | Registered | First Seen | Last Seen | Sent | Received | IP | Fingerprints |
|---|---|---|---|---|---|---|---|---|
coin-images.coingecko.com | 550283 | 2014-03-26 | 2024-05-30 | 2026-04-19 | 2.4 kB | 71 kB | ![]() 172.67.142.173 | |
use.fontawesome.com | 6983 | 2012-10-18 | 2017-01-30 | 2026-04-20 | 1.0 kB | 130 kB | ![]() 172.67.142.245 | |
widget-v3.smartsuppcdn.com | 532262 | 2018-11-20 | 2022-10-03 | 2026-04-16 | 1.4 kB | 325 kB | ![]() 185.76.9.27 | ![]() |
code.tidio.co | 120056 | 2014-06-01 | 2014-11-27 | 2026-04-16 | 818 B | 1.1 kB | ![]() 104.26.1.115 | |
api.coingecko.com | 442226 | 2014-03-26 | 2018-05-18 | 2026-04-18 | 516 B | 5.2 kB | ![]() 172.66.172.219 | |
fonts.googleapis.com | 313 | 2005-01-25 | 2012-05-23 | 2026-04-19 | 574 B | 24 kB | ![]() 142.250.178.42 | |
translations.smartsuppcdn.com | 560346 | 2018-11-20 | 2022-11-04 | 2026-04-16 | 484 B | 7.7 kB | ![]() 185.76.9.27 | ![]() |
bootstrap.smartsuppchat.com | 425291 | 2014-02-02 | 2018-01-29 | 2026-04-16 | 517 B | 1.6 kB | ![]() 63.183.175.15 | |
jnn-pa.googleapis.com | 1579 | 2005-01-25 | 2021-11-16 | 2026-04-20 | 1.2 kB | 1.2 kB | ![]() 142.250.178.106 | |
www.youtube.com 1 alert(s) on this Host | 286 | 2005-02-15 | 2013-04-13 | 2026-04-20 | 5.3 kB | 3.6 MB | ![]() 142.250.178.46 | ![]() |
cdn.gtranslate.net | 101861 | 2011-05-26 | 2022-11-07 | 2026-04-16 | 868 B | 21 kB | ![]() 172.67.68.204 | |
widgets.coingecko.com | 3132971 | 2014-03-26 | 2018-07-05 | 2026-04-21 | 445 B | 232 kB | ![]() 104.18.5.118 | |
i.ytimg.com | 436 | 2007-12-11 | 2012-10-03 | 2026-04-20 | 556 B | 73 kB | ![]() 142.250.178.54 | |
www.smartsuppchat.com | 491650 | 2014-02-02 | 2017-01-30 | 2026-04-16 | 417 B | 18 kB | ![]() 185.76.9.11 | ![]() |
www.cryptocompare.com | 265475 | 2013-11-03 | 2015-07-15 | 2026-04-16 | 936 B | 9.1 kB | ![]() 104.18.31.136 | |
fonts.gstatic.com | unknown | 2008-02-11 | 2014-04-02 | 2026-04-19 | 4.4 kB | 301 kB | ![]() 192.178.25.3 | |
websocket-visitors.smartsupp.com | 411464 | 2012-08-25 | 2021-07-12 | 2026-04-16 | 601 B | 224 B | ![]() 52.59.87.81 | |
www.google.com | 22 | 1997-09-15 | 2015-05-10 | 2026-04-19 | 455 B | 63 kB | ![]() 142.251.152.119 | |
vestmaze.com 43 alert(s) on this Host | unknown | 2025-03-20 | 2026-04-22 | 2026-04-22 | 50 kB | 1.9 MB | ![]() 92.113.16.65 | ![]() ![]() |
translate.google.com | 609 | 1997-09-15 | 2012-05-30 | 2026-04-20 | 924 B | 440 B | ![]() 142.250.178.46 |
Cloudflare (CDN)
Cloudflare is a web-infrastructure and website-security company, providing content-delivery-network services, DDoS mitigation, Internet security, and distributed domain-name-server services.Amazon Web Services (PaaS)
Amazon Web Services (AWS) is a comprehensive cloud services platform offering compute power, database storage, content delivery and other functionality.CDN77 (CDN)
CDN77 is a content delivery network (CDN).YouTube (Video players)
YouTube is a video sharing service where users can create their own profile, upload videos, watch, like and comment on other videos.Hostinger CDN (CDN)
Hostinger Content Delivery Network (CDN).Hostinger (Hosting)
Hostinger is an employee-owned Web hosting provider and internet domain registrar.LiteSpeed (Web servers)
LiteSpeed is a high-scalability web server.PHP:8.3.30 (Programming languages)
PHP is a general-purpose scripting language used for web development.Litespeed Cache (Caching, WordPress plugins)
LiteSpeed Cache is an all-in-one site acceleration plugin for WordPress.LiteSpeed Cache (Caching, WordPress plugins)
LiteSpeed Cache is an all-in-one site acceleration plugin for WordPress.Slick (JavaScript libraries)
Tidio (Live chat)
Tidio is a customer communication product. It provides multi-channel support so users can communicate with customers on the go. Live chat, messenger, or email are all supported.Popper (Miscellaneous)
Popper is a positioning engine, its purpose is to calculate the position of an element to make it possible to position it near a given reference element.jQuery (JavaScript libraries)
jQuery is a JavaScript library which is a free, open-source software designed to simplify HTML DOM tree traversal and manipulation, as well as event handling, CSS animation, and Ajax.Bootstrap (UI frameworks)
Bootstrap is a free and open-source CSS framework directed at responsive, mobile-first front-end web development. It contains CSS and JavaScript-based design templates for typography, forms, buttons, navigation, and other interface components.Moment.js (JavaScript libraries)
Moment.js is a free and open-source JavaScript library that removes the need to use the native JavaScript Date object directly.Related reports
Threat Detection Systems
| Detection System | Indicator | Verdict | Alert |
|---|---|---|---|
| Private YARA rules | www.youtube.com/s/player/1bb6ee63/player_embed_es6.vflset/en_US/base.js | audit | Hunting_JS_WebAssembly |
| DNS4EU | vestmaze.com | malicious | Sinkholed |
JavaScript (233)
No JavaScripts
HTTP Transactions (88)
| URL | IP | Response | Size |
|---|





