Report Overview
Visitedpublic
2026-04-03 16:54:59
Tags
Submit Tags
URL
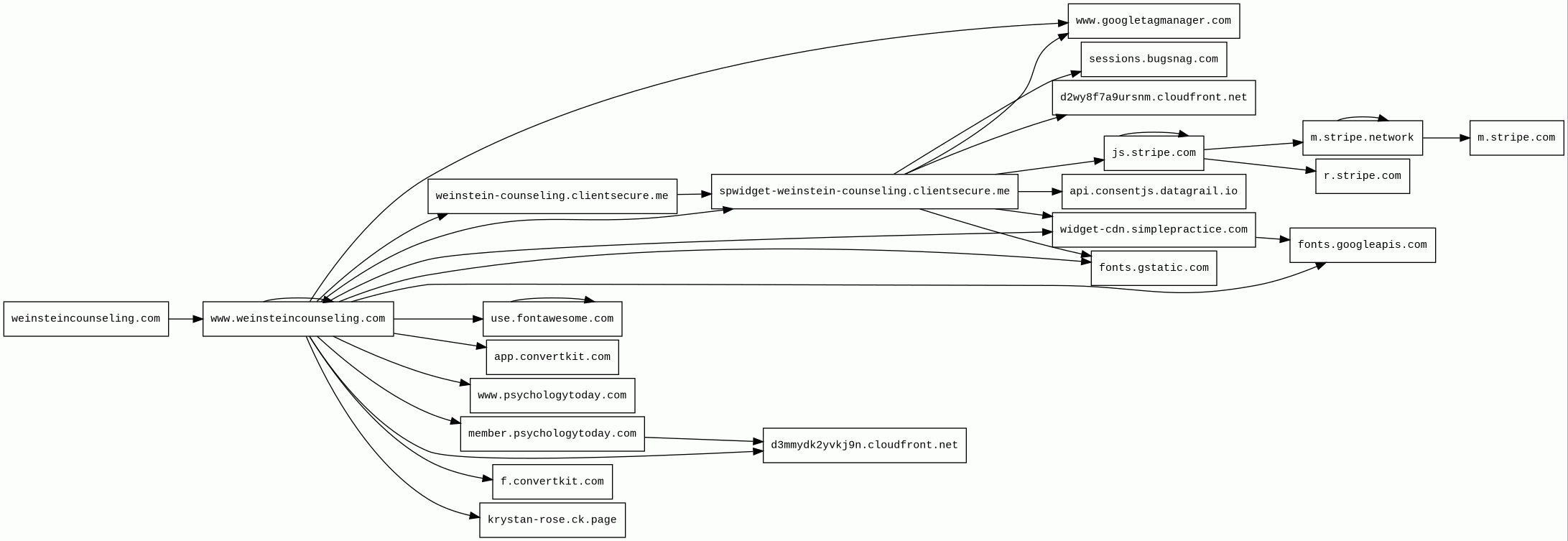
weinsteincounseling.com/
Finishing URL
www.weinsteincounseling.com/
IP / ASN

34.174.147.138
Title
Weinstein Counseling
Detections
urlquery
0
Network Intrusion Detection
0
Threat Detection Systems
5
Host Summary
| Host | Rank | Registered | First Seen | Last Seen | Sent | Received | IP | Fingerprints |
|---|---|---|---|---|---|---|---|---|
m.stripe.network | 9008 | 2017-03-16 | 2017-05-17 | 2026-03-30 | 956 B | 92 kB | ![]() 54.240.174.77 | |
d2wy8f7a9ursnm.cloudfront.net | unknown | 2008-04-25 | 2014-05-01 | 2026-04-03 | 465 B | 45 kB | ![]() 54.230.245.128 | |
sessions.bugsnag.com | 6736 | 2011-08-18 | 2017-12-08 | 2026-04-01 | 2.6 kB | 1.5 kB | ![]() 35.190.88.7 | |
fonts.googleapis.com | 313 | 2005-01-25 | 2012-05-23 | 2026-03-29 | 2.3 kB | 82 kB | ![]() 142.251.38.106 | |
www.weinsteincounseling.com 171 alert(s) on this Host | unknown | 2020-12-30 | 2020-12-30 | 2026-03-18 | 28 kB | 14 MB | ![]() 34.174.147.138 | ![]() ![]() ![]() |
r.stripe.com | 19942 | 1995-09-12 | 2021-03-08 | 2026-04-01 | 1.4 kB | 1.0 kB | ![]() 54.187.159.182 | |
m.stripe.com | 7920 | 1995-09-12 | 2017-01-30 | 2026-03-30 | 496 B | 762 B | ![]() 52.13.226.163 | |
use.fontawesome.com | 6983 | 2012-10-18 | 2017-01-30 | 2026-03-30 | 1.9 kB | 121 kB | ![]() 104.21.27.152 | |
widget-cdn.simplepractice.com | 735026 | 2002-04-02 | 2017-10-30 | 2026-03-21 | 3.5 kB | 6.1 MB | ![]() 54.240.174.10 | |
www.psychologytoday.com | 29242 | 1997-12-29 | 2012-05-25 | 2026-03-29 | 485 B | 22 kB | ![]() 99.81.180.75 | |
js.stripe.com | 7985 | 1995-09-12 | 2012-09-30 | 2026-03-30 | 4.9 kB | 3.1 MB | ![]() 151.101.0.176 | |
f.convertkit.com | 115659 | 2013-01-16 | 2019-08-05 | 2026-04-03 | 471 B | 46 kB | ![]() 104.19.253.91 | |
member.psychologytoday.com | 244058 | 1997-12-29 | 2017-01-30 | 2026-03-28 | 443 B | 2.3 kB | ![]() 52.17.44.125 | |
krystan-rose.ck.page | unknown | 2019-03-25 | 2022-07-21 | 2026-03-18 | 440 B | 37 kB | ![]() 104.21.41.48 | |
fonts.gstatic.com | unknown | 2008-02-11 | 2014-04-02 | 2026-03-29 | 1.7 kB | 118 kB | ![]() 172.217.19.227 | |
api.consentjs.datagrail.io | 201935 | 2017-12-21 | 2024-04-10 | 2026-03-28 | 2.7 kB | 168 kB | ![]() 52.84.50.73 | |
weinsteincounseling.com 2 alert(s) on this Host | unknown | 2020-12-30 | 2020-12-30 | 2026-03-18 | 492 B | 136 kB | ![]() 34.174.147.138 | |
spwidget-weinstein-counseling.clientsecure.me | unknown | 2014-03-21 | 2022-07-21 | 2026-03-18 | 636 B | 33 kB | ![]() 35.155.83.187 | |
d3mmydk2yvkj9n.cloudfront.net | unknown | 2008-04-25 | 2023-10-25 | 2026-03-27 | 479 B | 2.7 kB | ![]() 3.167.7.54 | |
weinstein-counseling.clientsecure.me | unknown | 2014-03-21 | 2022-07-21 | 2026-03-18 | 747 B | 33 kB | ![]() 35.155.83.187 | ![]() |
app.convertkit.com | 153594 | 2013-01-16 | 2013-12-25 | 2026-03-27 | 1.1 kB | 1.7 kB | ![]() 3.143.37.1 | |
www.googletagmanager.com | 283 | 2011-11-11 | 2012-10-04 | 2026-03-29 | 1.4 kB | 1.2 MB | ![]() 142.250.178.104 |
Amazon CloudFront (CDN)
Amazon CloudFront is a fast content delivery network (CDN) service that securely delivers data, videos, applications, and APIs to customers globally with low latency, high transfer speeds.Amazon Web Services (PaaS)
Amazon Web Services (AWS) is a comprehensive cloud services platform offering compute power, database storage, content delivery and other functionality.Amazon S3 (CDN)
Amazon S3 or Amazon Simple Storage Service is a service offered by Amazon Web Services (AWS) that provides object storage through a web service interface.Google Cloud (IaaS)
Google Cloud is a suite of cloud computing services.Google Cloud CDN (CDN)
Cloud CDN uses Google's global edge network to serve content closer to users.Nginx (Web servers, Reverse proxies)
Nginx is a web server that can also be used as a reverse proxy, load balancer, mail proxy and HTTP cache.Font Awesome (Font scripts)
Font Awesome is a font and icon toolkit based on CSS and Less.Bootstrap (UI frameworks)
Bootstrap is a free and open-source CSS framework directed at responsive, mobile-first front-end web development. It contains CSS and JavaScript-based design templates for typography, forms, buttons, navigation, and other interface components.Lightbox (JavaScript libraries)
Lightbox is small javascript library used to overlay images on top of the current page.MySQL (Databases)
MySQL is an open-source relational database management system.bxSlider:4.1.2 (Photo galleries, JavaScript libraries)
Add a respsonsive image slider to any website.OWL Carousel (JavaScript libraries)
OWL Carousel is an enabled jQuery plugin that lets you create responsive carousel sliders.Google Analytics (Analytics)
Google Analytics is a free web analytics service that tracks and reports website traffic.WordPress:6.9.4 (CMS, Blogs)
WordPress is a free and open-source content management system written in PHP and paired with a MySQL or MariaDB database. Features include a plugin architecture and a template system.jQuery Migrate:3.4.1 (JavaScript libraries)
Query Migrate is a javascript library that allows you to preserve the compatibility of your jQuery code developed for versions of jQuery older than 1.9.jQuery:3.1.1 (JavaScript libraries)
jQuery is a JavaScript library which is a free, open-source software designed to simplify HTML DOM tree traversal and manipulation, as well as event handling, CSS animation, and Ajax.PHP (Programming languages)
PHP is a general-purpose scripting language used for web development.SiteGround (PaaS, Hosting)
SiteGround is a web hosting service.Cloudflare (CDN)
Cloudflare is a web-infrastructure and website-security company, providing content-delivery-network services, DDoS mitigation, Internet security, and distributed domain-name-server services.PHP:7.0.33 (Programming languages)
PHP is a general-purpose scripting language used for web development.Amazon EC2 (Web servers)
Amazon Elastic Compute Cloud is a part of Amazon.com's cloud-computing platform, Amazon Web Services, that allows users to rent virtual computers on which to run their own computer applications.Apache HTTP Server:2.4.61 (Web servers)
Apache is a free and open-source cross-platform web server software.Fastly (CDN)
Fastly is a cloud computing services provider. Fastly's cloud platform provides a content delivery network, Internet security services, load balancing, and video & streaming services.Varnish (Caching)
Varnish is a reverse caching proxy.Stripe (Payment processors)
Stripe offers online payment processing for internet businesses as well as fraud prevention, invoicing and subscription management.Cloudflare Bot Management (Security)
Cloudflare bot management solution identifies and mitigates automated traffic to protect websites from bad bots.Apache HTTP Server (Web servers)
Apache is a free and open-source cross-platform web server software.BugSnag (Analytics, Issue trackers)
Bugsnag is a cross-platform error monitoring, reporting, and resolution software.Google Tag Manager (Tag managers)
Google Tag Manager is a tag management system (TMS) that allows you to quickly and easily update measurement codes and related code fragments collectively known as tags on your website or mobile app.Phusion Passenger (Web servers)
Phusion Passenger is a free web server and application server with support for Ruby, Python and Node.js.Related reports
Threat Detection Systems
| Detection System | Indicator | Verdict | Alert |
|---|---|---|---|
| DigiCert UltraDNS | www.weinsteincounseling.com | malicious | Sinkholed |
| Hagezi Threat Feed | www.weinsteincounseling.com | malicious | Sinkholed |
| DNS4EU | www.weinsteincounseling.com | malicious | Sinkholed |
| DNS4EU | weinsteincounseling.com | malicious | Sinkholed |
| Hagezi Threat Feed | weinsteincounseling.com | malicious | Sinkholed |
JavaScript (64)
No JavaScripts
HTTP Transactions (112)
| URL | IP | Response | Size |
|---|





