Report Overview
Visitedpublic
2026-03-24 13:42:06
Tags
Submit Tags
URL
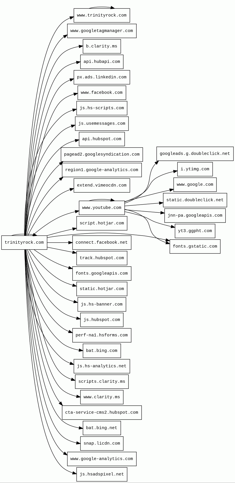
trinityrock.com
Finishing URL
trinityrock.com/
IP / ASN

152.67.155.173
Title
Rock & Pop | Trinity College London
Detections
urlquery
0
Network Intrusion Detection
0
Threat Detection Systems
1
Host Summary
| Host | Rank | Registered | First Seen | Last Seen | Sent | Received | IP | Fingerprints |
|---|---|---|---|---|---|---|---|---|
snap.licdn.com | 5538 | 2011-02-24 | 2014-10-06 | 2026-03-18 | 434 B | 54 kB | ![]() 23.36.77.57 | |
region1.google-analytics.com | 19689 | 2005-07-18 | 2022-03-17 | 2026-03-24 | 995 B | 849 B | ![]() 216.239.32.36 | |
px.ads.linkedin.com | 2970 | 2002-11-02 | 2017-08-08 | 2026-03-23 | 1.3 kB | 1.4 kB | ![]() 150.171.22.12 | |
api.hubspot.com | 36166 | 2005-02-06 | 2017-02-28 | 2026-03-19 | 1.4 kB | 3.6 kB | ![]() 104.17.92.187 | |
www.google.com | 22 | 1997-09-15 | 2015-05-10 | 2026-03-22 | 455 B | 63 kB | ![]() 142.251.155.119 | |
www.trinityrock.com | unknown | 1999-07-26 | 2015-03-13 | 2023-07-05 | 7.3 kB | 811 kB | ![]() 152.67.155.173 | |
js.hs-banner.com | 17150 | 2020-03-09 | 2020-03-26 | 2026-03-23 | 873 B | 450 kB | ![]() 104.18.40.240 | |
js.hs-analytics.net | 17585 | 2013-09-18 | 2013-09-26 | 2026-03-21 | 442 B | 118 kB | ![]() 104.17.175.201 | |
www.google-analytics.com | 341 | 2005-07-18 | 2012-06-28 | 2026-03-21 | 425 B | 53 kB | ![]() 172.217.20.174 | |
track.hubspot.com | 17480 | 2005-02-06 | 2012-05-23 | 2026-03-21 | 795 B | 1.5 kB | ![]() 104.17.92.187 | |
connect.facebook.net | 1088 | 2004-04-01 | 2012-05-22 | 2026-03-20 | 1.9 kB | 539 kB | ![]() 31.13.72.12 | |
cta-service-cms2.hubspot.com | 21178 | 2005-02-06 | 2012-09-30 | 2026-03-20 | 555 B | 1.7 kB | ![]() 104.17.92.187 | |
www.youtube.com 1 alert(s) on this Host | 286 | 2005-02-15 | 2013-04-13 | 2026-03-23 | 8.5 kB | 3.6 MB | ![]() 172.217.20.174 | |
static.doubleclick.net | 1452 | 1996-01-16 | 2012-06-26 | 2026-03-20 | 432 B | 772 B | ![]() 142.251.38.102 | |
i.ytimg.com | 436 | 2007-12-11 | 2012-10-03 | 2026-03-23 | 455 B | 13 kB | ![]() 216.58.201.246 | |
js.hsadspixel.net | 23453 | 2017-04-21 | 2017-07-25 | 2026-03-18 | 415 B | 8.8 kB | ![]() 104.17.223.152 | |
trinityrock.com | 6462659 | 1999-07-26 | 2014-11-27 | 2023-02-02 | 10 kB | 368 kB | ![]() 152.67.155.173 | ![]() |
www.googletagmanager.com | 283 | 2011-11-11 | 2012-10-04 | 2026-03-22 | 2.2 kB | 2.2 MB | ![]() 142.251.143.136 | |
js.hs-scripts.com | 18499 | 2016-07-11 | 2016-08-09 | 2026-03-23 | 1.2 kB | 9.6 kB | ![]() 104.16.141.209 | |
js.usemessages.com | 39054 | 2015-12-07 | 2017-10-05 | 2026-03-18 | 429 B | 120 kB | ![]() 104.16.75.142 | |
fonts.googleapis.com | 313 | 2005-01-25 | 2012-05-23 | 2026-03-22 | 900 B | 8.2 kB | ![]() 142.251.38.106 | |
yt3.ggpht.com | 1275 | 2008-01-16 | 2014-01-15 | 2026-03-23 | 504 B | 2.5 kB | ![]() 142.251.142.225 | |
googleads.g.doubleclick.net | 252 | 1996-01-16 | 2012-05-21 | 2026-03-19 | 917 B | 1.7 kB | ![]() 172.217.19.226 | |
scripts.clarity.ms | 87727 | 2017-04-03 | 2025-08-03 | 2026-03-24 | 424 B | 82 kB | ![]() 13.107.246.53 | |
pagead2.googlesyndication.com | 610 | 2003-01-21 | 2012-05-21 | 2026-03-23 | 1.9 kB | 1.0 kB | ![]() 142.251.142.226 | |
bat.bing.net | 24312 | 1997-09-03 | 2023-11-04 | 2026-03-23 | 2.6 kB | 2.6 kB | ![]() 150.171.29.10 | |
jnn-pa.googleapis.com | 1579 | 2005-01-25 | 2021-11-16 | 2026-03-23 | 1.2 kB | 1.2 kB | ![]() 216.58.201.234 | |
script.hotjar.com | 7765 | 2007-01-23 | 2020-11-05 | 2026-03-23 | 437 B | 234 kB | ![]() 3.167.2.98 | |
www.clarity.ms | 4064 | 2017-04-03 | 2018-08-22 | 2026-03-23 | 425 B | 843 B | ![]() 20.250.198.32 | |
www.facebook.com | 357 | 1997-03-29 | 2012-05-21 | 2026-03-23 | 1.2 kB | 467 B | ![]() 31.13.72.36 | |
fonts.gstatic.com | unknown | 2008-02-11 | 2014-04-02 | 2026-03-22 | 2.2 kB | 142 kB | ![]() 172.217.19.227 | |
static.hotjar.com | 6122 | 2007-01-23 | 2014-11-01 | 2026-03-18 | 856 B | 32 kB | ![]() 52.84.50.90 | |
api.hubapi.com | 23958 | 2008-05-24 | 2012-06-25 | 2026-03-18 | 505 B | 1.7 kB | ![]() 104.16.49.78 | |
js.hubspot.com | 22210 | 2005-02-06 | 2012-06-18 | 2026-03-19 | 458 B | 100 kB | ![]() 104.17.92.187 | |
perf-na1.hsforms.com | 23186 | 2013-09-18 | 2021-06-29 | 2026-03-18 | 485 B | 876 B | ![]() 104.19.175.188 | |
bat.bing.com | 2924 | 1996-01-29 | 2014-04-08 | 2026-03-23 | 3.7 kB | 108 kB | ![]() 150.171.30.10 | |
extend.vimeocdn.com | 80308 | 2010-04-21 | 2015-04-13 | 2026-03-20 | 422 B | 18 kB | ![]() 151.101.192.217 | |
b.clarity.ms | 29240 | 2017-04-03 | 2021-07-27 | 2026-03-23 | 1.5 kB | 837 B | ![]() 4.153.129.168 |
Cloudflare (CDN)
Cloudflare is a web-infrastructure and website-security company, providing content-delivery-network services, DDoS mitigation, Internet security, and distributed domain-name-server services.Cloudflare Bot Management (Security)
Cloudflare bot management solution identifies and mitigates automated traffic to protect websites from bad bots.Amazon Web Services (PaaS)
Amazon Web Services (AWS) is a comprehensive cloud services platform offering compute power, database storage, content delivery and other functionality.Amazon CloudFront (CDN)
Amazon CloudFront is a fast content delivery network (CDN) service that securely delivers data, videos, applications, and APIs to customers globally with low latency, high transfer speeds.PHP (Programming languages)
PHP is a general-purpose scripting language used for web development.Drupal (CMS)
Drupal is a free and open-source web content management framework.YouTube (Video players)
YouTube is a video sharing service where users can create their own profile, upload videos, watch, like and comment on other videos.Bootstrap:4.0.0 (UI frameworks)
Bootstrap is a free and open-source CSS framework directed at responsive, mobile-first front-end web development. It contains CSS and JavaScript-based design templates for typography, forms, buttons, navigation, and other interface components.Google Analytics (Analytics)
Google Analytics is a free web analytics service that tracks and reports website traffic.Popper (Miscellaneous)
Popper is a positioning engine, its purpose is to calculate the position of an element to make it possible to position it near a given reference element.Google Tag Manager (Tag managers)
Google Tag Manager is a tag management system (TMS) that allows you to quickly and easily update measurement codes and related code fragments collectively known as tags on your website or mobile app.Azure Front Door (Load balancers)
Azure Front Door is a scalable and secure entry point for fast delivery of your global web applications.Azure (PaaS)
Azure is a cloud computing service for building, testing, deploying, and managing applications and services through Microsoft-managed data centers.Nginx (Web servers, Reverse proxies)
Nginx is a web server that can also be used as a reverse proxy, load balancer, mail proxy and HTTP cache.Apache HTTP Server (Web servers)
Apache is a free and open-source cross-platform web server software.Varnish (Caching)
Varnish is a reverse caching proxy.Related reports
Threat Detection Systems
| Detection System | Indicator | Verdict | Alert |
|---|---|---|---|
| Private YARA rules | www.youtube.com/s/player/1ebf2aa6/player_es6.vflset/en_US/base.js | audit | Hunting_JS_WebAssembly |
JavaScript (207)
No JavaScripts
HTTP Transactions (110)
| URL | IP | Response | Size |
|---|





