Report Overview
Visitedpublic
2025-08-03 00:48:15
Tags
Submit Tags
URL
i.shahidmosalsalat.me/watch.php?vid=A2e9f1442
Finishing URL
i.shahidmosalsalat.me/watch.php?vid=02Adfbefc
IP / ASN

104.21.93.128
Title
مشاهدة فيلم Bad Boys: Ride or Die 2024 مترجم اون لاين
Detections
urlquery
0
Network Intrusion Detection
3
Threat Detection Systems
2
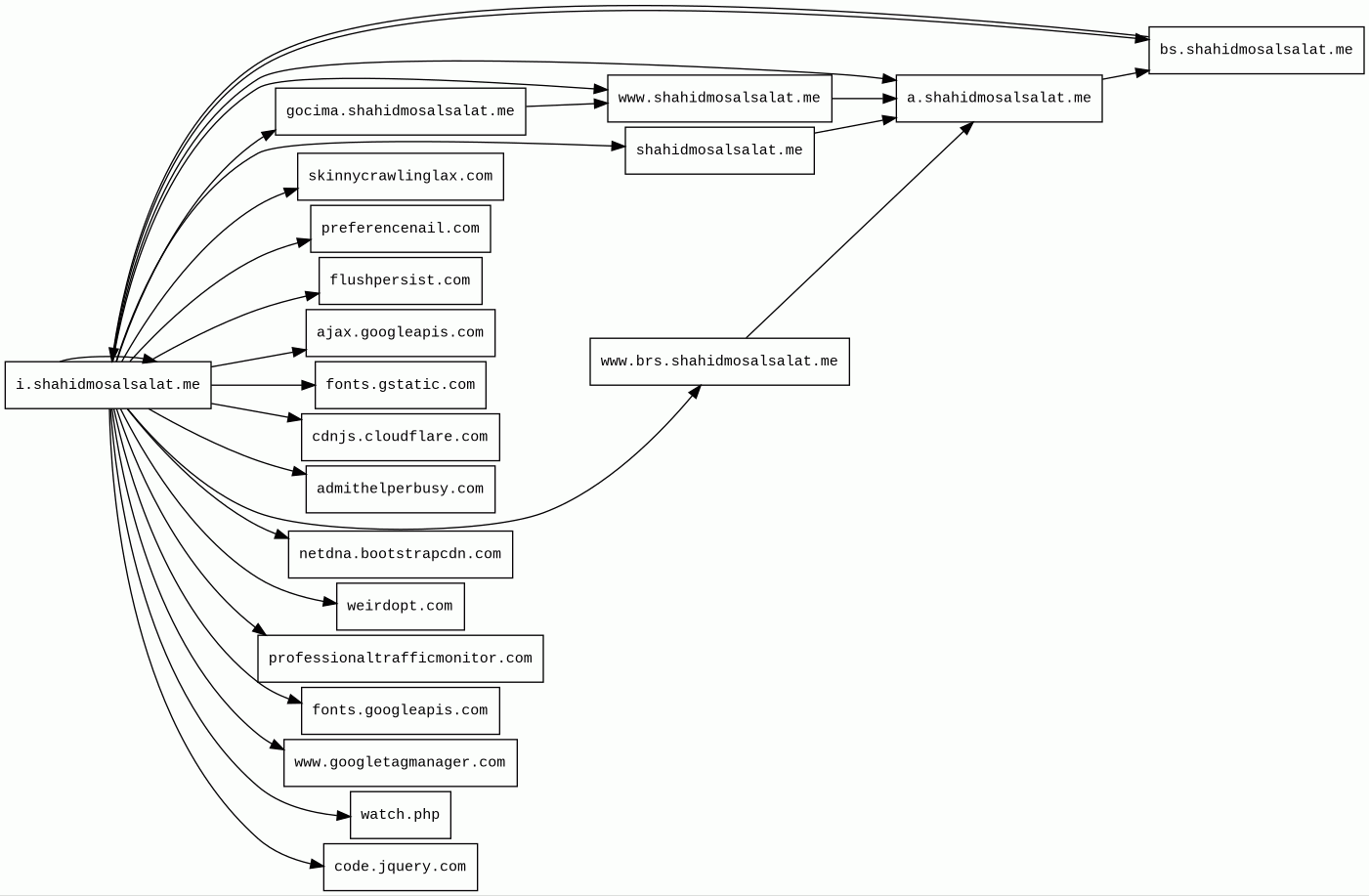
Host Summary
| Host | Rank | Registered | First Seen | Last Seen | Sent | Received | IP | Fingerprints |
|---|---|---|---|---|---|---|---|---|
skinnycrawlinglax.com 1 alert(s) on this Host | unknown | 2024-09-01 | 2025-07-09 | 2025-07-30 | 507 B | 498 B | ![]() 172.240.127.234 | |
admithelperbusy.com 1 alert(s) on this Host | unknown | unknown | No data | No data | 458 B | 107 kB | ![]() 192.243.59.12 | |
gocima.shahidmosalsalat.me | unknown | 2021-04-07 | 2025-02-27 | 2025-07-23 | 464 B | 60 kB | ![]() 172.67.209.230 | |
netdna.bootstrapcdn.com | 3413 | 2012-05-25 | 2012-09-07 | 2025-08-01 | 928 B | 60 kB | ![]() 104.18.11.207 | |
bs.shahidmosalsalat.me | unknown | 2021-04-07 | 2025-07-23 | 2025-07-23 | 2.3 kB | 372 kB | ![]() 172.67.209.230 | |
a.shahidmosalsalat.me | unknown | 2021-04-07 | 2025-07-23 | 2025-07-23 | 1.4 kB | 99 kB | ![]() 172.67.209.230 | |
weirdopt.com | unknown | 2025-07-01 | 2025-07-08 | 2025-07-30 | 424 B | 377 B | ![]() 185.196.197.71 | |
flushpersist.com | unknown | 2025-07-01 | 2025-07-08 | 2025-07-29 | 772 B | 496 B | ![]() 192.243.59.20 | |
cdnjs.cloudflare.com | 235 | 2009-02-17 | 2012-05-23 | 2025-07-30 | 1.0 kB | 140 kB | ![]() 104.17.25.14 | |
code.jquery.com | 634 | 2005-12-10 | 2012-05-21 | 2025-07-30 | 437 B | 7.8 kB | ![]() 151.101.2.137 | |
www.googletagmanager.com | 75 | 2011-11-11 | 2012-10-04 | 2025-07-30 | 442 B | 405 kB | ![]() 142.250.74.168 | |
shahidmosalsalat.me | 701925 | 2021-04-07 | 2021-04-07 | 2025-07-23 | 461 B | 9.8 kB | ![]() 172.67.209.230 | |
www.brs.shahidmosalsalat.me | unknown | 2021-04-07 | 2025-07-23 | 2025-07-23 | 456 B | 29 kB | ![]() 5.182.209.66 | |
www.shahidmosalsalat.me | unknown | 2021-04-07 | 2021-04-10 | 2025-07-23 | 461 B | 60 kB | ![]() 172.67.209.230 | |
i.shahidmosalsalat.me | unknown | 2021-04-07 | 2025-07-23 | 2025-07-23 | 15 kB | 1.9 MB | ![]() 172.67.209.230 | ![]() |
fonts.gstatic.com | unknown | 2008-02-11 | 2014-04-02 | 2025-07-30 | 545 B | 32 kB | ![]() 142.250.74.35 | |
preferencenail.com | unknown | 2025-07-01 | 2025-07-08 | 2025-07-29 | 419 B | 86 kB | ![]() 185.196.197.72 | |
professionaltrafficmonitor.com | unknown | 2025-01-23 | 2025-01-25 | 2025-08-01 | 465 B | 430 B | ![]() 18.194.162.133 | |
ajax.googleapis.com | 12905 | 2005-01-25 | 2012-05-22 | 2025-07-30 | 451 B | 97 kB | ![]() 142.250.74.74 | |
fonts.googleapis.com | 8877 | 2005-01-25 | 2012-05-23 | 2025-07-30 | 493 B | 26 kB | ![]() 142.250.74.10 |
Nginx:1.21.6 (Web servers, Reverse proxies)
Nginx is a web server that can also be used as a reverse proxy, load balancer, mail proxy and HTTP cache.Nginx:1.19.5 (Web servers, Reverse proxies)
Nginx is a web server that can also be used as a reverse proxy, load balancer, mail proxy and HTTP cache.Cloudflare (CDN)
Cloudflare is a web-infrastructure and website-security company, providing content-delivery-network services, DDoS mitigation, Internet security, and distributed domain-name-server services.Varnish (Caching)
Varnish is a reverse caching proxy.Nginx (Web servers, Reverse proxies)
Nginx is a web server that can also be used as a reverse proxy, load balancer, mail proxy and HTTP cache.Apache HTTP Server (Web servers)
Apache is a free and open-source cross-platform web server software.Google Hosted Libraries (CDN)
Google Hosted Libraries is a stable, reliable, high-speed, globally available content distribution network for the most popular, open-source JavaScript libraries.jQuery CDN (CDN)
jQuery CDN is a way to include jQuery in your website without actually downloading and keeping it your website's folder.jQuery:1.11.3 (JavaScript libraries)
jQuery is a JavaScript library which is a free, open-source software designed to simplify HTML DOM tree traversal and manipulation, as well as event handling, CSS animation, and Ajax.Bootstrap:3.2.0 (UI frameworks)
Bootstrap is a free and open-source CSS framework directed at responsive, mobile-first front-end web development. It contains CSS and JavaScript-based design templates for typography, forms, buttons, navigation, and other interface components.BootstrapCDN:3.2.0 (CDN)
BootstrapCDN is a powerful and reliable Content Delivery Network (CDN) that delivers static resources, including CSS, JavaScript, and font files, for the widely-used Bootstrap framework. By leveraging multiple server locations worldwide, BootstrapCDN accelerates website loading times, ensuring a smooth and visually appealing user experience. Additionally, it ensures website compatibility with various devices and browsers. The service reduces bandwidth usage and server load, improving web performance for developers and end-users alike.Google Analytics (Analytics)
Google Analytics is a free web analytics service that tracks and reports website traffic.jQuery Migrate:1.2.1 (JavaScript libraries)
Query Migrate is a javascript library that allows you to preserve the compatibility of your jQuery code developed for versions of jQuery older than 1.9.PHP (Programming languages)
PHP is a general-purpose scripting language used for web development.Related reports
Network Intrusion Detection Systems
Suricata /w Emerging Threats Pro
| Timestamp | Severity | Source IP | Destination IP | Alert |
|---|---|---|---|---|
| medium | ![]() 172.18.0.21 | ![]() 192.169.69.26 | ET INFO DYNAMIC_DNS HTTP Request to a *.duckdns .org Domain | |
| medium | ![]() 172.18.0.21 | ![]() 192.169.69.26 | ET INFO DYNAMIC_DNS HTTP Request to a *.duckdns .org Domain | |
| medium | ![]() 172.18.0.21 | ![]() 192.169.69.26 | ET INFO DYNAMIC_DNS HTTP Request to a *.duckdns .org Domain |
Threat Detection Systems
| Detection System | Indicator | Verdict | Alert |
|---|---|---|---|
| Quad9 DNS | admithelperbusy.com | malicious | Sinkholed |
| Quad9 DNS | skinnycrawlinglax.com | malicious | Sinkholed |
JavaScript (36)
No JavaScripts
HTTP Transactions (52)
| URL | IP | Response | Size |
|---|




