Report Overview
Visitedpublic
2026-02-14 08:30:10
Tags
Submit Tags
URL
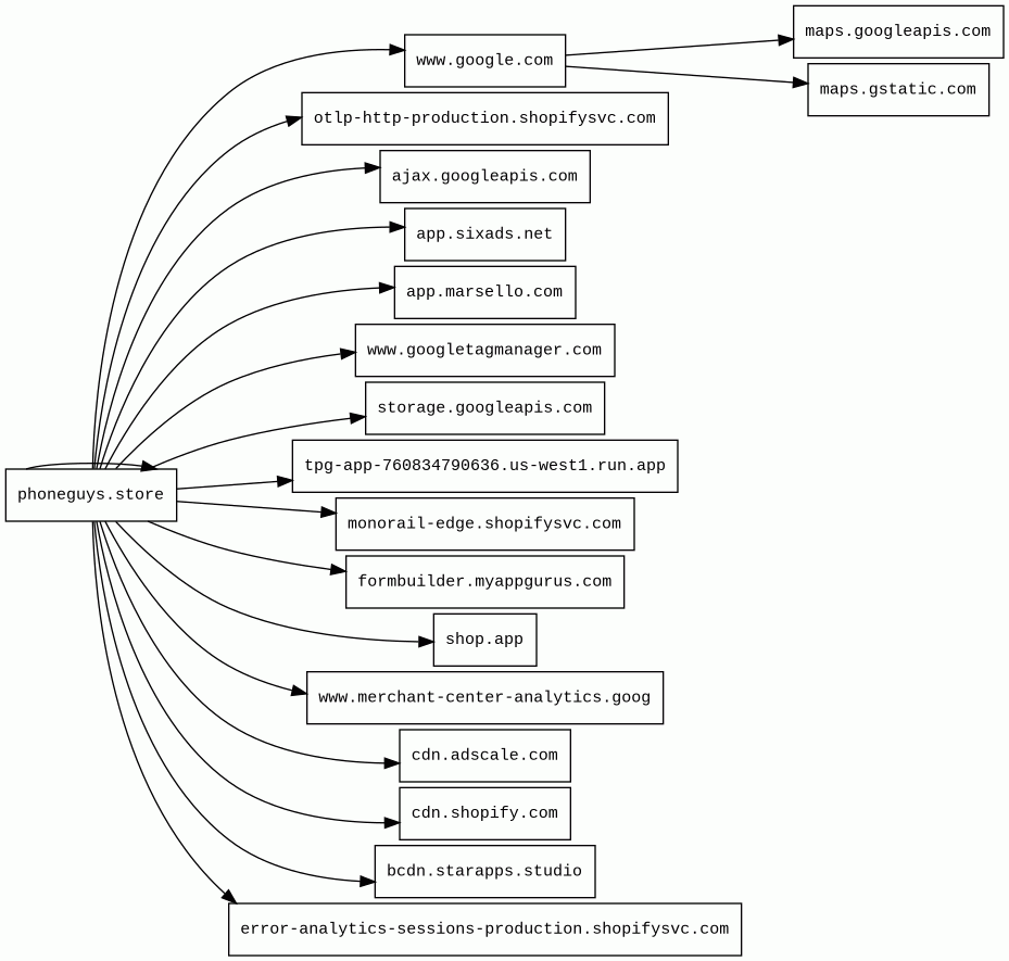
phoneguys.store/
Finishing URL
phoneguys.store/
IP / ASN

23.227.38.32
Title
The Phone Guys
Detections
urlquery
0
Network Intrusion Detection
0
Threat Detection Systems
1
Host Summary
| Host | Rank | Registered | First Seen | Last Seen | Sent | Received | IP | Fingerprints |
|---|---|---|---|---|---|---|---|---|
ajax.googleapis.com | 3691 | 2005-01-25 | 2012-05-22 | 2026-02-08 | 444 B | 89 kB | ![]() 216.58.207.202 | |
error-analytics-sessions-production.shopifysvc.com | 24150 | 2017-09-29 | 2024-12-03 | 2026-02-09 | 1.3 kB | 1.1 kB | ![]() 34.73.251.59 | ![]() |
phoneguys.store | unknown | 2026-01-27 | 2026-02-12 | 2026-02-12 | 162 kB | 3.8 MB | ![]() 23.227.38.32 | ![]() |
www.googletagmanager.com | 283 | 2011-11-11 | 2012-10-04 | 2026-02-08 | 2.6 kB | 2.2 MB | ![]() 142.251.38.104 | |
ecommerce-events-lb.adscale.com | 1374555 | 2005-04-03 | 2025-07-15 | 2026-02-12 | 3.4 kB | 5.2 kB | ![]() 35.206.150.103 | |
monorail-edge.shopifysvc.com | 11124 | 2017-09-29 | 2019-08-29 | 2026-02-09 | 4.5 kB | 7.7 kB | ![]() 34.120.110.54 | |
bcdn.starapps.studio | 1659236 | 2017-04-11 | 2020-09-10 | 2026-02-12 | 475 B | 583 B | ![]() 194.242.11.186 | |
maps.gstatic.com | unknown | 2008-02-11 | 2012-05-22 | 2026-02-09 | 445 B | 293 kB | ![]() 172.217.19.227 | |
www.merchant-center-analytics.goog | 26729 | 2022-07-22 | 2022-09-16 | 2026-02-09 | 1.0 kB | 849 B | ![]() 142.250.178.46 | |
otlp-http-production.shopifysvc.com | 28477 | 2017-09-29 | 2022-09-22 | 2026-02-11 | 2.0 kB | 1.5 kB | ![]() 34.160.147.240 | |
app.marsello.com | 1442380 | 2014-09-05 | 2018-08-02 | 2026-02-08 | 1.1 kB | 610 B | ![]() 44.195.241.202 | |
cdn.adscale.com | 638919 | 2005-04-03 | 2021-05-06 | 2026-02-09 | 488 B | 14 kB | ![]() 35.227.237.239 | |
cdn.shopify.com | 3587 | 2005-03-11 | 2012-06-22 | 2026-02-09 | 4.6 kB | 1.5 MB | ![]() 23.227.39.200 | |
storage.googleapis.com | 880 | 2005-01-25 | 2012-08-06 | 2026-02-09 | 487 B | 51 kB | ![]() 142.251.143.155 | |
formbuilder.myappgurus.com | 3337959 | 2018-12-07 | 2023-06-18 | 2026-02-12 | 1.1 kB | 2.8 kB | ![]() 188.114.97.1 | |
app.sixads.net | 3972583 | 2017-06-06 | 2018-02-16 | 2026-02-12 | 440 B | 111 B | ![]() 3.141.234.132 | |
www.google.com | 22 | 1997-09-15 | 2015-05-10 | 2026-02-08 | 9.8 kB | 8.9 kB | ![]() 142.251.142.228 | |
maps.googleapis.com 1 alert(s) on this Host | 3442 | 2005-01-25 | 2012-05-22 | 2026-02-08 | 4.6 kB | 889 kB | ![]() 216.58.207.202 | |
tpg-app-760834790636.us-west1.run.app | unknown | 2018-04-05 | 2026-02-12 | 2026-02-12 | 498 B | 704 B | ![]() 34.143.75.2 | |
shop.app | 3567 | 2018-05-01 | 2020-04-15 | 2026-02-09 | 994 B | 5.5 kB | ![]() 185.146.173.20 |
Envoy (Reverse proxies)
Envoy is an open-source edge and service proxy, designed for cloud-native applications.Cloudflare (CDN)
Cloudflare is a web-infrastructure and website-security company, providing content-delivery-network services, DDoS mitigation, Internet security, and distributed domain-name-server services.Shopify (Ecommerce, CMS)
Shopify is a subscription-based software that allows anyone to set up an online store and sell their products. Shopify store owners can also sell in physical locations using Shopify POS, a point-of-sale app and accompanying hardware.Google Tag Manager (Tag managers)
Google Tag Manager is a tag management system (TMS) that allows you to quickly and easily update measurement codes and related code fragments collectively known as tags on your website or mobile app.jQuery:3.6.0 (JavaScript libraries)
jQuery is a JavaScript library which is a free, open-source software designed to simplify HTML DOM tree traversal and manipulation, as well as event handling, CSS animation, and Ajax.Booster Page Speed Optimizer (Shopify apps, Performance)
The Page Speed Optimizer is a Shopify app built by BoosterApps.Google Cloud (IaaS)
Google Cloud is a suite of cloud computing services.Java (Programming languages)
Java is a class-based, object-oriented programming language that is designed to have as few implementation dependencies as possible.Google Cloud CDN (CDN)
Cloud CDN uses Google's global edge network to serve content closer to users.Bunny (CDN)
Kestrel (Web servers)
Microsoft ASP.NET (Web frameworks)
ASP.NET is an open-source, server-side web-application framework designed for web development to produce dynamic web pages.Google Cloud Storage (Miscellaneous)
Google Cloud Storage allows world-wide storage and retrieval of any amount of data at any time.Google Maps (Maps)
Google Maps is a web mapping service. It offers satellite imagery, aerial photography, street maps, 360° interactive panoramic views of streets, real-time traffic conditions, and route planning for traveling by foot, car, bicycle and air, or public transportation.Google Cloud Trace (Performance)
Google Cloud Trace is a distributed tracing system that collects latency data from applications and displays it in the Google Cloud Console.hCaptcha (Security)
hCaptcha is an anti-bot solution that protects user privacy and rewards websites.Amazon S3 (CDN)
Amazon S3 or Amazon Simple Storage Service is a service offered by Amazon Web Services (AWS) that provides object storage through a web service interface.Amazon Web Services (PaaS)
Amazon Web Services (AWS) is a comprehensive cloud services platform offering compute power, database storage, content delivery and other functionality.PayPal (Payment processors)
PayPal is an online payments system that supports online money transfers and serves as an electronic alternative to traditional paper methods like checks and money orders.Related reports
Threat Detection Systems
| Detection System | Indicator | Verdict | Alert |
|---|---|---|---|
| Private YARA rules | maps.googleapis.com/maps-api-v3/api/js/63/14d/common.js | audit | Hunting_JS_WebAssembly |
JavaScript (92)
No JavaScripts
HTTP Transactions (211)
| URL | IP | Response | Size |
|---|






