Report Overview
Visitedpublic
2026-04-15 02:34:55
Tags
Submit Tags
URL
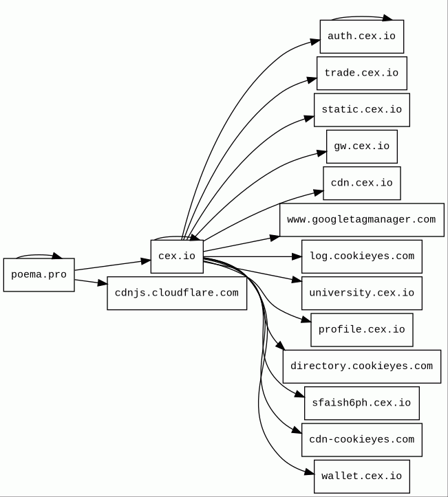
poema.pro/KG/
Finishing URL
cex.io/
IP / ASN

139.59.211.9
Title
Bitcoin & Cryptocurrency Exchange - Buy & Sell Crypto | CEX.IO
Detections
urlquery
0
Network Intrusion Detection
0
Threat Detection Systems
0
Host Summary
| Host | Rank | Registered | First Seen | Last Seen | Sent | Received | IP | Fingerprints |
|---|---|---|---|---|---|---|---|---|
directory.cookieyes.com | 58169 | 2018-06-03 | 2022-07-12 | 2026-04-09 | 432 B | 615 B | ![]() 172.66.163.68 | |
www.googletagmanager.com | 283 | 2011-11-11 | 2012-10-04 | 2026-04-12 | 1.3 kB | 1.4 MB | ![]() 142.250.74.8 | |
cdn-cookieyes.com | 9847 | 2020-04-22 | 2020-04-26 | 2026-04-13 | 3.7 kB | 135 kB | ![]() 104.18.19.62 | |
cdnjs.cloudflare.com | 1222 | 2009-02-17 | 2012-05-23 | 2026-04-12 | 447 B | 49 kB | ![]() 104.17.25.14 | |
cex.io | 47409 | 2013-06-30 | 2015-10-28 | 2026-04-09 | 24 kB | 5.3 MB | ![]() 172.66.166.209 | |
static.cex.io | unknown | 2013-06-30 | 2019-08-27 | 2026-04-09 | 457 B | 37 kB | ![]() 172.66.166.209 | |
auth.cex.io | 2042372 | 2013-06-30 | 2023-03-27 | 2026-04-09 | 3.9 kB | 7.2 kB | ![]() 172.66.166.209 | |
sfaish6ph.cex.io | unknown | 2013-06-30 | 2024-04-05 | 2026-04-09 | 3.4 kB | 1.4 kB | ![]() 216.239.38.21 | |
wallet.cex.io | 2069274 | 2013-06-30 | 2021-03-30 | 2026-04-09 | 29 kB | 386 kB | ![]() 172.66.166.209 | |
profile.cex.io | 5610796 | 2013-06-30 | 2021-07-05 | 2026-04-09 | 16 kB | 222 kB | ![]() 172.66.166.209 | |
trade.cex.io | 1577958 | 2013-06-30 | 2023-02-16 | 2026-04-10 | 479 B | 7.5 kB | ![]() 172.66.166.209 | |
log.cookieyes.com | 39345 | 2018-06-03 | 2022-05-25 | 2026-04-12 | 512 B | 359 B | ![]() 172.66.163.68 | |
university.cex.io | unknown | 2013-06-30 | 2022-06-26 | 2026-04-09 | 3.1 kB | 1.6 MB | ![]() 172.66.166.209 | |
gw.cex.io | unknown | 2013-06-30 | 2025-11-14 | 2026-04-09 | 2.3 kB | 128 kB | ![]() 172.66.166.209 | |
cdn.cex.io | unknown | 2013-06-30 | 2023-08-28 | 2026-04-12 | 2.0 kB | 28 kB | ![]() 172.66.166.209 | |
poema.pro | unknown | unknown | No data | No data | 1.7 kB | 58 kB | ![]() 139.59.211.9 |
Cloudflare (CDN)
Cloudflare is a web-infrastructure and website-security company, providing content-delivery-network services, DDoS mitigation, Internet security, and distributed domain-name-server services.Google Tag Manager (Tag managers)
Google Tag Manager is a tag management system (TMS) that allows you to quickly and easily update measurement codes and related code fragments collectively known as tags on your website or mobile app.Next.js (JavaScript frameworks, Web frameworks)
Next.js is a React framework for developing single page Javascript applications.Node.js (Programming languages)
Node.js is an open-source, cross-platform, JavaScript runtime environment that executes JavaScript code outside a web browser.React (JavaScript frameworks)
React is an open-source JavaScript library for building user interfaces or UI components.Webpack (Miscellaneous)
Webpack is an open-source JavaScript module bundler.Google Cloud CDN (CDN)
Cloud CDN uses Google's global edge network to serve content closer to users.Google Cloud (IaaS)
Google Cloud is a suite of cloud computing services.Express (Web frameworks, Web servers)
Express is a web application framework for Node.js, released as free and open-source software under the MIT License. It is designed for building web applications and APIs.jQuery (JavaScript libraries)
jQuery is a JavaScript library which is a free, open-source software designed to simplify HTML DOM tree traversal and manipulation, as well as event handling, CSS animation, and Ajax.LiteSpeed (Web servers)
LiteSpeed is a high-scalability web server.crypto-js:3.1.9-1 (JavaScript libraries)
crypto-js is a JavaScript library of crypto standards.cdnjs (CDN)
cdnjs is a free distributed JS library delivery service.Related reports
Threat Detection Systems
No alerts detected
JavaScript (174)
No JavaScripts
HTTP Transactions (161)
| URL | IP | Response | Size |
|---|

