Report Overview
Visitedpublic
2026-01-10 04:45:08
Tags
Submit Tags
URL
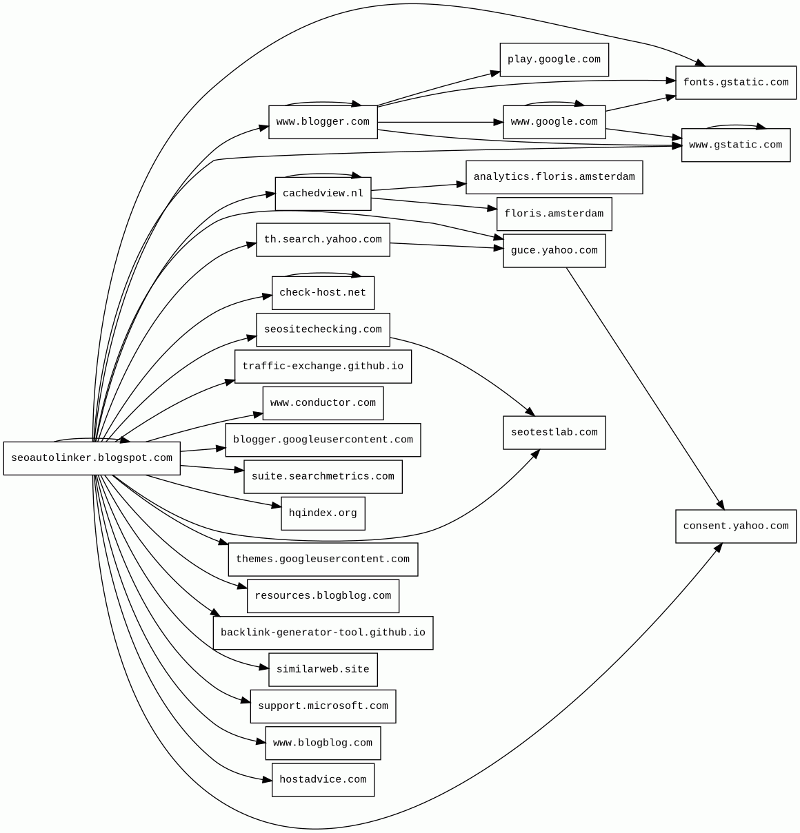
seoautolinker.blogspot.com/?https%3A%2F%2FBacklinkMaker.github.io%2Fultimate-backlink-generator%2Fcomplete-link-building-and-analysis-tool.html
Finishing URL
www.hugedomains.com/domain_profile.cfm?d=seolistpro.com
IP / ASN

216.58.207.225
Title
HugeDomains.com
Detections
urlquery
0
Network Intrusion Detection
1
Threat Detection Systems
0
Host Summary
| Host | Rank | Registered | First Seen | Last Seen | Sent | Received | IP | Fingerprints |
|---|---|---|---|---|---|---|---|---|
www.google.com | 22 | 1997-09-15 | 2015-05-10 | 2026-01-04 | 1.9 kB | 96 kB | ![]() 142.250.178.100 | |
resources.blogblog.com | 177645 | 2000-09-15 | 2017-01-30 | 2026-01-05 | 468 B | 144 kB | ![]() 142.250.178.73 | |
backlink-generator-tool.github.io | unknown | 2013-03-08 | 2025-10-09 | 2026-01-03 | 1.6 kB | 272 kB | ![]() 185.199.110.153 | |
cachedview.nl | unknown | 2018-03-09 | 2025-12-18 | 2026-01-04 | 5.9 kB | 83 kB | ![]() 85.10.159.81 | |
suite.searchmetrics.com | unknown | 1999-05-10 | 2025-12-19 | 2026-01-09 | 597 B | 197 B | ![]() 34.246.246.122 | |
check-host.net | 42083 | 2010-10-14 | 2014-08-14 | 2026-01-09 | 3.0 kB | 328 kB | ![]() 104.21.74.214 | |
hqindex.org | 2150888 | 2011-02-17 | 2025-12-19 | 2026-01-09 | 621 B | 911 B | ![]() 104.21.17.254 | |
www.conductor.com | 4556308 | 2000-05-01 | 2025-11-14 | 2025-12-28 | 530 B | 1.7 kB | ![]() 104.18.26.71 | |
www.blogger.com | 9514 | 1999-06-22 | 2012-05-22 | 2026-01-05 | 11 kB | 827 kB | ![]() 142.250.178.73 | |
www.gstatic.com | 146047 | 2008-02-11 | 2012-05-29 | 2026-01-04 | 2.9 kB | 2.7 MB | ![]() 142.250.178.99 | |
seoautolinker.blogspot.com | unknown | 2000-07-31 | 2025-12-18 | 2025-12-28 | 3.2 kB | 232 kB | ![]() 142.250.178.97 | ![]() ![]() |
blogger.googleusercontent.com | 4332 | 2008-11-17 | 2012-05-25 | 2026-01-05 | 694 B | 168 kB | ![]() 142.250.74.1 | |
seotestlab.com | unknown | 2025-12-14 | 2026-01-10 | 2026-01-10 | 567 B | 871 B | ![]() 81.169.145.82 | ![]() |
floris.amsterdam | unknown | 2017-11-24 | 2025-03-01 | 2026-01-05 | 5.9 kB | 4.7 kB | ![]() 143.178.167.52 | |
th.search.yahoo.com | 31852 | 1995-01-18 | 2025-12-19 | 2025-12-29 | 642 B | 732 B | ![]() 212.82.100.137 | |
similarweb.site | unknown | 2025-04-09 | 2025-09-30 | 2026-01-10 | 558 B | 0 B | ![]() 0.0.0.0 | |
analytics.floris.amsterdam | unknown | 2017-11-24 | 2025-12-18 | 2026-01-04 | 5.7 kB | 138 kB | ![]() 143.178.167.52 | ![]() |
seositechecking.com | unknown | 2026-01-04 | 2025-12-19 | 2026-01-10 | 572 B | 260 B | ![]() 81.169.145.72 | ![]() |
themes.googleusercontent.com | 81747 | 2008-11-17 | 2012-05-24 | 2026-01-05 | 548 B | 229 kB | ![]() 142.250.74.1 | |
www.blogblog.com | 358746 | 2000-09-15 | 2012-05-22 | 2026-01-05 | 464 B | 7.1 kB | ![]() 142.250.178.73 | |
hostadvice.com | 103417 | 2009-11-27 | 2014-10-30 | 2026-01-08 | 550 B | 1.4 kB | ![]() 172.66.40.144 | |
traffic-exchange.github.io | unknown | 2013-03-08 | 2025-07-25 | 2026-01-05 | 2.3 kB | 34 kB | ![]() 185.199.110.153 | |
play.google.com | 48 | 1997-09-15 | 2013-05-30 | 2026-01-04 | 1.1 kB | 1.1 kB | ![]() 142.250.178.46 | |
guce.yahoo.com | 23222 | 1995-01-18 | 2018-03-16 | 2026-01-07 | 736 B | 295 B | ![]() 63.35.39.200 | |
fonts.gstatic.com | unknown | 2008-02-11 | 2014-04-02 | 2026-01-04 | 5.1 kB | 314 kB | ![]() 142.250.74.3 | |
consent.yahoo.com | 12070 | 1995-01-18 | 2019-02-20 | 2026-01-06 | 607 B | 979 B | ![]() 54.217.109.119 | |
support.microsoft.com | 335 | 1991-05-02 | 2012-05-23 | 2026-01-07 | 576 B | 917 B | ![]() 13.107.246.53 |
Varnish (Caching)
Varnish is a reverse caching proxy.Fastly (CDN)
Fastly is a cloud computing services provider. Fastly's cloud platform provides a content delivery network, Internet security services, load balancing, and video & streaming services.GitHub Pages (PaaS)
GitHub Pages is a static site hosting service.Nginx (Web servers, Reverse proxies)
Nginx is a web server that can also be used as a reverse proxy, load balancer, mail proxy and HTTP cache.Amazon ELB (Load balancers)
AWS ELB is a network load balancer service provided by Amazon Web Services for distributing traffic across multiple targets, such as Amazon EC2 instances, containers, IP addresses, and Lambda functions.Amazon Web Services (PaaS)
Amazon Web Services (AWS) is a comprehensive cloud services platform offering compute power, database storage, content delivery and other functionality.Cloudflare (CDN)
Cloudflare is a web-infrastructure and website-security company, providing content-delivery-network services, DDoS mitigation, Internet security, and distributed domain-name-server services.Popper (Miscellaneous)
Popper is a positioning engine, its purpose is to calculate the position of an element to make it possible to position it near a given reference element.Cloudflare Bot Management (Security)
Cloudflare bot management solution identifies and mitigates automated traffic to protect websites from bad bots.Vercel (PaaS)
Vercel is a cloud platform for static frontends and serverless functions.OpenGSE (Web servers)
OpenGSE is a test suite used for testing servlet compliance. It is deployed by using WAR files that are deployed on the server engine.Java (Programming languages)
Java is a class-based, object-oriented programming language that is designed to have as few implementation dependencies as possible.Python (Programming languages)
Python is an interpreted and general-purpose programming language.Clipboard.js (JavaScript libraries)
Blogger (Blogs)
Blogger is a blog-publishing service that allows multi-user blogs with time-stamped entries.UNIX (Operating systems)
Unix is a family of multitasking, multiuser computer operating systems.Apache HTTP Server:2.4.66 (Web servers)
Apache is a free and open-source cross-platform web server software.Express (Web frameworks, Web servers)
Express is a web application framework for Node.js, released as free and open-source software under the MIT License. It is designed for building web applications and APIs.Node.js (Programming languages)
Node.js is an open-source, cross-platform, JavaScript runtime environment that executes JavaScript code outside a web browser.Apache Traffic Server (Web servers)
Apache Traffic Server is an open-source caching and proxying server that serves as an HTTP/1.1 and HTTP/2 reverse proxy with caching capabilities, load balancing, request routing, SSL termination, and support for advanced HTTP features.Debian (Operating systems)
Debian is a Linux software which is a free open-source software.Apache HTTP Server:2.4.65 (Web servers)
Apache is a free and open-source cross-platform web server software.PHP:8.4.16 (Programming languages)
PHP is a general-purpose scripting language used for web development.Azure Front Door (Load balancers)
Azure Front Door is a scalable and secure entry point for fast delivery of your global web applications.Azure (PaaS)
Azure is a cloud computing service for building, testing, deploying, and managing applications and services through Microsoft-managed data centers.Related reports
Network Intrusion Detection Systems
Suricata /w Emerging Threats Pro
| Timestamp | Severity | Source IP | Destination IP | Alert |
|---|---|---|---|---|
| medium | Client IP | ![]() 104.21.74.214 | ET INFO Observed External IP-Check Domain (check-host .net in TLS SNI) |
Threat Detection Systems
No alerts detected
JavaScript (4)
| HASH | FROM | Size | First Seen | Last Seen | |
|---|---|---|---|---|---|
| 23a9a19532d4d11d0162f8ff47f66385 | DocumentWrite | 96 B | 2023-03-07 | 2026-04-02 | |
Introduced by DocumentWrite First Seen 2023-03-07 Last Seen 2026-04-02 Times Seen 6822 Size 96 B (96 bytes) MD5 23a9a19532d4d11d0162f8ff47f66385 SHA1 39255a9f75cf85a5ce76383bab628291a9626f00 Loading... | |||||
HTTP Transactions (91)
| URL | IP | Response | Size |
|---|







