Report Overview
Visitedpublic
2026-03-18 18:32:41
Tags
Submit Tags
URL
casiobet-antiblok.shop/
Finishing URL
casiobet-antiblok.shop/
IP / ASN

104.21.27.89
Title
CASIOBET - Platform Dunia Fantasi Pertualangan Menuju Kemenangan Tanpa Batas
Detections
urlquery
0
Network Intrusion Detection
0
Threat Detection Systems
1
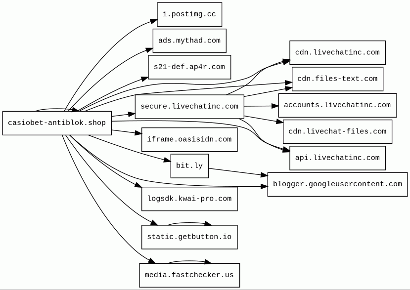
Host Summary
| Host | Rank | Registered | First Seen | Last Seen | Sent | Received | IP | Fingerprints |
|---|---|---|---|---|---|---|---|---|
secure.livechatinc.com | 8212 | 2005-10-31 | 2012-08-20 | 2026-03-16 | 721 B | 2.0 kB | ![]() 95.100.107.155 | |
i.postimg.cc | 103883 | 2016-06-11 | 2018-04-11 | 2026-03-11 | 2.3 kB | 1.6 MB | ![]() 45.43.142.101 | |
cdn.files-text.com | 89437 | 2023-08-09 | 2024-04-10 | 2026-03-12 | 1.6 kB | 627 kB | ![]() 95.100.107.155 | |
s21-def.ap4r.com | 393345 | 2021-04-02 | 2025-05-24 | 2026-03-12 | 1.4 kB | 387 kB | ![]() 18.239.18.60 | |
cdn.livechatinc.com | 36142 | 2005-10-31 | 2012-06-22 | 2026-03-16 | 9.1 kB | 1.4 MB | ![]() 2.19.183.143 | |
cdn.livechat-files.com | 159656 | 2020-02-13 | 2020-04-22 | 2026-03-13 | 508 B | 266 kB | ![]() 2.19.183.143 | |
iframe.oasisidn.com | unknown | 2025-10-03 | 2025-10-05 | 2026-03-10 | 422 B | 24 kB | ![]() 34.142.172.125 | |
bit.ly | 95 | 2008-05-17 | 2012-05-30 | 2026-03-12 | 2.6 kB | 1.0 MB | ![]() 67.199.248.10 | |
static.getbutton.io | 386210 | 2019-09-03 | 2019-10-01 | 2026-03-12 | 875 B | 885 kB | ![]() 104.26.14.221 | |
accounts.livechatinc.com | 44666 | 2005-10-31 | 2017-07-31 | 2026-03-16 | 534 B | 1.8 kB | ![]() 95.100.107.155 | |
logsdk.kwai-pro.com | 100304 | 2020-12-05 | 2021-05-12 | 2026-03-13 | 1.1 kB | 661 B | ![]() 23.215.2.169 | |
casiobet-antiblok.shop 21 alert(s) on this Host | unknown | unknown | 2026-03-18 | 2026-03-18 | 10 kB | 872 kB | ![]() 188.114.97.1 | ![]() ![]() |
media.fastchecker.us | 383477 | 2018-02-28 | 2022-05-12 | 2026-03-12 | 13 kB | 847 kB | ![]() 104.21.18.144 | |
blogger.googleusercontent.com | 4332 | 2008-11-17 | 2012-05-25 | 2026-03-16 | 4.2 kB | 1.0 MB | ![]() 192.178.25.1 | |
ads.mythad.com | 101206 | 2021-01-27 | 2024-05-27 | 2026-03-14 | 3.8 kB | 6.4 kB | ![]() 23.215.2.169 | |
api.livechatinc.com | 29526 | 2005-10-31 | 2013-12-20 | 2026-03-16 | 2.6 kB | 23 kB | ![]() 95.100.107.156 |
OpenResty (Web servers)
OpenResty is a web platform based on nginx which can run Lua scripts using its LuaJIT engine.Nginx (Web servers, Reverse proxies)
Nginx is a web server that can also be used as a reverse proxy, load balancer, mail proxy and HTTP cache.Alibaba Cloud Object Storage Service (IaaS)
Alibaba Cloud Object Storage Service (OSS) is a cloud-based object storage service provided by Alibaba Cloud, which allows users to store and access large amounts of data in the cloud.Amazon CloudFront (CDN)
Amazon CloudFront is a fast content delivery network (CDN) service that securely delivers data, videos, applications, and APIs to customers globally with low latency, high transfer speeds.Amazon Web Services (PaaS)
Amazon Web Services (AWS) is a comprehensive cloud services platform offering compute power, database storage, content delivery and other functionality.Google Cloud (IaaS)
Google Cloud is a suite of cloud computing services.Google Cloud Storage (Miscellaneous)
Google Cloud Storage allows world-wide storage and retrieval of any amount of data at any time.Google Cloud CDN (CDN)
Cloud CDN uses Google's global edge network to serve content closer to users.Cloudflare (CDN)
Cloudflare is a web-infrastructure and website-security company, providing content-delivery-network services, DDoS mitigation, Internet security, and distributed domain-name-server services.ProgressBar.js:9.3.4 (JavaScript libraries)
Responsive progress bars with animated SVG paths.jQuery:3.6.3 (JavaScript libraries)
jQuery is a JavaScript library which is a free, open-source software designed to simplify HTML DOM tree traversal and manipulation, as well as event handling, CSS animation, and Ajax.Bootstrap (UI frameworks)
Bootstrap is a free and open-source CSS framework directed at responsive, mobile-first front-end web development. It contains CSS and JavaScript-based design templates for typography, forms, buttons, navigation, and other interface components.OWL Carousel (JavaScript libraries)
OWL Carousel is an enabled jQuery plugin that lets you create responsive carousel sliders.AMP (JavaScript frameworks)
AMP, originally created by Google, is an open-source HTML framework developed by the AMP open-source Project. AMP is designed to help webpages load faster.Popper (Miscellaneous)
Popper is a positioning engine, its purpose is to calculate the position of an element to make it possible to position it near a given reference element.Modernizr (JavaScript libraries)
Modernizr is a JavaScript library that detects the features available in a user's browser.Related reports
Threat Detection Systems
| Detection System | Indicator | Verdict | Alert |
|---|---|---|---|
| DNS4EU | casiobet-antiblok.shop | malicious | Sinkholed |
JavaScript (54)
| HASH | FROM | Size | First Seen | Last Seen | |
|---|---|---|---|---|---|
| 4ffdc838e8765b56bd17b5d0765da85c | DocumentWrite | 6.9 kB | 2026-03-18 | 2026-03-18 | |
Introduced by DocumentWrite First Seen 2026-03-18 Last Seen 2026-03-18 Times Seen 1 Size 6.9 kB (6861 bytes) MD5 4ffdc838e8765b56bd17b5d0765da85c SHA1 67a8d9db46822610429a82a07fbefec42d3021fa Loading... | |||||
| b9466aefca62fdb985d0636b4b986829 | DocumentWrite | 6.9 kB | 2026-03-18 | 2026-03-18 | |
Introduced by DocumentWrite First Seen 2026-03-18 Last Seen 2026-03-18 Times Seen 1 Size 6.9 kB (6862 bytes) MD5 b9466aefca62fdb985d0636b4b986829 SHA1 f1549cb2e10014c7e1c99c7d7a633c7f2968e714 Loading... | |||||
HTTP Transactions (106)
| URL | IP | Response | Size |
|---|





