Report Overview
Visitedpublic
2026-03-04 14:01:31
Tags
Submit Tags
URL
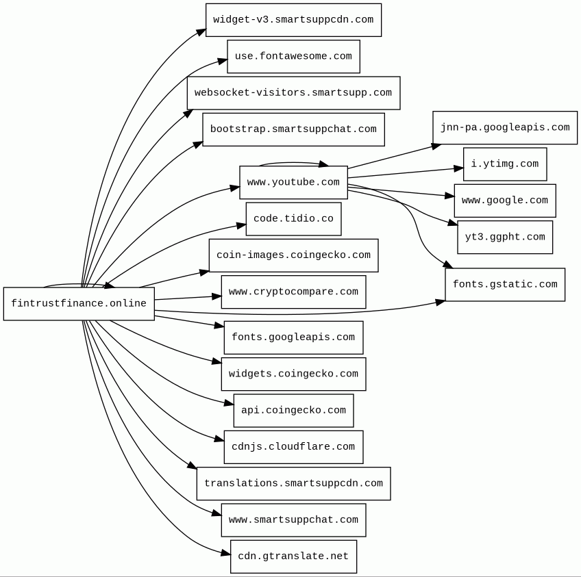
fintrustfinance.online
Finishing URL
fintrustfinance.online/
IP / ASN

91.230.49.19
Title
GeminiFx-Trade
Detections
urlquery
0
Network Intrusion Detection
0
Threat Detection Systems
1
Host Summary
| Host | Rank | Registered | First Seen | Last Seen | Sent | Received | IP | Fingerprints |
|---|---|---|---|---|---|---|---|---|
fintrustfinance.online | unknown | 2025-05-16 | 2026-03-04 | 2026-03-04 | 51 kB | 3.2 MB | ![]() 91.230.49.19 | ![]() |
code.tidio.co | 120056 | 2014-06-01 | 2014-11-27 | 2026-02-25 | 838 B | 1.0 kB | ![]() 104.26.1.115 | |
use.fontawesome.com | 6983 | 2012-10-18 | 2017-01-30 | 2026-03-01 | 1.0 kB | 130 kB | ![]() 172.67.142.245 | |
i.ytimg.com | 436 | 2007-12-11 | 2012-10-03 | 2026-03-02 | 556 B | 73 kB | ![]() 172.217.19.246 | |
www.google.com | 22 | 1997-09-15 | 2015-05-10 | 2026-03-01 | 455 B | 60 kB | ![]() 172.217.20.164 | |
www.smartsuppchat.com | 491650 | 2014-02-02 | 2017-01-30 | 2026-02-25 | 427 B | 19 kB | ![]() 185.76.9.27 | ![]() |
cdn.gtranslate.net | 101861 | 2011-05-26 | 2022-11-07 | 2026-02-26 | 888 B | 21 kB | ![]() 172.67.68.204 | |
cdnjs.cloudflare.com | 1222 | 2009-02-17 | 2012-05-23 | 2026-03-01 | 1.0 kB | 211 kB | ![]() 104.17.24.14 | |
bootstrap.smartsuppchat.com | 425291 | 2014-02-02 | 2018-01-29 | 2026-02-25 | 537 B | 1.6 kB | ![]() 63.182.5.119 | |
yt3.ggpht.com | 1275 | 2008-01-16 | 2014-01-15 | 2026-03-02 | 503 B | 3.6 kB | ![]() 142.251.142.225 | |
www.youtube.com 1 alert(s) on this Host | 286 | 2005-02-15 | 2013-04-13 | 2026-03-02 | 5.1 kB | 3.6 MB | ![]() 142.250.178.110 | |
api.coingecko.com | 442226 | 2014-03-26 | 2018-05-18 | 2026-02-27 | 536 B | 5.2 kB | ![]() 104.20.41.132 | |
coin-images.coingecko.com | 550283 | 2014-03-26 | 2024-05-30 | 2026-02-27 | 2.4 kB | 72 kB | ![]() 172.67.142.173 | |
translations.smartsuppcdn.com | 560346 | 2018-11-20 | 2022-11-04 | 2026-02-26 | 504 B | 7.7 kB | ![]() 185.76.9.11 | ![]() |
widget-v3.smartsuppcdn.com | 532262 | 2018-11-20 | 2022-10-03 | 2026-02-26 | 1.4 kB | 324 kB | ![]() 185.76.9.27 | ![]() |
fonts.googleapis.com | 313 | 2005-01-25 | 2012-05-23 | 2026-03-01 | 584 B | 24 kB | ![]() 142.250.178.74 | |
www.cryptocompare.com | 265475 | 2013-11-03 | 2015-07-15 | 2026-03-03 | 956 B | 9.1 kB | ![]() 104.18.30.136 | |
jnn-pa.googleapis.com | 1579 | 2005-01-25 | 2021-11-16 | 2026-03-02 | 1.2 kB | 1.2 kB | ![]() 142.250.178.42 | |
fonts.gstatic.com | unknown | 2008-02-11 | 2014-04-02 | 2026-03-01 | 4.4 kB | 301 kB | ![]() 142.250.178.99 | |
websocket-visitors.smartsupp.com | 411464 | 2012-08-25 | 2021-07-12 | 2026-02-26 | 611 B | 224 B | ![]() 3.72.154.187 | |
widgets.coingecko.com | 3132971 | 2014-03-26 | 2018-07-05 | 2026-02-26 | 455 B | 232 kB | ![]() 104.18.4.118 |
Popper (Miscellaneous)
Popper is a positioning engine, its purpose is to calculate the position of an element to make it possible to position it near a given reference element.Moment.js (JavaScript libraries)
Moment.js is a free and open-source JavaScript library that removes the need to use the native JavaScript Date object directly.Bootstrap (UI frameworks)
Bootstrap is a free and open-source CSS framework directed at responsive, mobile-first front-end web development. It contains CSS and JavaScript-based design templates for typography, forms, buttons, navigation, and other interface components.jQuery (JavaScript libraries)
jQuery is a JavaScript library which is a free, open-source software designed to simplify HTML DOM tree traversal and manipulation, as well as event handling, CSS animation, and Ajax.Tidio (Live chat)
Tidio is a customer communication product. It provides multi-channel support so users can communicate with customers on the go. Live chat, messenger, or email are all supported.Slick (JavaScript libraries)
YouTube (Video players)
YouTube is a video sharing service where users can create their own profile, upload videos, watch, like and comment on other videos.Cloudflare (CDN)
Cloudflare is a web-infrastructure and website-security company, providing content-delivery-network services, DDoS mitigation, Internet security, and distributed domain-name-server services.CDN77 (CDN)
CDN77 is a content delivery network (CDN).Amazon Web Services (PaaS)
Amazon Web Services (AWS) is a comprehensive cloud services platform offering compute power, database storage, content delivery and other functionality.Related reports
Threat Detection Systems
| Detection System | Indicator | Verdict | Alert |
|---|---|---|---|
| Private YARA rules | www.youtube.com/s/player/140dafda/player_es6.vflset/en_US/base.js | audit | Hunting_JS_WebAssembly |
JavaScript (236)
No JavaScripts
HTTP Transactions (89)
| URL | IP | Response | Size |
|---|





