Report Overview
Visitedpublic
2023-12-04 00:16:55
Tags
Submit Tags
URL
go2.fleetio.com/OTYzLVROTi02MjEAAAGPkZpAxcO4LuvNe8-oEHAlJyB_OlKEdSJHHf38PoFzpvYbeHvLG_o704UhAgqwSIk_W4mKmiA=
Finishing URL
www.fleetio.com/features?utm_source=prospect-nurture&utm_medium=email&utm_campaign=second&utm_content=icon3&mkt_tok=OTYzLVROTi02MjEAAAGPkZpAxYFLm2SCzIryJdmCKWVC7WEo9GsQs9PugIuQ7qmfypplRy5WBhghFL5eFR3XbrMyjn_R1TX4dfxAG1HGFW2PA1lYcTDO7g0X3wjhgw
IP / ASN

104.17.74.206
Title
You have been blocked
Detections
urlquery
0
Network Intrusion Detection
0
Threat Detection Systems
0
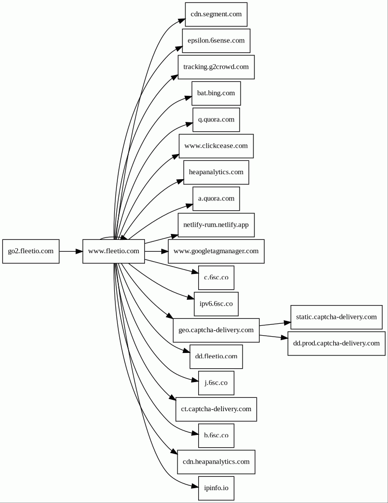
Host Summary
| Host | Rank | Registered | First Seen | Last Seen | Sent | Received | IP | Fingerprints |
|---|---|---|---|---|---|---|---|---|
netlify-rum.netlify.app | unknown | 2018-05-08 | 2022-09-06 18:39:14 | 2023-12-03 01:05:34 | 424 B | 4.5 kB | ![]() 35.156.224.161 | |
geo.captcha-delivery.com | 43337 | 2019-12-23 | 2020-03-18 09:06:49 | 2023-12-03 16:04:15 | 1.1 kB | 226 kB | ![]() 13.50.216.15 | |
www.clickcease.com | 12756 | 2014-03-13 | 2015-03-25 16:12:10 | 2023-12-02 17:09:46 | 420 B | 44 kB | ![]() 54.230.111.16 | |
static.captcha-delivery.com | 38537 | 2019-12-23 | 2020-05-12 14:33:44 | 2023-12-02 13:40:55 | 2.1 kB | 30 kB | ![]() 143.204.55.82 | |
cdn.heapanalytics.com | 3660 | 2012-09-12 | 2013-08-18 20:41:51 | 2023-12-03 17:25:12 | 429 B | 53 kB | ![]() 54.230.111.90 | |
go2.fleetio.com | unknown | 2011-08-23 | 2022-06-12 03:11:35 | 2023-11-09 04:47:33 | 574 B | 2.0 kB | ![]() 104.17.70.206 | |
ct.captcha-delivery.com | 42546 | 2019-12-23 | 2020-02-05 06:26:26 | 2023-12-03 19:31:21 | 414 B | 7.9 kB | ![]() 54.230.111.117 | |
cdn.segment.com | 1618 | 1998-07-06 | 2014-04-11 14:30:48 | 2023-12-03 18:13:35 | 6.4 kB | 108 kB | ![]() 143.204.48.96 | |
b.6sc.co | 6187 | 2014-12-12 | 2015-12-15 20:22:13 | 2023-12-02 20:14:43 | 28 kB | 15 kB | ![]() 23.36.79.9 | |
bat.bing.com | 387 | 1996-01-29 | 2014-04-08 11:23:16 | 2023-12-03 05:10:34 | 1.9 kB | 65 kB | ![]() 204.79.197.200 | |
dd.fleetio.com | unknown | 2011-08-23 | 2023-07-11 15:08:59 | 2023-11-09 15:58:37 | 1.9 kB | 29 kB | ![]() 54.230.111.81 | |
www.fleetio.com | unknown | 2011-08-23 | 2013-06-11 20:55:34 | 2023-11-09 15:58:33 | 14 kB | 205 kB | ![]() 35.156.224.161 | |
j.6sc.co | 8237 | 2014-12-12 | 2015-12-10 10:37:16 | 2023-12-03 20:00:09 | 881 B | 36 kB | ![]() 23.36.79.9 | |
www.googletagmanager.com | 75 | 2011-11-11 | 2013-05-22 04:07:37 | 2023-12-03 06:51:04 | 1.3 kB | 227 kB | ![]() 142.250.74.168 | |
c.6sc.co | 12150 | 2014-12-12 | 2017-01-30 00:27:07 | 2023-12-03 13:20:09 | 1.4 kB | 1.0 kB | ![]() 23.36.79.9 | |
ipv6.6sc.co | unknown | 2014-12-12 | 2022-05-05 14:08:31 | 2023-12-03 11:26:29 | 868 B | 847 B | ![]() 23.36.79.9 | |
dd.prod.captcha-delivery.com | unknown | 2019-12-23 | 2022-04-28 07:46:30 | 2023-12-02 13:40:55 | 1.1 kB | 30 kB | ![]() 54.230.111.2 | |
q.quora.com | 3239 | 2000-03-29 | 2017-05-08 21:06:57 | 2023-12-02 19:10:13 | 782 B | 421 B | ![]() 52.2.3.136 | |
tracking.g2crowd.com | 9569 | 2012-08-20 | 2016-10-09 02:30:20 | 2023-12-03 01:02:31 | 1.5 kB | 3.1 kB | ![]() 104.18.43.31 | |
ipinfo.io | 8136 | 2013-04-23 | 2013-12-16 08:25:53 | 2023-12-03 06:04:32 | 500 B | 751 B | ![]() 34.117.59.81 | |
epsilon.6sense.com | 14208 | 1998-07-17 | 2018-10-10 08:21:10 | 2023-12-02 20:14:44 | 553 B | 832 B | ![]() 18.185.155.156 | |
heapanalytics.com | 27367 | 2012-09-12 | 2013-04-10 12:41:59 | 2023-12-03 18:15:14 | 933 B | 366 B | ![]() 34.199.19.151 | |
a.quora.com | 7568 | 2000-03-29 | 2017-05-08 21:06:55 | 2023-12-03 05:10:34 | 408 B | 15 kB | ![]() 162.159.152.17 |
Related reports
Threat Detection Systems
Public InfoSec YARA rules
No alerts detected
OpenPhish
No alerts detected
PhishTank
No alerts detected
mnemonic secure dns
No alerts detected
Quad9 DNS
No alerts detected
ThreatFox
No alerts detected
JavaScript (46)
No JavaScripts
HTTP Transactions (80)
| URL | IP | Response | Size |
|---|



