Report Overview
Visitedpublic
2025-08-07 09:28:55
Submit Tags
URL
www.intellipaas.io/events/AI-powered-ERP-Automation-in-Thailand
Finishing URL
www.intellipaas.io/events/AI-powered-ERP-Automation-in-Thailand
IP / ASN
198.202.211.1
#209242 Cloudflare London, LLC
Title
Not Found

Malware - Botnet panel

Detections

urlquery
2
Network Intrusion Detection
0
Threat Detection Systems
0

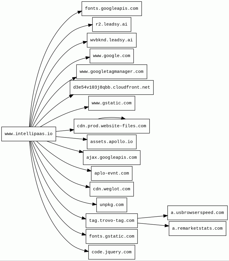
Host Summary

HostRankRegisteredFirst SeenLast Seen
a.remarketstats.com
381812012-04-232012-11-232025-08-03
aplo-evnt.com
unknown2023-10-132023-10-132025-08-03
a.usbrowserspeed.com
unknown2022-11-302022-12-012025-08-01
code.jquery.com
6342005-12-102012-05-212025-08-06
wvbknd.leadsy.ai
unknownunknown2025-05-242025-08-06
cdn.prod.website-files.com
unknown2019-01-232023-11-012025-08-07
assets.apollo.io
5946812018-01-092020-08-102025-08-02
www.google.com
71997-09-152015-05-102025-08-06
d3e54v103j8qbb.cloudfront.net
unknown2008-04-252016-03-112025-07-31
fonts.googleapis.com
88772005-01-252012-05-232025-08-06
unpkg.com
116932016-01-062016-01-072025-08-06
www.googletagmanager.com
752011-11-112012-10-042025-08-06
www.intellipaas.io
unknown2024-12-042025-08-072025-08-07
ajax.googleapis.com
129052005-01-252012-05-222025-08-06
www.gstatic.com
unknown2008-02-112012-05-292025-08-06
fonts.gstatic.com
unknown2008-02-112014-04-022025-08-06
cdn.weglot.com
149272015-09-032018-06-132025-08-02
tag.trovo-tag.com
unknown2022-04-262022-06-092025-08-04
r2.leadsy.ai
unknownunknown2024-07-102025-08-06

Related reports

Threat Detection Systems
No alerts detected

JavaScript (31)

HTTP Transactions (77)

URLIPResponseSize