Report Overview
Visitedpublic
2023-11-29 05:31:14
Tags
Submit Tags
URL
comics18.org/quahog-diaries-parte-1/
Finishing URL
comics18.org/quahog-diaries-parte-1/
IP / ASN

172.67.154.187
Title
ᐅ QUAHOG Diaries parte 1
Detections
urlquery
0
Network Intrusion Detection
0
Threat Detection Systems
0
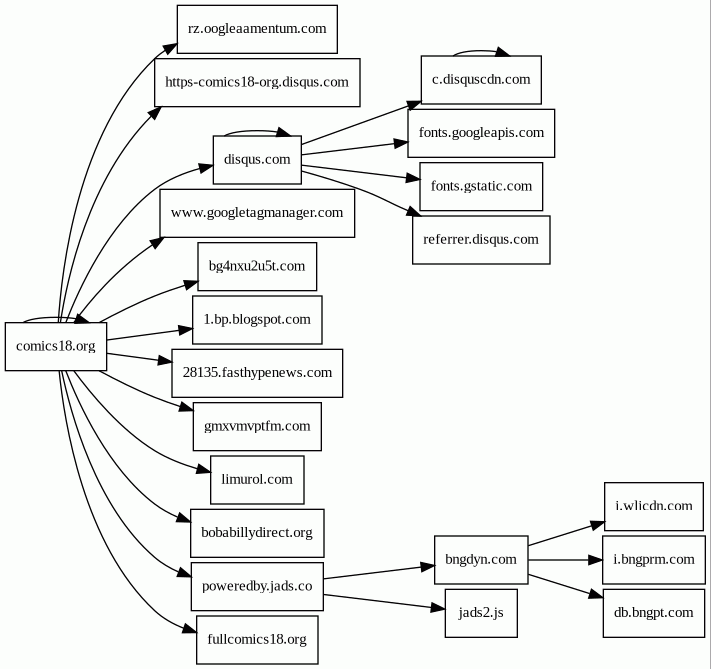
Host Summary
| Host | Rank | Registered | First Seen | Last Seen | Sent | Received | IP | Fingerprints |
|---|---|---|---|---|---|---|---|---|
bobabillydirect.org 1 alert(s) on this Host | unknown | 2022-12-07 | 2022-12-07 14:29:58 | 2023-11-19 12:41:36 | 441 B | 38 kB | ![]() 88.208.59.103 | |
www.googletagmanager.com | 75 | 2011-11-11 | 2013-05-22 04:07:37 | 2023-11-28 07:59:41 | 431 B | 86 kB | ![]() 142.250.74.168 | |
poweredby.jads.co | 30525 | 2012-05-17 | 2019-12-04 11:34:12 | 2023-11-28 06:48:21 | 1.4 kB | 4.9 kB | ![]() 185.94.236.253 | |
rz.oogleaamentum.com | unknown | 2022-12-28 | 2023-01-18 22:57:46 | 2023-10-20 22:53:25 | 437 B | 1.4 kB | ![]() 142.91.159.76 | |
bngdyn.com | 84010 | 2021-06-11 | 2021-07-20 13:43:50 | 2023-11-25 03:41:31 | 1.4 kB | 28 kB | ![]() 185.75.253.87 | |
referrer.disqus.com | 6065 | 2006-12-07 | 2014-02-25 01:54:56 | 2023-11-28 05:29:58 | 1.2 kB | 337 B | ![]() 199.232.192.134 | |
comics18.org | unknown | 2020-01-13 | 2020-01-14 13:28:37 | 2023-10-28 02:37:14 | 11 kB | 2.9 MB | ![]() 104.21.5.152 | |
28135.fasthypenews.com | unknown | 2023-09-21 | 2023-10-20 22:53:25 | 2023-10-20 22:53:25 | 2.9 kB | 3.6 kB | ![]() 88.208.59.102 | |
https-comics18-org.disqus.com | unknown | 2006-12-07 | 2022-07-01 07:58:34 | 2023-10-20 22:53:26 | 842 B | 52 kB | ![]() 199.232.192.134 | |
c.disquscdn.com | 3983 | 2013-06-21 | 2017-02-11 03:19:07 | 2023-11-28 05:29:58 | 6.3 kB | 716 kB | ![]() 143.204.55.14 | |
ocsp.usertrust.com | 899 | 1997-12-05 | 2012-05-21 17:43:18 | 2023-11-28 05:13:09 | 2.1 kB | 6.1 kB | ![]() 172.64.149.23 | |
i.bngprm.com | unknown | 2022-11-07 | 2022-11-11 00:27:29 | 2023-11-27 01:24:11 | 2.3 kB | 146 kB | ![]() 64.210.135.151 | |
1.bp.blogspot.com | 8403 | 2000-07-31 | 2012-05-21 15:44:19 | 2023-11-28 08:04:39 | 517 B | 1.2 kB | ![]() 142.250.74.161 | |
bg4nxu2u5t.com | unknown | 2022-07-20 | 2022-07-26 18:26:59 | 2023-11-21 21:37:52 | 1.9 kB | 92 kB | ![]() 212.117.190.201 | |
cdn.novemberadventures.name | unknown | unknown | 2023-11-07 23:20:21 | 2023-11-18 09:12:49 | 446 B | 186 kB | ![]() 185.244.209.62 | |
fonts.googleapis.com | 8877 | 2005-01-25 | 2013-06-10 22:14:26 | 2023-11-28 07:52:06 | 493 B | 3.2 kB | ![]() 142.250.74.106 | |
fonts.gstatic.com | unknown | 2008-02-11 | 2014-09-09 02:40:21 | 2023-11-28 07:50:39 | 2.6 kB | 86 kB | ![]() 216.58.207.227 | |
db.bngpt.com | 90669 | 2020-03-18 | 2020-03-18 11:40:24 | 2023-11-27 03:28:50 | 1.0 kB | 120 kB | ![]() 64.210.135.112 | |
fullcomics18.org | unknown | 2021-05-22 | 2021-05-22 18:57:19 | 2023-10-20 22:53:52 | 3.6 kB | 4.2 MB | ![]() 104.27.205.87 | |
gmxvmvptfm.com | unknown | 2023-03-06 | 2023-03-14 10:08:22 | 2023-11-28 17:39:20 | 1.9 kB | 57 kB | ![]() 212.117.190.201 | |
limurol.com | unknown | 2022-07-12 | 2022-07-12 15:53:17 | 2023-11-29 03:12:02 | 3.6 kB | 1.7 kB | ![]() 212.117.190.201 | |
disqus.com | 1759 | 2006-12-07 | 2012-05-21 09:51:22 | 2023-11-28 19:26:05 | 4.1 kB | 36 kB | ![]() 151.101.128.134 | |
i.wlicdn.com | unknown | 2023-08-31 | 2023-08-31 11:32:26 | 2023-11-28 21:07:40 | 980 B | 23 kB | ![]() 195.85.23.226 |
Related reports
Threat Detection Systems
Public InfoSec YARA rules
| Scan Date | Severity | Indicator | Alert |
|---|---|---|---|
| 2023-11-29 | medium | bobabillydirect.org/v2/a/na/js/196245?container=clck_ntv01 | Unique code from Jetriz, Swid & Jeniva of the Tetris framework |
OpenPhish
No alerts detected
PhishTank
No alerts detected
mnemonic secure dns
No alerts detected
Quad9 DNS
No alerts detected
ThreatFox
No alerts detected
JavaScript (33)
| HASH | FROM | Size | First Seen | Last Seen | |
|---|---|---|---|---|---|
| 2709b077b7673a12fa18635d4b23290a | DocumentWrite | 945 B | 2023-03-07 | 2025-07-26 | |
Introduced by DocumentWrite First Seen 2023-03-07 Last Seen 2025-07-26 Times Seen 25 Size 945 B (945 bytes) MD5 2709b077b7673a12fa18635d4b23290a SHA1 0000cc41abbf47adba550abf6285608abc64119a Loading... | |||||
HTTP Transactions (89)
| URL | IP | Response | Size |
|---|




