Report Overview
Visitedpublic
2025-12-28 19:33:15
Tags
Submit Tags
URL
jmanga.page/read/%E3%82%A2%E3%82%B8%E3%83%BC%E3%83%AB-asyl-%EF%BD%9E%E5%BE%A9%E8%AE%90%E3%81%AE%E8%A3%8F%E7%A4%BE%E4%BC%9A%E5%8D%8A%E3%82%B0%E3%83%AC%E7%8B%A9%E3%82%8A%EF%BD%9E/ja/chapter-17-raw/
Finishing URL
jmanga.page/read/%E3%82%A2%E3%82%B8%E3%83%BC%E3%83%AB-asyl-%EF%BD%9E%E5%BE%A9%E8%AE%90%E3%81%AE%E8%A3%8F%E7%A4%BE%E4%BC%9A%E5%8D%8A%E3%82%B0%E3%83%AC%E7%8B%A9%E3%82%8A%EF%BD%9E/ja/chapter-17-raw/
IP / ASN

172.67.173.49
Title
アジール Asyl ~復讐の裏社会半グレ狩り~ - 17 raw - jmanga
Detections
urlquery
0
Network Intrusion Detection
0
Threat Detection Systems
19
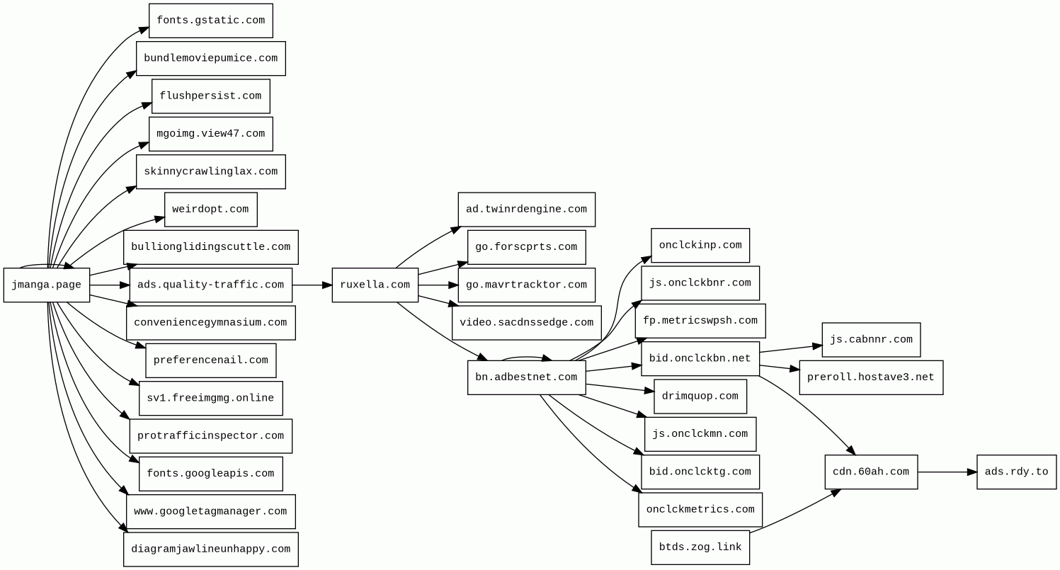
Host Summary
| Host | Rank | Registered | First Seen | Last Seen | Sent | Received | IP | Fingerprints |
|---|---|---|---|---|---|---|---|---|
protrafficinspector.com | 614186 | 2025-06-18 | 2025-07-25 | 2025-12-23 | 934 B | 716 B | ![]() 3.66.182.197 | |
btds.zog.link | 370858 | 2015-01-11 | 2019-10-07 | 2025-12-25 | 723 B | 3.0 kB | ![]() 62.122.168.42 | |
ruxella.com | unknown | 2025-10-16 | 2025-10-17 | 2025-12-27 | 529 B | 11 kB | ![]() 188.114.96.1 | |
js.onclckbnr.com | 384217 | 2023-12-13 | 2023-12-18 | 2025-12-25 | 433 B | 85 kB | ![]() 45.133.44.52 | |
go.mavrtracktor.com | unknown | 2025-05-28 | 2025-10-30 | 2025-12-25 | 658 B | 3.4 kB | ![]() 104.18.40.50 | |
preroll.hostave3.net | 304993 | 2005-09-05 | 2018-02-22 | 2025-12-25 | 458 B | 806 B | ![]() 188.114.96.1 | |
bn.adbestnet.com | 659069 | 2025-02-09 | 2025-03-16 | 2025-12-25 | 1.6 kB | 4.0 kB | ![]() 188.114.97.1 | |
bid.onclcktg.com | 350689 | 2023-11-28 | 2024-02-11 | 2025-12-25 | 486 B | 1.5 kB | ![]() 45.133.44.24 | |
onclckinp.com | 20672 | 2023-11-28 | 2024-01-03 | 2025-12-24 | 1.0 kB | 681 B | ![]() 94.130.198.6 | |
preferencenail.com 3 alert(s) on this Host | 20606 | 2025-07-01 | 2025-07-08 | 2025-12-24 | 409 B | 86 kB | ![]() 185.196.197.71 | |
fonts.gstatic.com | unknown | 2008-02-11 | 2014-04-02 | 2025-12-21 | 1.6 kB | 26 kB | ![]() 142.250.178.67 | |
fp.metricswpsh.com 2 alert(s) on this Host | 154722 | 2021-10-29 | 2022-04-22 | 2025-12-24 | 1.1 kB | 824 B | ![]() 157.90.84.242 | |
video.sacdnssedge.com | 155152 | 2024-01-30 | 2024-01-31 | 2025-12-26 | 1.6 kB | 325 kB | ![]() 185.76.9.12 | ![]() |
conveniencegymnasium.com 3 alert(s) on this Host | 1865867 | 2025-06-10 | 2025-06-19 | 2025-12-20 | 453 B | 108 kB | ![]() 172.240.127.242 | ![]() |
mgoimg.view47.com | unknown | 2014-03-30 | 2023-06-10 | 2025-12-20 | 904 B | 89 kB | ![]() 104.21.75.223 | |
skinnycrawlinglax.com 5 alert(s) on this Host | 38609 | 2024-09-01 | 2025-07-09 | 2025-12-23 | 498 B | 520 B | ![]() 172.240.127.242 | |
sv1.freeimgmg.online | unknown | 2024-10-31 | 2025-01-27 | 2025-12-19 | 2.7 kB | 1.4 MB | ![]() 188.114.97.1 | |
jmanga.page | unknown | unknown | 2025-12-26 | 2025-12-26 | 12 kB | 953 kB | ![]() 188.114.97.1 | |
ad.twinrdengine.com | 79586 | 2023-06-07 | 2024-01-20 | 2025-12-22 | 2.2 kB | 5.1 kB | ![]() 34.111.67.216 | |
a.adspector.io | 213577 | 2023-06-02 | 2024-06-28 | 2025-12-25 | 492 B | 711 B | ![]() 172.67.161.189 | |
go.forscprts.com | 168242 | 2025-02-13 | 2025-03-11 | 2025-12-24 | 2.1 kB | 3.3 kB | ![]() 104.18.40.50 | |
js.onclckmn.com | 342528 | 2023-12-13 | 2023-12-28 | 2025-12-25 | 423 B | 148 kB | ![]() 45.133.44.52 | |
bid.onclckbn.net | 353202 | 2024-09-19 | 2024-10-07 | 2025-12-25 | 7.1 kB | 14 kB | ![]() 195.201.208.168 | |
bundlemoviepumice.com | 164435 | 2025-03-12 | 2025-03-20 | 2025-12-26 | 3.7 kB | 165 kB | ![]() 94.242.247.35 | |
playhubconnect.com 2 alert(s) on this Host | 18094 | 2024-09-25 | 2024-10-01 | 2025-12-23 | 1.0 kB | 1.2 MB | ![]() 104.18.15.39 | |
flushpersist.com 3 alert(s) on this Host | 23810 | 2025-07-01 | 2025-07-08 | 2025-12-24 | 763 B | 530 B | ![]() 172.240.127.244 | ![]() |
js.cabnnr.com | 185771 | 2021-08-30 | 2021-08-30 | 2025-12-25 | 437 B | 762 B | ![]() 45.133.44.52 | |
bullionglidingscuttle.com | 40206 | 2024-05-17 | 2024-05-17 | 2025-12-25 | 13 kB | 540 kB | ![]() 94.242.247.20 | |
www.bullionglidingscuttle.com | unknown | 2024-05-17 | 2025-10-14 | 2025-12-21 | 1.1 kB | 1.2 MB | ![]() 94.242.247.20 | |
cdn.60ah.com | 285202 | 2023-01-18 | 2023-05-16 | 2025-12-25 | 967 B | 5.1 kB | ![]() 45.133.44.25 | |
ads.rdy.to | unknown | unknown | 2025-11-25 | 2025-12-25 | 523 B | 1.4 kB | ![]() 188.114.97.1 | ![]() |
fonts.googleapis.com | 313 | 2005-01-25 | 2012-05-23 | 2025-12-21 | 936 B | 8.8 kB | ![]() 142.250.74.10 | |
onclckmetrics.com | 18509 | 2023-12-21 | 2023-12-26 | 2025-12-25 | 835 B | 322 B | ![]() 159.69.161.138 | |
drimquop.com | 17833 | 2025-03-10 | 2025-03-25 | 2025-12-25 | 484 B | 322 B | ![]() 178.63.5.120 | |
weirdopt.com 3 alert(s) on this Host | 37519 | 2025-07-01 | 2025-07-08 | 2025-12-24 | 414 B | 377 B | ![]() 185.196.197.71 | |
www.googletagmanager.com | 283 | 2011-11-11 | 2012-10-04 | 2025-12-21 | 432 B | 434 kB | ![]() 142.251.38.104 | |
diagramjawlineunhappy.com | 16000 | 2024-05-17 | 2024-06-25 | 2025-12-25 | 3.2 kB | 159 kB | ![]() 94.242.247.29 | |
ads.quality-traffic.com | 1697304 | 2024-04-02 | 2025-03-05 | 2025-12-27 | 532 B | 520 B | ![]() 172.67.129.125 |
Nginx:1.20.1 (Web servers, Reverse proxies)
Nginx is a web server that can also be used as a reverse proxy, load balancer, mail proxy and HTTP cache.Cloudflare (CDN)
Cloudflare is a web-infrastructure and website-security company, providing content-delivery-network services, DDoS mitigation, Internet security, and distributed domain-name-server services.PHP:7.4.33 (Programming languages)
PHP is a general-purpose scripting language used for web development.Nginx:1.18.0 (Web servers, Reverse proxies)
Nginx is a web server that can also be used as a reverse proxy, load balancer, mail proxy and HTTP cache.Nginx:1.24.0 (Web servers, Reverse proxies)
Nginx is a web server that can also be used as a reverse proxy, load balancer, mail proxy and HTTP cache.Nginx:1.21.6 (Web servers, Reverse proxies)
Nginx is a web server that can also be used as a reverse proxy, load balancer, mail proxy and HTTP cache.CDN77 (CDN)
CDN77 is a content delivery network (CDN).Amazon Web Services (PaaS)
Amazon Web Services (AWS) is a comprehensive cloud services platform offering compute power, database storage, content delivery and other functionality.Envoy (Reverse proxies)
Envoy is an open-source edge and service proxy, designed for cloud-native applications.PHP (Programming languages)
PHP is a general-purpose scripting language used for web development.Swiper (JavaScript libraries)
Swiper is a JavaScript library that creates modern touch sliders with hardware-accelerated transitions.Google Analytics (Analytics)
Google Analytics is a free web analytics service that tracks and reports website traffic.jQuery (JavaScript libraries)
jQuery is a JavaScript library which is a free, open-source software designed to simplify HTML DOM tree traversal and manipulation, as well as event handling, CSS animation, and Ajax.Bootstrap (UI frameworks)
Bootstrap is a free and open-source CSS framework directed at responsive, mobile-first front-end web development. It contains CSS and JavaScript-based design templates for typography, forms, buttons, navigation, and other interface components.Popper (Miscellaneous)
Popper is a positioning engine, its purpose is to calculate the position of an element to make it possible to position it near a given reference element.Google Cloud CDN (CDN)
Cloud CDN uses Google's global edge network to serve content closer to users.Google Cloud (IaaS)
Google Cloud is a suite of cloud computing services.Nginx (Web servers, Reverse proxies)
Nginx is a web server that can also be used as a reverse proxy, load balancer, mail proxy and HTTP cache.YouTube (Video players)
YouTube is a video sharing service where users can create their own profile, upload videos, watch, like and comment on other videos.Nginx:1.16.0 (Web servers, Reverse proxies)
Nginx is a web server that can also be used as a reverse proxy, load balancer, mail proxy and HTTP cache.Related reports
Threat Detection Systems
| Detection System | Indicator | Verdict | Alert |
|---|---|---|---|
| Cloudflare DNS | fp.metricswpsh.com | malicious | Sinkholed |
| Hagezi Threat Feed | preferencenail.com | malicious | Sinkholed |
| Cloudflare DNS | preferencenail.com | malicious | Sinkholed |
| DNS4EU | preferencenail.com | malicious | Sinkholed |
| Cloudflare DNS | playhubconnect.com | malicious | Sinkholed |
| Cloudflare DNS | flushpersist.com | malicious | Sinkholed |
| Hagezi Threat Feed | flushpersist.com | malicious | Sinkholed |
| DNS0 Zero | flushpersist.com | malicious | Sinkholed |
| Hagezi Threat Feed | conveniencegymnasium.com | malicious | Sinkholed |
| Quad9 DNS | conveniencegymnasium.com | malicious | Sinkholed |
| DNS4EU | conveniencegymnasium.com | malicious | Sinkholed |
| Hagezi Threat Feed | skinnycrawlinglax.com | malicious | Sinkholed |
| Quad9 DNS | skinnycrawlinglax.com | malicious | Sinkholed |
| Cloudflare DNS | skinnycrawlinglax.com | malicious | Sinkholed |
| DNS4EU | skinnycrawlinglax.com | malicious | Sinkholed |
| DNS0 Zero | skinnycrawlinglax.com | malicious | Sinkholed |
| DNS4EU | weirdopt.com | malicious | Sinkholed |
| Cloudflare DNS | weirdopt.com | malicious | Sinkholed |
| DNS0 Zero | weirdopt.com | malicious | Sinkholed |
JavaScript (36)
| HASH | FROM | Size | First Seen | Last Seen | |
|---|---|---|---|---|---|
| 6d775420a936d01c1cbb46c0428f9e2a | DocumentWrite | 191 B | 2025-11-08 | 2026-04-03 | |
Introduced by DocumentWrite First Seen 2025-11-08 Last Seen 2026-04-03 Times Seen 431 Size 191 B (191 bytes) MD5 6d775420a936d01c1cbb46c0428f9e2a SHA1 96f198bfae8da82504ab157f7f4e9f210f07f9c6 Loading... | |||||
HTTP Transactions (91)
| URL | IP | Response | Size |
|---|







