Report Overview
Visitedpublic
2026-04-06 12:42:21
Tags
Submit Tags
URL
midnight-od.com
Finishing URL
midnight-od.com/
IP / ASN

86.107.77.57
Title
Midnight TGE | Home
Detections
urlquery
0
Network Intrusion Detection
0
Threat Detection Systems
4
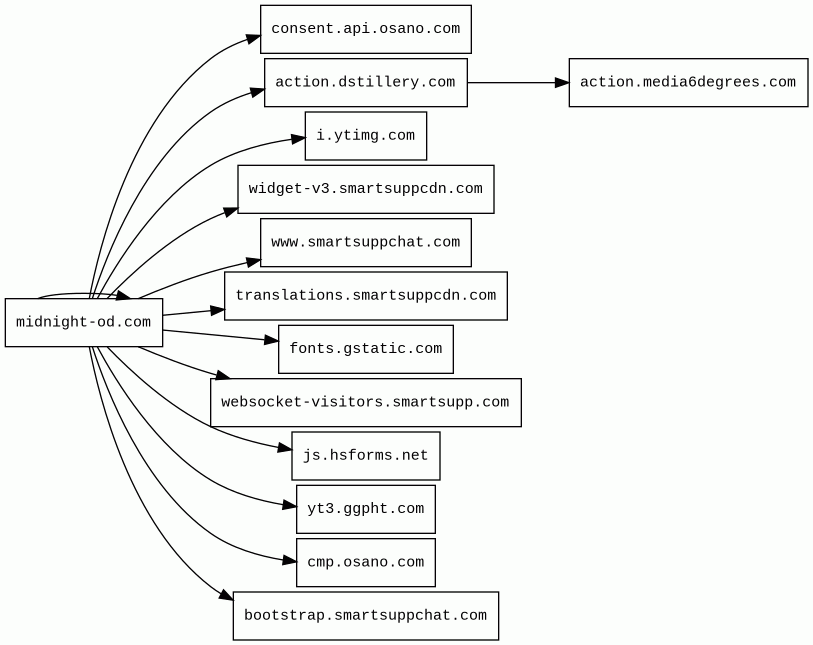
Host Summary
| Host | Rank | Registered | First Seen | Last Seen | Sent | Received | IP | Fingerprints |
|---|---|---|---|---|---|---|---|---|
widget-v3.smartsuppcdn.com | 532262 | 2018-11-20 | 2022-10-03 | 2026-04-02 | 1.4 kB | 325 kB | ![]() 185.76.9.27 | ![]() |
www.smartsuppchat.com | 491650 | 2014-02-02 | 2017-01-30 | 2026-04-02 | 420 B | 18 kB | ![]() 185.76.9.11 | ![]() |
websocket-visitors.smartsupp.com | 411464 | 2012-08-25 | 2021-07-12 | 2026-04-02 | 604 B | 224 B | ![]() 3.126.214.62 | |
js.hsforms.net | 43845 | 2013-09-18 | 2013-09-26 | 2026-04-01 | 420 B | 607 kB | ![]() 104.16.5.65 | |
yt3.ggpht.com | 1275 | 2008-01-16 | 2014-01-15 | 2026-04-06 | 523 B | 2.0 kB | ![]() 142.251.38.97 | |
cmp.osano.com | 23165 | 1999-10-18 | 2019-10-16 | 2026-04-01 | 465 B | 252 kB | ![]() 52.84.50.41 | |
midnight-od.com 190 alert(s) on this Host | unknown | unknown | No data | No data | 32 kB | 6.8 MB | ![]() 86.107.77.57 | |
bootstrap.smartsuppchat.com | 425291 | 2014-02-02 | 2018-01-29 | 2026-04-02 | 523 B | 1.6 kB | ![]() 18.193.21.76 | |
i.ytimg.com | 436 | 2007-12-11 | 2012-10-03 | 2026-04-06 | 449 B | 24 kB | ![]() 172.217.20.182 | |
fonts.gstatic.com | unknown | 2008-02-11 | 2014-04-02 | 2026-04-05 | 1.1 kB | 33 kB | ![]() 172.217.19.227 | |
translations.smartsuppcdn.com | 560346 | 2018-11-20 | 2022-11-04 | 2026-04-02 | 490 B | 7.7 kB | ![]() 185.76.9.27 | ![]() |
consent.api.osano.com | 52850 | 1999-10-18 | 2020-02-01 | 2026-04-03 | 1.0 kB | 1.2 kB | ![]() 54.240.174.46 | |
action.dstillery.com | 53149 | 2013-07-10 | 2015-04-08 | 2026-04-04 | 2.4 kB | 2.1 kB | ![]() 172.64.149.119 |
CDN77 (CDN)
CDN77 is a content delivery network (CDN).Amazon Web Services (PaaS)
Amazon Web Services (AWS) is a comprehensive cloud services platform offering compute power, database storage, content delivery and other functionality.Cloudflare (CDN)
Cloudflare is a web-infrastructure and website-security company, providing content-delivery-network services, DDoS mitigation, Internet security, and distributed domain-name-server services.Amazon CloudFront (CDN)
Amazon CloudFront is a fast content delivery network (CDN) service that securely delivers data, videos, applications, and APIs to customers globally with low latency, high transfer speeds.LiteSpeed (Web servers)
LiteSpeed is a high-scalability web server.Related reports
Threat Detection Systems
| Detection System | Indicator | Verdict | Alert |
|---|---|---|---|
| Private YARA rules | midnight-od.com/index_files/base.js.download | audit | Hunting_JS_WebAssembly |
| Cloudflare DNS | midnight-od.com | malicious | Sinkholed |
| DNS4EU | midnight-od.com | malicious | Sinkholed |
| Quad9 DNS | midnight-od.com | malicious | Sinkholed |
JavaScript (87)
No JavaScripts
HTTP Transactions (83)
| URL | IP | Response | Size |
|---|




