Report Overview
Visitedpublic
2026-02-26 21:16:48
Tags
Submit Tags
URL
www.smartbuyglasses.co.nz/
Finishing URL
www.smartbuyglasses.co.nz/
IP / ASN

65.9.46.40
Title
Buy prescription glasses & sunglasses online | SmartBuyGlasses NZ
Detections
urlquery
0
Network Intrusion Detection
2
Threat Detection Systems
0
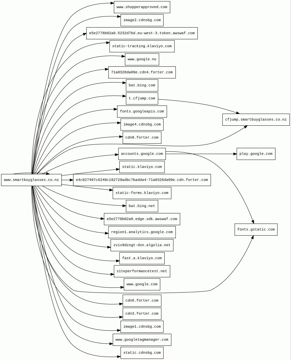
Host Summary
| Host | Rank | Registered | First Seen | Last Seen | Sent | Received | IP | Fingerprints |
|---|---|---|---|---|---|---|---|---|
bat.bing.net | 24312 | 1997-09-03 | 2023-11-04 | 2026-02-23 | 1.3 kB | 1.1 kB | ![]() 150.171.28.10 | |
zvix9dzogt-dsn.algolia.net | unknown | 2012-04-22 | 2026-02-26 | 2026-02-26 | 718 B | 438 kB | ![]() 37.187.145.101 | |
fonts.gstatic.com | unknown | 2008-02-11 | 2014-04-02 | 2026-02-22 | 3.3 kB | 238 kB | ![]() 172.217.21.163 | |
static.cdnsbg.com | 3596805 | 2017-12-04 | 2018-08-31 | 2025-11-21 | 9.3 kB | 2.0 MB | ![]() 3.167.2.75 | |
cfjump.smartbuyglasses.co.nz | unknown | 2007-11-13 | 2026-02-26 | 2026-02-26 | 722 B | 4.1 kB | ![]() 40.82.218.196 | |
e5e2778b02a0.edge.sdk.awswaf.com | unknown | 2015-10-05 | 2025-10-24 | 2025-11-21 | 2.7 kB | 1.4 MB | ![]() 3.167.2.48 | |
t.cfjump.com | 606181 | 2014-05-23 | 2014-08-12 | 2026-02-22 | 419 B | 4.1 kB | ![]() 40.82.218.196 | |
fonts.googleapis.com | 313 | 2005-01-25 | 2012-05-23 | 2026-02-22 | 801 B | 65 kB | ![]() 142.250.74.10 | |
image1.cdnsbg.com | 3981628 | 2017-12-04 | 2021-11-08 | 2025-11-21 | 11 kB | 122 kB | ![]() 23.36.76.115 | |
image4.cdnsbg.com | 3815609 | 2017-12-04 | 2021-12-24 | 2026-01-21 | 2.5 kB | 22 kB | ![]() 23.36.76.192 | |
cdn0.forter.com | 24751 | 2001-01-25 | 2016-01-26 | 2026-02-20 | 2.7 kB | 1.8 kB | ![]() 34.192.191.43 | |
cdn6.forter.com | 443640 | 2001-01-25 | 2015-02-16 | 2026-02-22 | 528 B | 529 B | ![]() 3.164.240.64 | |
bat.bing.com | 2924 | 1996-01-29 | 2014-04-08 | 2026-02-23 | 848 B | 60 kB | ![]() 150.171.28.10 | |
image2.cdnsbg.com | unknown | 2017-12-04 | 2021-11-01 | 2025-11-21 | 518 B | 39 kB | ![]() 23.36.76.104 | |
region1.analytics.google.com | 22257 | 1997-09-15 | 2022-03-17 | 2026-02-22 | 7.5 kB | 5.1 kB | ![]() 216.239.34.36 | |
www.google.com | 22 | 1997-09-15 | 2015-05-10 | 2026-02-22 | 7.8 kB | 4.3 kB | ![]() 172.217.19.228 | |
play.google.com | 48 | 1997-09-15 | 2013-05-30 | 2026-02-22 | 1.1 kB | 1.1 kB | ![]() 172.217.21.174 | |
www.shopperapproved.com | 170138 | 2005-05-29 | 2012-07-11 | 2026-02-22 | 442 B | 1.3 kB | ![]() 104.20.19.201 | |
fast.a.klaviyo.com | 22057 | 2012-03-29 | 2018-04-18 | 2026-02-25 | 514 B | 5.3 kB | ![]() 151.101.66.133 | |
siteperformancetest.net | 23272 | 2024-07-09 | 2024-07-18 | 2026-02-20 | 2.4 kB | 3.3 kB | ![]() 3.164.240.30 | |
www.google.no | 92680 | 2001-02-26 | 2012-06-26 | 2026-02-22 | 1.5 kB | 1.2 kB | ![]() 142.251.142.227 | |
accounts.google.com | 103 | 1997-09-15 | 2012-05-23 | 2026-02-23 | 3.3 kB | 522 kB | ![]() 173.194.221.84 | |
www.smartbuyglasses.co.nz | 1321738 | 2007-11-13 | 2026-02-26 | 2026-02-26 | 8.4 kB | 538 kB | ![]() 54.240.174.119 | |
static-tracking.klaviyo.com | 20795 | 2012-03-29 | 2021-12-02 | 2026-02-23 | 3.8 kB | 85 kB | ![]() 151.101.194.133 | |
e4c827497c6240c192729adbc7badda4-71a0326da09e.cdn.forter.com | unknown | 2001-01-25 | 2026-02-26 | 2026-02-26 | 1.6 kB | 1.9 kB | ![]() 54.158.164.13 | |
static-forms.klaviyo.com | 21447 | 2012-03-29 | 2021-05-06 | 2026-02-23 | 492 B | 14 kB | ![]() 151.101.2.133 | |
cdn3.forter.com | 22500 | 2001-01-25 | 2014-04-09 | 2026-02-20 | 480 B | 526 B | ![]() 108.157.214.110 | |
static.klaviyo.com | 17868 | 2012-03-29 | 2018-04-18 | 2026-02-23 | 9.5 kB | 363 kB | ![]() 151.101.194.133 | |
e5e2778b02a0.5232d7bd.eu-west-3.token.awswaf.com | unknown | 2015-10-05 | 2025-07-30 | 2025-10-24 | 1.0 kB | 1.4 MB | ![]() 52.84.50.57 | |
www.googletagmanager.com | 283 | 2011-11-11 | 2012-10-04 | 2026-02-22 | 2.8 kB | 2.8 MB | ![]() 142.251.143.136 | |
71a0326da09e.cdn4.forter.com | 5848701 | 2001-01-25 | 2020-08-24 | 2025-11-21 | 452 B | 475 kB | ![]() 3.167.2.16 |
Nginx (Web servers, Reverse proxies)
Nginx is a web server that can also be used as a reverse proxy, load balancer, mail proxy and HTTP cache.Amazon Web Services (PaaS)
Amazon Web Services (AWS) is a comprehensive cloud services platform offering compute power, database storage, content delivery and other functionality.Amazon S3 (CDN)
Amazon S3 or Amazon Simple Storage Service is a service offered by Amazon Web Services (AWS) that provides object storage through a web service interface.Amazon CloudFront (CDN)
Amazon CloudFront is a fast content delivery network (CDN) service that securely delivers data, videos, applications, and APIs to customers globally with low latency, high transfer speeds.Cloudflare (CDN)
Cloudflare is a web-infrastructure and website-security company, providing content-delivery-network services, DDoS mitigation, Internet security, and distributed domain-name-server services.Varnish (Caching)
Varnish is a reverse caching proxy.Apache HTTP Server (Web servers)
Apache is a free and open-source cross-platform web server software.Amazon ALB (Load balancers)
Amazon Application Load Balancer (ALB) distributes incoming application traffic to increase availability and support content-based routing.Google Tag Manager (Tag managers)
Google Tag Manager is a tag management system (TMS) that allows you to quickly and easily update measurement codes and related code fragments collectively known as tags on your website or mobile app.PHP:8.2.29 (Programming languages)
PHP is a general-purpose scripting language used for web development.Related reports
Network Intrusion Detection Systems
Suricata /w Emerging Threats Pro
| Timestamp | Severity | Source IP | Destination IP | Alert |
|---|---|---|---|---|
| low | Client IP | ![]() 52.23.111.175 | ET INFO Session Traversal Utilities for NAT (STUN Binding Request) | |
| low | ![]() 52.23.111.175 | Client IP | ET INFO Session Traversal Utilities for NAT (STUN Binding Response) |
Threat Detection Systems
No alerts detected
JavaScript (92)
No JavaScripts
HTTP Transactions (144)
| URL | IP | Response | Size |
|---|



