Report Overview
Visitedpublic
2026-03-28 20:15:47
Tags
Submit Tags
URL
apexsyndicate-trade.com
Finishing URL
apexsyndicate-trade.com/
IP / ASN

50.30.32.108
Title
Apex syndicate trade Company : INVEST AND GROW
Detections
urlquery
0
Network Intrusion Detection
0
Threat Detection Systems
1
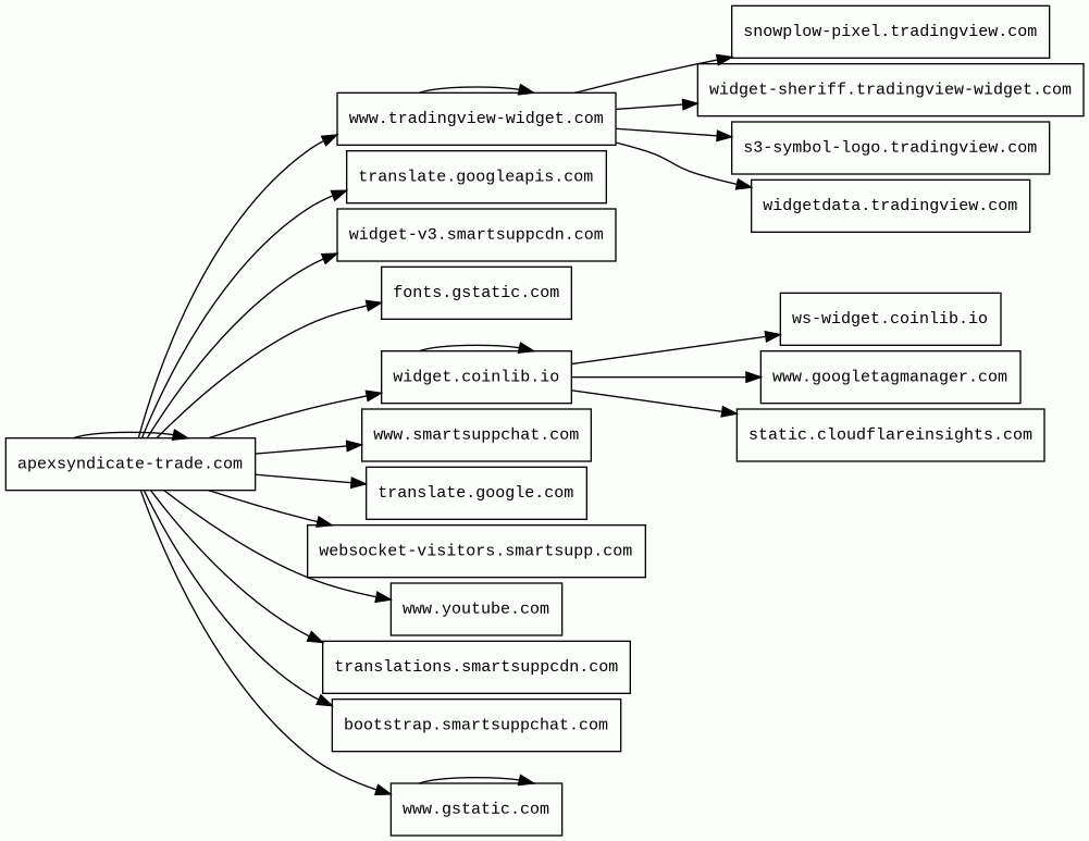
Host Summary
| Host | Rank | Registered | First Seen | Last Seen | Sent | Received | IP | Fingerprints |
|---|---|---|---|---|---|---|---|---|
static.cloudflareinsights.com | 4073 | 2019-08-30 | 2019-09-24 | 2026-03-22 | 512 B | 32 kB | ![]() 104.16.80.73 | |
snowplow-pixel.tradingview.com | 110021 | 2010-03-20 | 2020-02-21 | 2026-03-24 | 2.1 kB | 2.0 kB | ![]() 54.191.24.245 | ![]() |
apexsyndicate-trade.com 58 alert(s) on this Host | unknown | unknown | No data | No data | 29 kB | 11 MB | ![]() 50.30.32.108 | ![]() |
www.tradingview-widget.com | 196495 | 2020-06-05 | 2021-04-08 | 2026-03-26 | 31 kB | 1.7 MB | ![]() 194.242.11.186 | |
widget.coinlib.io | unknown | 2017-12-05 | 2018-10-03 | 2026-03-24 | 32 kB | 1.6 MB | ![]() 188.114.97.1 | |
widget-sheriff.tradingview-widget.com | 206730 | 2020-06-05 | 2024-02-01 | 2026-03-27 | 1.1 kB | 1.2 kB | ![]() 52.84.50.39 | |
s3-symbol-logo.tradingview.com | 110931 | 2010-03-20 | 2020-11-23 | 2026-03-27 | 2.0 kB | 8.6 kB | ![]() 194.242.11.186 | |
websocket-visitors.smartsupp.com | 411464 | 2012-08-25 | 2021-07-12 | 2026-03-26 | 612 B | 224 B | ![]() 3.123.167.143 | |
www.youtube.com | 286 | 2005-02-15 | 2013-04-13 | 2026-03-23 | 889 B | 37 kB | ![]() 216.58.201.206 | |
widget-v3.smartsuppcdn.com | 532262 | 2018-11-20 | 2022-10-03 | 2026-03-26 | 1.4 kB | 325 kB | ![]() 185.76.9.11 | ![]() |
www.googletagmanager.com | 283 | 2011-11-11 | 2012-10-04 | 2026-03-22 | 1.3 kB | 1.1 MB | ![]() 142.251.143.136 | |
translations.smartsuppcdn.com | 560346 | 2018-11-20 | 2022-11-04 | 2026-03-26 | 506 B | 7.7 kB | ![]() 185.76.9.27 | ![]() |
widgetdata.tradingview.com | 179381 | 2010-03-20 | 2015-02-20 | 2026-03-27 | 1.4 kB | 448 B | ![]() 92.38.154.196 | |
bootstrap.smartsuppchat.com | 425291 | 2014-02-02 | 2018-01-29 | 2026-03-26 | 539 B | 1.6 kB | ![]() 52.59.95.51 | |
www.smartsuppchat.com | 491650 | 2014-02-02 | 2017-01-30 | 2026-03-26 | 428 B | 19 kB | ![]() 185.76.9.12 | ![]() |
translate.google.com | 609 | 1997-09-15 | 2012-05-30 | 2026-03-23 | 958 B | 83 kB | ![]() 216.58.201.206 | |
www.gstatic.com | 146047 | 2008-02-11 | 2012-05-29 | 2026-03-22 | 1.6 kB | 25 kB | ![]() 172.217.20.163 | |
translate.googleapis.com | 6317 | 2005-01-25 | 2012-05-31 | 2026-03-23 | 1.7 kB | 420 kB | ![]() 192.178.25.10 | |
ws-widget.coinlib.io | unknown | 2017-12-05 | 2023-05-09 | 2026-03-27 | 4.4 kB | 8.0 kB | ![]() 188.114.96.1 | |
fonts.gstatic.com | unknown | 2008-02-11 | 2014-04-02 | 2026-03-22 | 474 B | 7.1 kB | ![]() 142.250.178.99 |
Cloudflare (CDN)
Cloudflare is a web-infrastructure and website-security company, providing content-delivery-network services, DDoS mitigation, Internet security, and distributed domain-name-server services.Snowplow Analytics (Analytics, IaaS)
Snowplow is an open-source behavioral data management platform for businesses.Akka HTTP:10.2.9 (Web frameworks, Web servers)
YouTube (Video players)
YouTube is a video sharing service where users can create their own profile, upload videos, watch, like and comment on other videos.Tiny Slider (JavaScript libraries)
Tiny Slider is a vanilla javascript slider for all purposes.Bunny (CDN)
PayPal (Payment processors)
PayPal is an online payments system that supports online money transfers and serves as an electronic alternative to traditional paper methods like checks and money orders.Amazon Web Services (PaaS)
Amazon Web Services (AWS) is a comprehensive cloud services platform offering compute power, database storage, content delivery and other functionality.Google Analytics (Analytics)
Google Analytics is a free web analytics service that tracks and reports website traffic.jQuery (JavaScript libraries)
jQuery is a JavaScript library which is a free, open-source software designed to simplify HTML DOM tree traversal and manipulation, as well as event handling, CSS animation, and Ajax.Cloudflare Browser Insights (Analytics, RUM)
Cloudflare Browser Insights is a tool that measures the performance of websites from the perspective of users.Google Tag Manager (Tag managers)
Google Tag Manager is a tag management system (TMS) that allows you to quickly and easily update measurement codes and related code fragments collectively known as tags on your website or mobile app.Amazon CloudFront (CDN)
Amazon CloudFront is a fast content delivery network (CDN) service that securely delivers data, videos, applications, and APIs to customers globally with low latency, high transfer speeds.CDN77 (CDN)
CDN77 is a content delivery network (CDN).Related reports
Threat Detection Systems
| Detection System | Indicator | Verdict | Alert |
|---|---|---|---|
| Quad9 DNS | apexsyndicate-trade.com | malicious | Sinkholed |
JavaScript (93)
| HASH | FROM | Size | First Seen | Last Seen | |
|---|---|---|---|---|---|
| 95faafa1683d0f3a72534d12aa3c2104 | DocumentWrite | 3.0 kB | 2026-03-26 | 2026-03-29 | |
Introduced by DocumentWrite First Seen 2026-03-26 Last Seen 2026-03-29 Times Seen 177 Size 3.0 kB (3011 bytes) MD5 95faafa1683d0f3a72534d12aa3c2104 SHA1 9416ba237c4965772dbdf10b3f84983dca2fce5c Loading... | |||||
HTTP Transactions (217)
| URL | IP | Response | Size |
|---|







