Report Overview
Visitedpublic
2025-10-17 21:06:53
Tags
Submit Tags
URL
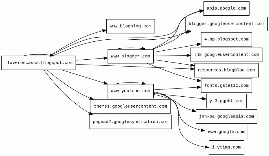
llaveroscasss.blogspot.com/
Finishing URL
llaveroscasss.blogspot.com/
IP / ASN
142.250.74.1
#15169 GOOGLE
Title
COLECCIONES

Detections

urlquery
0
Network Intrusion Detection
0
Threat Detection Systems
0

Host Summary

HostRankRegisteredFirst SeenLast Seen
lh3.googleusercontent.com
3032008-11-172012-05-222025-10-12
blogger.googleusercontent.com
43322008-11-172012-05-252025-10-12
www.blogblog.com
3587462000-09-152012-05-222025-10-13
4.bp.blogspot.com
65912000-07-312012-05-212025-10-12
fonts.gstatic.com
unknown2008-02-112014-04-022025-10-12
yt3.ggpht.com
12752008-01-162014-01-152025-10-12
www.google.com
221997-09-152015-05-102025-10-12
themes.googleusercontent.com
817472008-11-172012-05-242025-10-13
pagead2.googlesyndication.com
6102003-01-212012-05-212025-10-12
www.blogger.com
95141999-06-222012-05-222025-10-12
resources.blogblog.com
1776452000-09-152017-01-302025-10-13
llaveroscasss.blogspot.com
unknown2000-07-312025-10-172025-10-17
jnn-pa.googleapis.com
15792005-01-252021-11-162025-10-12
apis.google.com
10751997-09-152013-05-062025-10-12
i.ytimg.com
4362007-12-112012-10-032025-10-12
www.youtube.com
2862005-02-152013-04-132025-10-12

Related reports

Threat Detection Systems
No alerts detected

JavaScript (219)

HTTP Transactions (80)

URLIPResponseSize