Report Overview
Visitedpublic
2026-02-16 17:19:33
Tags
Submit Tags
URL
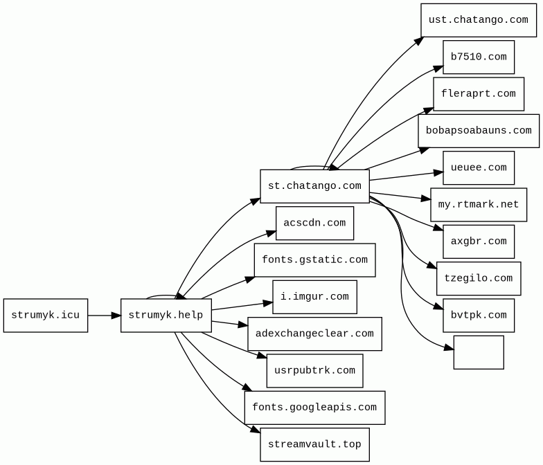
strumyk.icu/
Finishing URL
strumyk.help/
IP / ASN

104.21.56.182
Title
Strumyk.help - Sport w jednym miejscu
Detections
urlquery
0
Network Intrusion Detection
1
Threat Detection Systems
7
Host Summary
| Host | Rank | Registered | First Seen | Last Seen | Sent | Received | IP | Fingerprints |
|---|---|---|---|---|---|---|---|---|
adexchangeclear.com 3 alert(s) on this Host | 24943 | 2015-04-27 | 2025-07-16 | 2026-02-11 | 2.5 kB | 5.0 kB | ![]() 172.67.223.87 | |
ueuee.com | unknown | 2020-07-08 | 2025-09-22 | 2026-02-15 | 408 B | 167 kB | ![]() 188.114.96.1 | |
my.rtmark.net | 43911 | 2014-10-29 | 2015-02-04 | 2026-02-11 | 437 B | 838 B | ![]() 172.64.146.234 | |
acscdn.com 2 alert(s) on this Host | 18769 | 2020-05-05 | 2020-05-06 | 2026-02-12 | 411 B | 169 kB | ![]() 104.18.17.201 | |
tzegilo.com | 18163 | 2022-01-14 | 2022-01-14 | 2026-02-13 | 410 B | 19 kB | ![]() 172.67.193.52 | |
bvtpk.com 1 alert(s) on this Host | 37068 | 2019-03-16 | 2025-05-21 | 2026-02-13 | 408 B | 114 kB | ![]() 104.21.5.190 | |
axgbr.com | unknown | 2021-08-31 | 2025-11-21 | 2026-02-15 | 3.9 kB | 7.4 kB | ![]() 139.45.195.12 | |
st.chatango.com | 442176 | 2004-05-23 | 2012-06-04 | 2026-02-16 | 2.4 kB | 793 kB | ![]() 208.93.230.28 | |
i.imgur.com | 3309 | 2009-01-09 | 2012-05-21 | 2026-02-11 | 1.7 kB | 272 kB | ![]() 199.232.192.193 | |
fleraprt.com | 17838 | 2022-01-14 | 2022-01-14 | 2026-02-13 | 1.2 kB | 908 B | ![]() 139.45.195.252 | |
usrpubtrk.com 3 alert(s) on this Host | 6824 | 2025-06-16 | 2025-06-17 | 2026-02-12 | 484 B | 530 B | ![]() 172.67.186.11 | |
streamvault.top | unknown | 2025-03-16 | 2026-01-24 | 2026-02-16 | 410 B | 616 kB | ![]() 188.114.96.1 | |
ust.chatango.com | 468722 | 2004-05-23 | 2012-12-10 | 2026-02-15 | 3.7 kB | 14 kB | ![]() 208.93.230.26 | |
fonts.googleapis.com | 313 | 2005-01-25 | 2012-05-23 | 2026-02-15 | 463 B | 5.7 kB | ![]() 172.217.19.234 | |
strumyk.icu | unknown | 2026-01-14 | 2026-01-21 | 2026-02-16 | 480 B | 33 kB | ![]() 188.114.97.1 | |
s57.chatango.com | unknown | 2004-05-23 | 2025-03-30 | 2026-02-14 | 559 B | 129 B | ![]() 208.93.230.172 | |
bobapsoabauns.com | 16239 | 2025-01-23 | 2025-03-26 | 2026-02-13 | 913 B | 138 kB | ![]() 104.21.73.203 | |
fonts.gstatic.com | unknown | 2008-02-11 | 2014-04-02 | 2026-02-15 | 2.2 kB | 270 kB | ![]() 216.58.207.227 | |
b7510.com | unknown | 2021-03-21 | 2025-06-19 | 2026-02-13 | 593 B | 830 B | ![]() 139.45.197.115 | |
strumyk.help | unknown | 2026-02-09 | 2026-02-14 | 2026-02-14 | 2.6 kB | 110 kB | ![]() 104.21.64.110 | ![]() |
Cloudflare (CDN)
Cloudflare is a web-infrastructure and website-security company, providing content-delivery-network services, DDoS mitigation, Internet security, and distributed domain-name-server services.Google Cloud CDN (CDN)
Cloud CDN uses Google's global edge network to serve content closer to users.Google Cloud (IaaS)
Google Cloud is a suite of cloud computing services.Google Cloud Storage (Miscellaneous)
Google Cloud Storage allows world-wide storage and retrieval of any amount of data at any time.Nginx (Web servers, Reverse proxies)
Nginx is a web server that can also be used as a reverse proxy, load balancer, mail proxy and HTTP cache.Amazon CloudFront (CDN)
Amazon CloudFront is a fast content delivery network (CDN) service that securely delivers data, videos, applications, and APIs to customers globally with low latency, high transfer speeds.Amazon Web Services (PaaS)
Amazon Web Services (AWS) is a comprehensive cloud services platform offering compute power, database storage, content delivery and other functionality.Nginx:1.25.5 (Web servers, Reverse proxies)
Nginx is a web server that can also be used as a reverse proxy, load balancer, mail proxy and HTTP cache.Litespeed Cache (Caching, WordPress plugins)
LiteSpeed Cache is an all-in-one site acceleration plugin for WordPress.LiteSpeed Cache (Caching, WordPress plugins)
LiteSpeed Cache is an all-in-one site acceleration plugin for WordPress.LiteSpeed (Web servers)
LiteSpeed is a high-scalability web server.PHP:8.1.32 (Programming languages)
PHP is a general-purpose scripting language used for web development.Related reports
Network Intrusion Detection Systems
Suricata /w Emerging Threats Pro
| Timestamp | Severity | Source IP | Destination IP | Alert |
|---|---|---|---|---|
| medium | Client IP | ![]() 188.114.97.1 | ET INFO Suspicious Domain (*.icu) in TLS SNI |
Threat Detection Systems
| Detection System | Indicator | Verdict | Alert |
|---|---|---|---|
| DigiCert UltraDNS | acscdn.com | malicious | Sinkholed |
| Cloudflare DNS | acscdn.com | malicious | Sinkholed |
| Cloudflare DNS | adexchangeclear.com | malicious | Sinkholed |
| DigiCert UltraDNS | usrpubtrk.com | malicious | Sinkholed |
| DNS4EU | usrpubtrk.com | malicious | Sinkholed |
| Cloudflare DNS | usrpubtrk.com | malicious | Sinkholed |
| Cloudflare DNS | bvtpk.com | malicious | Sinkholed |
JavaScript (26)
No JavaScripts
HTTP Transactions (49)
| URL | IP | Response | Size |
|---|


