Report Overview
Visitedpublic
2026-03-04 16:33:43
Tags
Submit Tags
URL
sienatavern.com
Finishing URL
www.sienatavern.com/
IP / ASN

151.101.1.75
Title
Siena Tavern | Modern Italian Restaurant in River North, Chicago, IL
Detections
urlquery
0
Network Intrusion Detection
0
Threat Detection Systems
0
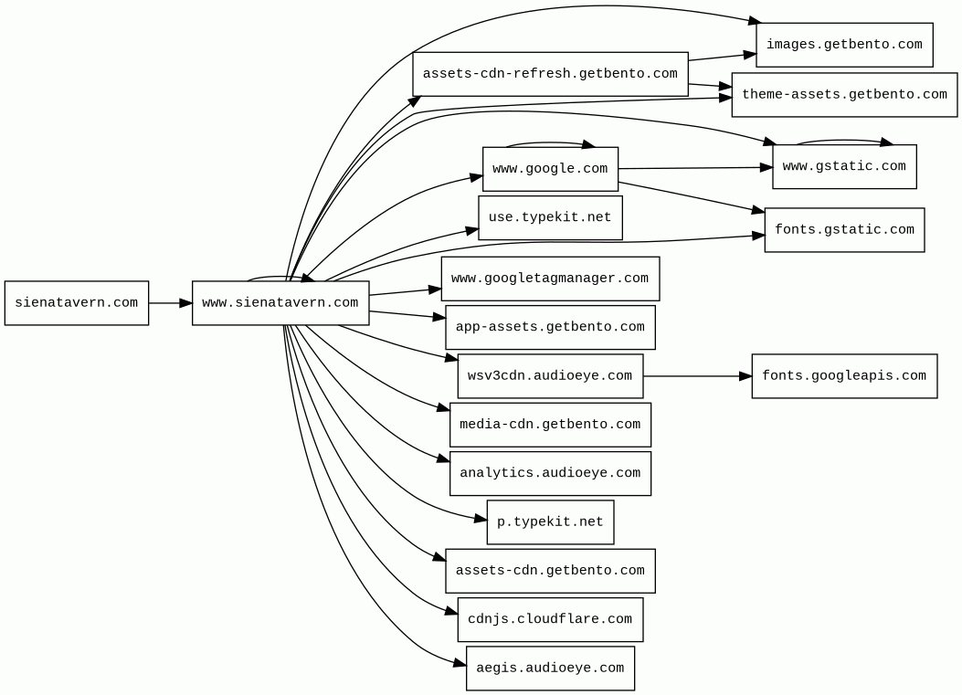
Host Summary
| Host | Rank | Registered | First Seen | Last Seen | Sent | Received | IP | Fingerprints |
|---|---|---|---|---|---|---|---|---|
www.google.com | 22 | 1997-09-15 | 2015-05-10 | 2026-03-01 | 3.8 kB | 98 kB | ![]() 142.251.152.119 | |
theme-assets.getbento.com | 271734 | 2012-05-13 | 2017-09-22 | 2026-02-28 | 3.1 kB | 1.7 MB | ![]() 151.101.193.91 | |
use.typekit.net | 4054 | 2010-08-02 | 2012-07-05 | 2026-03-02 | 5.3 kB | 360 kB | ![]() 23.36.77.81 | |
cdnjs.cloudflare.com | 1222 | 2009-02-17 | 2012-05-23 | 2026-03-01 | 1.6 kB | 365 kB | ![]() 104.17.25.14 | |
fonts.googleapis.com | 313 | 2005-01-25 | 2012-05-23 | 2026-03-01 | 483 B | 2.5 kB | ![]() 142.250.74.10 | |
www.googletagmanager.com | 283 | 2011-11-11 | 2012-10-04 | 2026-03-01 | 1.4 kB | 1.3 MB | ![]() 142.251.142.232 | |
www.gstatic.com | 146047 | 2008-02-11 | 2012-05-29 | 2026-03-01 | 2.4 kB | 2.7 MB | ![]() 172.217.20.163 | |
assets-cdn-refresh.getbento.com | 335643 | 2012-05-13 | 2019-02-23 | 2026-02-28 | 510 B | 217 kB | ![]() 151.101.193.91 | |
www.sienatavern.com | unknown | 2011-07-12 | 2025-07-30 | 2025-10-03 | 2.2 kB | 58 kB | ![]() 151.101.193.75 | |
p.typekit.net | 4638 | 2010-08-02 | 2012-05-23 | 2026-03-01 | 579 B | 373 B | ![]() 23.36.77.57 | |
analytics.audioeye.com | 78649 | 2002-04-11 | 2018-08-17 | 2026-02-25 | 1.5 kB | 450 B | ![]() 52.32.225.64 | |
assets-cdn.getbento.com | 345149 | 2012-05-13 | 2015-06-05 | 2026-03-02 | 457 B | 72 kB | ![]() 151.101.193.91 | |
aegis.audioeye.com | 423592 | 2002-04-11 | 2023-05-03 | 2026-03-01 | 460 B | 220 kB | ![]() 104.18.29.155 | |
images.getbento.com | 243194 | 2012-05-13 | 2015-10-06 | 2026-03-01 | 9.9 kB | 1.4 MB | ![]() 151.101.66.208 | |
fonts.gstatic.com | unknown | 2008-02-11 | 2014-04-02 | 2026-03-01 | 1.7 kB | 130 kB | ![]() 216.58.207.195 | |
media-cdn.getbento.com | 338867 | 2012-05-13 | 2015-01-29 | 2026-02-28 | 512 B | 16 kB | ![]() 151.101.193.91 | |
sienatavern.com | 4906219 | 2011-07-12 | 2026-03-04 | 2026-03-04 | 484 B | 55 kB | ![]() 151.101.1.75 | |
app-assets.getbento.com | 284419 | 2012-05-13 | 2019-08-20 | 2026-02-28 | 1.8 kB | 745 kB | ![]() 151.101.193.91 | |
wsv3cdn.audioeye.com | 30667 | 2002-04-11 | 2017-03-09 | 2026-02-25 | 6.3 kB | 1.7 MB | ![]() 104.18.28.155 |
Varnish (Caching)
Varnish is a reverse caching proxy.Amazon Web Services (PaaS)
Amazon Web Services (AWS) is a comprehensive cloud services platform offering compute power, database storage, content delivery and other functionality.Amazon S3 (CDN)
Amazon S3 or Amazon Simple Storage Service is a service offered by Amazon Web Services (AWS) that provides object storage through a web service interface.Nginx (Web servers, Reverse proxies)
Nginx is a web server that can also be used as a reverse proxy, load balancer, mail proxy and HTTP cache.Cloudflare (CDN)
Cloudflare is a web-infrastructure and website-security company, providing content-delivery-network services, DDoS mitigation, Internet security, and distributed domain-name-server services.Bentobox (CMS, Reservations & delivery)
Bentobox is a restaurant website platform that handles menus, reservations, gift cards and more.React (JavaScript frameworks)
React is an open-source JavaScript library for building user interfaces or UI components.reCAPTCHA (Security)
reCAPTCHA is a free service from Google that helps protect websites from spam and abuse.Google Analytics (Analytics)
Google Analytics is a free web analytics service that tracks and reports website traffic.AudioEye (Accessibility)
AudioEye is an accessibility overlay which claims to provide ADA and WCAG accessibility compliance.Bootstrap (UI frameworks)
Bootstrap is a free and open-source CSS framework directed at responsive, mobile-first front-end web development. It contains CSS and JavaScript-based design templates for typography, forms, buttons, navigation, and other interface components.Google Tag Manager (Tag managers)
Google Tag Manager is a tag management system (TMS) that allows you to quickly and easily update measurement codes and related code fragments collectively known as tags on your website or mobile app.Related reports
Threat Detection Systems
No alerts detected
JavaScript (39)
No JavaScripts
HTTP Transactions (81)
| URL | IP | Response | Size |
|---|

