Report Overview
Visitedpublic
2023-12-04 18:29:26
Tags
Submit Tags
URL
www.vintageelectricbikes.com/products/tracker-classic?utm_source=Klaviyo&utm_medium=campaign&utm_id=01HGHKR8EVHTGTTY667VFYEVBG&tw_source=klaviyo&em_source=klaviyo&_kx=hky4Uxh7FYl73SD4SSF6bS-ipNlpKgWPMWaHDJSk43ZF9AAUsXcOoxR0TElKqVhB.PVp2wz
Finishing URL
www.vintageelectricbikes.com/products/tracker-classic?utm_source=Klaviyo&utm_medium=campaign&utm_id=01HGHKR8EVHTGTTY667VFYEVBG&tw_source=klaviyo&em_source=klaviyo&_kx=hky4Uxh7FYl73SD4SSF6bS-ipNlpKgWPMWaHDJSk43ZF9AAUsXcOoxR0TElKqVhB.PVp2wz
IP / ASN

23.227.38.74
Title
Tracker Full Throttle Electric Bike | Vintage Electric
Detections
urlquery
0
Network Intrusion Detection
0
Threat Detection Systems
0
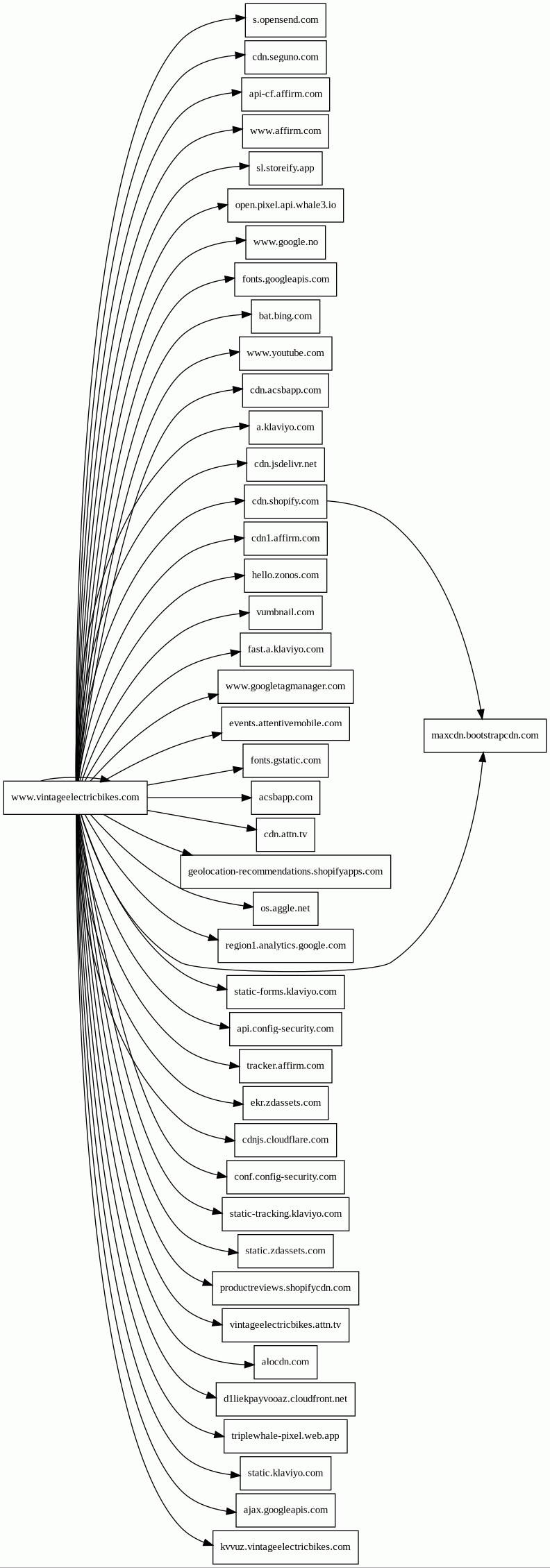
Host Summary
| Host | Rank | Registered | First Seen | Last Seen | Sent | Received | IP | Fingerprints |
|---|---|---|---|---|---|---|---|---|
api-cf.affirm.com | 6759 | 1999-12-02 | 2017-05-27 23:01:20 | 2023-12-03 07:00:23 | 485 B | 46 kB | ![]() 54.230.111.2 | |
acsbapp.com | 5220 | 2020-08-08 | 2020-08-14 07:49:08 | 2023-12-04 07:51:35 | 436 B | 299 kB | ![]() 104.22.1.204 | |
vumbnail.com | unknown | 2020-06-18 | 2020-06-18 20:16:57 | 2023-12-02 22:36:04 | 460 B | 76 kB | ![]() 104.26.8.192 | |
static.zdassets.com | 2154 | 2013-01-28 | 2018-06-24 00:11:55 | 2023-12-03 18:28:07 | 3.1 kB | 274 kB | ![]() 104.18.72.113 | |
fast.a.klaviyo.com | 5349 | 2012-03-29 | 2018-04-18 15:36:30 | 2023-12-04 05:12:12 | 518 B | 1.4 kB | ![]() 151.101.130.133 | |
cdn.seguno.com | 123900 | 2017-02-07 | 2018-02-19 14:47:07 | 2023-12-02 13:44:08 | 1.0 kB | 70 kB | ![]() 151.101.129.91 | |
www.googletagmanager.com | 75 | 2011-11-11 | 2013-05-22 04:07:37 | 2023-12-04 07:58:24 | 925 B | 333 kB | ![]() 142.250.74.40 | |
maxcdn.bootstrapcdn.com | 724 | 2012-05-25 | 2014-06-18 02:37:31 | 2023-12-04 06:43:52 | 1.5 kB | 142 kB | ![]() 104.18.10.207 | |
sl.storeify.app | 256569 | 2021-05-15 | 2021-05-25 05:18:36 | 2023-11-15 16:04:30 | 474 B | 867 B | ![]() 104.26.12.21 | |
alocdn.com | 6262 | 2012-09-13 | 2012-12-11 07:20:02 | 2023-12-04 12:31:25 | 1.1 kB | 1.1 kB | ![]() 52.32.175.23 | |
s.opensend.com | unknown | 2011-10-06 | 2022-06-12 23:57:06 | 2023-12-04 14:22:40 | 425 B | 10 kB | ![]() 52.85.242.61 | |
fonts.gstatic.com | unknown | 2008-02-11 | 2014-09-09 02:40:21 | 2023-12-04 06:26:24 | 1.1 kB | 65 kB | ![]() 142.250.74.67 | |
kvvuz.vintageelectricbikes.com | unknown | 2012-12-14 | 2023-07-02 00:55:14 | 2023-11-06 21:02:35 | 1.0 kB | 0 B | ![]() 0.0.0.0 | |
triplewhale-pixel.web.app | 66374 | 2019-01-08 | 2021-12-14 08:33:09 | 2023-12-04 08:31:33 | 480 B | 43 kB | ![]() 199.36.158.100 | |
www.youtube.com | 90 | 2005-02-15 | 2013-04-13 09:43:20 | 2023-12-04 05:11:06 | 911 B | 72 kB | ![]() 142.250.74.46 | |
api.config-security.com | unknown | 2022-11-13 | 2023-02-27 07:58:44 | 2023-12-03 17:06:41 | 1.1 kB | 1.1 kB | ![]() 34.149.60.135 | |
tracker.affirm.com | 7571 | 1999-12-02 | 2017-03-03 23:05:00 | 2023-12-04 05:25:51 | 2.2 kB | 1.8 kB | ![]() 54.230.111.60 | |
d1liekpayvooaz.cloudfront.net | unknown | 2008-04-25 | 2016-02-23 14:55:40 | 2023-12-03 10:30:53 | 495 B | 869 B | ![]() 54.230.241.97 | |
geolocation-recommendations.shopifyapps.com | unknown | 2008-06-12 | 2022-05-12 17:27:32 | 2023-12-04 05:11:03 | 498 B | 40 kB | ![]() 185.146.173.20 | |
www.affirm.com | 6459 | 1999-12-02 | 2017-12-12 07:49:43 | 2023-12-04 04:26:15 | 737 B | 8.6 kB | ![]() 65.9.55.81 | |
www.google.no | 25607 | 2001-02-26 | 2016-04-05 21:50:59 | 2023-12-04 08:26:47 | 607 B | 580 B | ![]() 142.250.74.163 | |
conf.config-security.com | unknown | 2022-11-13 | 2022-12-30 02:05:31 | 2023-12-03 12:04:48 | 471 B | 1.1 kB | ![]() 172.67.72.191 | |
static-forms.klaviyo.com | 5328 | 2012-03-29 | 2021-05-06 21:28:52 | 2023-12-03 19:08:42 | 496 B | 2.0 kB | ![]() 151.101.2.133 | |
bat.bing.com | 387 | 1996-01-29 | 2014-04-08 11:23:16 | 2023-12-04 05:12:40 | 1.9 kB | 15 kB | ![]() 204.79.197.200 | |
a.klaviyo.com | 4808 | 2012-03-29 | 2013-06-03 12:57:12 | 2023-12-04 05:17:17 | 1.2 kB | 17 kB | ![]() 104.18.3.187 | |
open.pixel.api.whale3.io | unknown | 2022-09-29 | 2023-04-18 20:49:20 | 2023-12-04 05:25:01 | 1.1 kB | 769 B | ![]() 34.107.236.171 | |
cdnjs.cloudflare.com | 235 | 2009-02-17 | 2015-04-17 22:46:33 | 2023-12-04 05:09:04 | 937 B | 73 kB | ![]() 104.17.25.14 | |
cdn.shopify.com | 2327 | 2005-03-11 | 2012-06-22 20:37:14 | 2023-12-04 05:11:01 | 12 kB | 2.5 MB | ![]() 23.227.60.200 | |
ekr.zdassets.com | 2396 | 2013-01-28 | 2018-06-14 01:52:57 | 2023-12-04 07:23:04 | 502 B | 2.0 kB | ![]() 104.18.72.113 | |
vintageelectricbikes.attn.tv | unknown | unknown | No data | No data | 1.4 kB | 762 B | ![]() 172.64.144.121 | |
ajax.googleapis.com | 12905 | 2005-01-25 | 2013-08-16 11:51:31 | 2023-12-04 08:14:01 | 925 B | 67 kB | ![]() 142.250.74.170 | |
fonts.googleapis.com | 8877 | 2005-01-25 | 2013-06-10 22:14:26 | 2023-12-04 06:42:16 | 1.3 kB | 139 kB | ![]() 142.250.74.106 | |
cdn.attn.tv | 4920 | unknown | 2018-06-13 12:37:11 | 2023-10-12 16:05:10 | 1.4 kB | 49 kB | ![]() 143.204.55.4 | |
www.vintageelectricbikes.com | unknown | 2012-12-14 | 2014-10-17 14:18:43 | 2023-11-06 19:46:48 | 191 kB | 1.8 MB | ![]() 23.227.38.74 | |
static-tracking.klaviyo.com | 4414 | 2012-03-29 | 2021-12-02 16:31:51 | 2023-12-04 05:12:11 | 1.0 kB | 14 kB | ![]() 151.101.2.133 | |
hello.zonos.com | 25492 | 2005-04-06 | 2018-04-09 08:49:09 | 2023-11-29 15:59:30 | 3.0 kB | 146 kB | ![]() 54.230.111.87 | |
region1.analytics.google.com | unknown | 1997-09-15 | 2022-03-17 12:26:33 | 2023-12-04 05:09:08 | 1.1 kB | 461 B | ![]() 216.239.32.36 | |
os.aggle.net | unknown | 2018-02-20 | 2022-09-06 18:56:05 | 2023-12-02 02:13:51 | 7.1 kB | 5.0 kB | ![]() 44.238.67.161 | |
events.attentivemobile.com | 4579 | 2017-04-05 | 2017-09-14 08:58:51 | 2023-12-04 18:13:35 | 2.4 kB | 548 B | ![]() 172.64.148.35 | |
cdn.jsdelivr.net | 439 | 2012-05-16 | 2012-09-30 02:15:09 | 2023-12-04 05:09:20 | 929 B | 14 kB | ![]() 151.101.1.229 | |
static.klaviyo.com | 4056 | 2012-03-29 | 2018-04-18 11:49:37 | 2023-12-04 05:12:11 | 3.5 kB | 96 kB | ![]() 151.101.66.133 | |
cdn1.affirm.com | 6633 | 1999-12-02 | 2016-01-14 20:37:52 | 2023-12-02 02:13:00 | 430 B | 125 kB | ![]() 151.101.194.133 | |
cdn.acsbapp.com | 5589 | 2020-08-08 | 2020-08-16 08:12:24 | 2023-12-03 16:35:15 | 500 B | 8.4 kB | ![]() 172.67.11.155 | |
productreviews.shopifycdn.com | 9519 | 2013-09-15 | 2014-11-24 13:01:19 | 2023-12-03 18:35:31 | 2.1 kB | 54 kB | ![]() 185.146.173.20 |
Related reports
Threat Detection Systems
Public InfoSec YARA rules
No alerts detected
OpenPhish
No alerts detected
PhishTank
No alerts detected
mnemonic secure dns
No alerts detected
Quad9 DNS
No alerts detected
ThreatFox
No alerts detected
JavaScript (99)
No JavaScripts
HTTP Transactions (205)
| URL | IP | Response | Size |
|---|


