Report Overview
Visitedpublic
2026-02-08 21:45:02
Tags
Submit Tags
URL
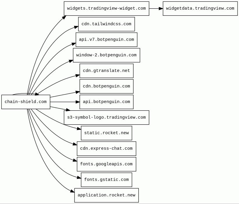
chain-shield.com
Finishing URL
chain-shield.com/home
IP / ASN

37.157.255.217
Title
Chain Shield | Expert Financial Recovery Solicitors
Detections
urlquery
0
Network Intrusion Detection
0
Threat Detection Systems
0
Host Summary
| Host | Rank | Registered | First Seen | Last Seen | Sent | Received | IP | Fingerprints |
|---|---|---|---|---|---|---|---|---|
fonts.googleapis.com | 313 | 2005-01-25 | 2012-05-23 | 2026-02-01 | 3.8 kB | 42 kB | ![]() 142.251.38.106 | |
static.rocket.new | unknown | 2025-04-02 | 2025-08-17 | 2026-02-08 | 1.0 kB | 283 kB | ![]() 54.240.174.111 | |
cdn.gtranslate.net | 101861 | 2011-05-26 | 2022-11-07 | 2026-02-05 | 878 B | 25 kB | ![]() 172.67.68.204 | |
api.botpenguin.com | 3577848 | 2019-01-08 | 2019-07-29 | 2026-02-07 | 533 B | 695 B | ![]() 13.51.25.151 | |
application.rocket.new | unknown | 2025-04-02 | 2025-08-28 | 2026-02-08 | 545 B | 230 B | ![]() 43.204.240.106 | |
widgets.tradingview-widget.com | unknown | 2020-06-05 | 2025-12-20 | 2026-02-02 | 25 kB | 414 kB | ![]() 54.240.174.15 | |
cdn.tailwindcss.com | 117330 | 2017-07-20 | 2018-07-09 | 2026-02-02 | 1.7 kB | 1.6 MB | ![]() 172.67.68.11 | |
cdn.botpenguin.com | 1868892 | 2019-01-08 | 2019-11-05 | 2026-02-07 | 3.7 kB | 245 kB | ![]() 3.167.2.26 | |
s3-symbol-logo.tradingview.com | 110931 | 2010-03-20 | 2020-11-23 | 2026-02-05 | 3.7 kB | 16 kB | ![]() 194.242.11.186 | |
api.v7.botpenguin.com | 1705523 | 2019-01-08 | 2021-02-28 | 2026-02-07 | 3.9 kB | 66 kB | ![]() 51.21.35.246 | |
chain-shield.com | unknown | 2025-12-24 | 2026-02-08 | 2026-02-08 | 3.7 kB | 149 kB | ![]() 37.157.255.217 | ![]() |
widgetdata.tradingview.com | 179381 | 2010-03-20 | 2015-02-20 | 2026-02-06 | 599 B | 224 B | ![]() 92.223.127.153 | |
fonts.gstatic.com | unknown | 2008-02-11 | 2014-04-02 | 2026-02-01 | 2.2 kB | 124 kB | ![]() 142.250.178.35 | |
window-2.botpenguin.com | 2179139 | 2019-01-08 | 2024-07-27 | 2026-02-02 | 3.6 kB | 2.0 MB | ![]() 188.114.96.1 | |
cdn.express-chat.com | 2972231 | 2023-12-19 | 2024-10-07 | 2026-01-31 | 1.8 kB | 3.4 kB | ![]() 3.167.2.26 |
Amazon Web Services (PaaS)
Amazon Web Services (AWS) is a comprehensive cloud services platform offering compute power, database storage, content delivery and other functionality.Amazon S3 (CDN)
Amazon S3 or Amazon Simple Storage Service is a service offered by Amazon Web Services (AWS) that provides object storage through a web service interface.Amazon CloudFront (CDN)
Amazon CloudFront is a fast content delivery network (CDN) service that securely delivers data, videos, applications, and APIs to customers globally with low latency, high transfer speeds.Cloudflare (CDN)
Cloudflare is a web-infrastructure and website-security company, providing content-delivery-network services, DDoS mitigation, Internet security, and distributed domain-name-server services.Express (Web frameworks, Web servers)
Express is a web application framework for Node.js, released as free and open-source software under the MIT License. It is designed for building web applications and APIs.Node.js (Programming languages)
Node.js is an open-source, cross-platform, JavaScript runtime environment that executes JavaScript code outside a web browser.Nginx (Web servers, Reverse proxies)
Nginx is a web server that can also be used as a reverse proxy, load balancer, mail proxy and HTTP cache.Vercel (PaaS)
Vercel is a cloud platform for static frontends and serverless functions.Bunny (CDN)
LiteSpeed Cache (Caching, WordPress plugins)
LiteSpeed Cache is an all-in-one site acceleration plugin for WordPress.LiteSpeed (Web servers)
LiteSpeed is a high-scalability web server.Litespeed Cache (Caching, WordPress plugins)
LiteSpeed Cache is an all-in-one site acceleration plugin for WordPress.BotPenguin (Live chat)
BotPenguin is an AI chatbot creator for websites, WhatsApp, Facebook, and Telegram.PHP (Programming languages)
PHP is a general-purpose scripting language used for web development.Related reports
Threat Detection Systems
No alerts detected
JavaScript (56)
| HASH | FROM | Size | First Seen | Last Seen | |
|---|---|---|---|---|---|
| 996012a11b3079a735cc5c75a6aac4a3 | DocumentWrite | 1.1 kB | 2026-02-08 | 2026-02-08 | |
Introduced by DocumentWrite First Seen 2026-02-08 Last Seen 2026-02-08 Times Seen 1 Size 1.1 kB (1092 bytes) MD5 996012a11b3079a735cc5c75a6aac4a3 SHA1 8d7b335cf9425f08c41649f88e43367560046ada Loading... | |||||
HTTP Transactions (115)
| URL | IP | Response | Size |
|---|






