Report Overview
Visitedpublic
2026-03-25 18:53:03
Tags
Submit Tags
URL
shop.legallimitbaitbox.com/products/wtf-trucker-caps?se_activity_id=158533779618&syclid=d722sbk8e2vs73djf640&utm_campaign=Did+something+catch+your+eye?_158533779618&utm_medium=email&utm_source=shopify_email
Finishing URL
shop.legallimitbaitbox.com/products/wtf-trucker-caps?se_activity_id=158533779618&syclid=d722sbk8e2vs73djf640&utm_campaign=Did+something+catch+your+eye%3F_158533779618&utm_medium=email&utm_source=shopify_email
IP / ASN

23.227.38.74
Title
WTF Trucker Caps – Legal Limit Bait Box
Detections
urlquery
0
Network Intrusion Detection
0
Threat Detection Systems
0
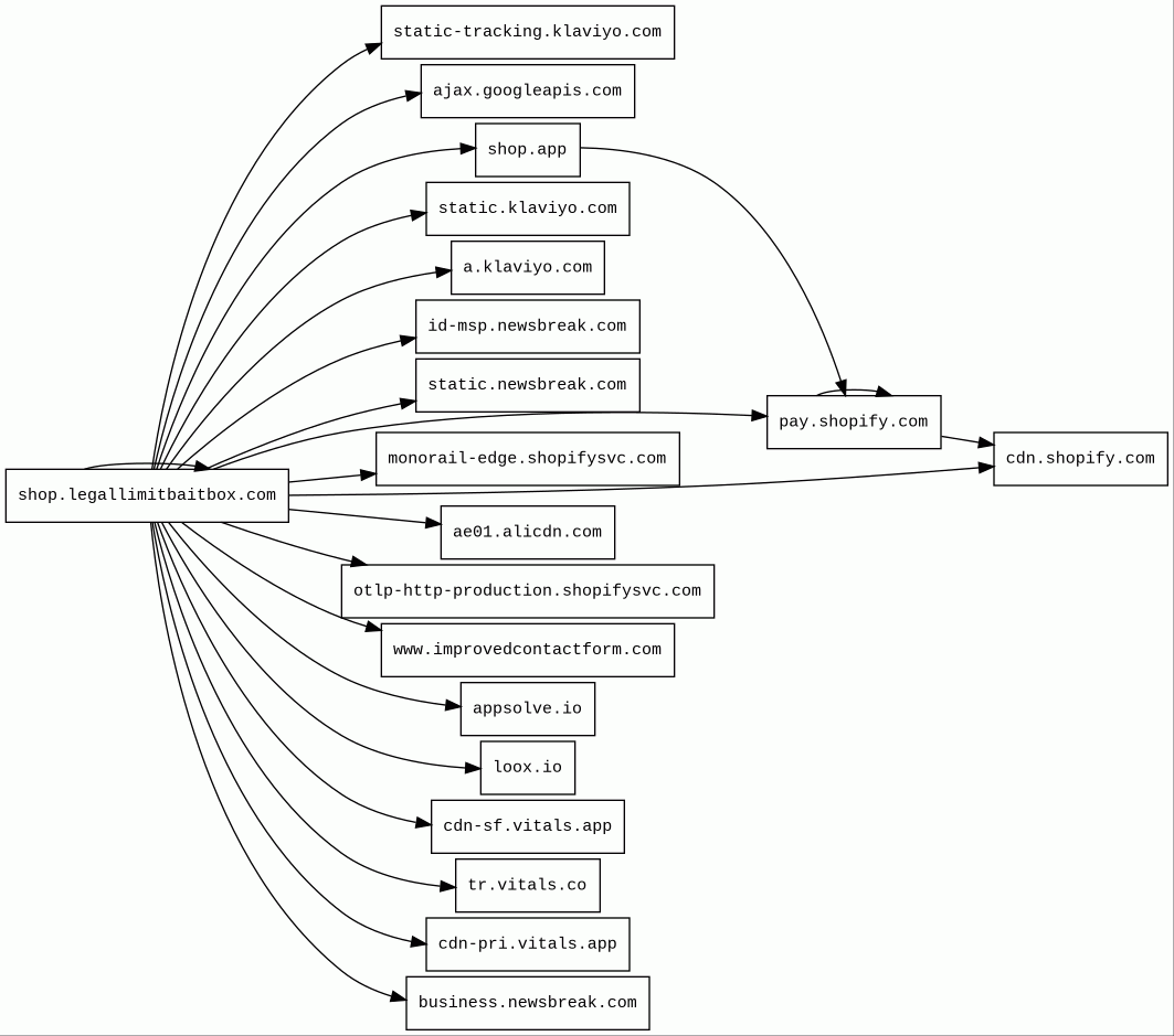
Host Summary
| Host | Rank | Registered | First Seen | Last Seen | Sent | Received | IP | Fingerprints |
|---|---|---|---|---|---|---|---|---|
www.improvedcontactform.com | 577879 | 2015-09-05 | 2017-08-08 | 2026-03-21 | 2.8 kB | 53 kB | ![]() 172.67.198.110 | |
id-msp.newsbreak.com | 109066 | 1997-09-03 | 2025-05-15 | 2026-03-19 | 582 B | 403 B | ![]() 54.200.185.167 | |
static-tracking.klaviyo.com | 20795 | 2012-03-29 | 2021-12-02 | 2026-03-23 | 2.5 kB | 60 kB | ![]() 151.101.66.133 | |
pay.shopify.com | 52485 | 2005-03-11 | 2017-06-29 | 2026-03-19 | 2.9 kB | 130 kB | ![]() 185.146.173.20 | ![]() |
ae01.alicdn.com | 31289 | 2008-06-25 | 2015-11-26 | 2026-03-19 | 954 B | 94 kB | ![]() 52.84.50.63 | ![]() |
a.klaviyo.com | 20004 | 2012-03-29 | 2013-06-03 | 2026-03-23 | 472 B | 1.0 kB | ![]() 172.64.147.119 | ![]() |
cdn-sf.vitals.app | 246003 | 2018-05-08 | 2023-11-10 | 2026-03-25 | 12 kB | 1.0 MB | ![]() 172.67.68.29 | |
monorail-edge.shopifysvc.com | 11124 | 2017-09-29 | 2019-08-29 | 2026-03-23 | 6.1 kB | 10 kB | ![]() 34.120.110.54 | |
cdn-pri.vitals.app | 954606 | 2018-05-08 | 2024-01-22 | 2026-03-21 | 973 B | 118 kB | ![]() 104.26.11.5 | |
static.klaviyo.com | 17868 | 2012-03-29 | 2018-04-18 | 2026-03-23 | 4.0 kB | 145 kB | ![]() 151.101.130.133 | |
appsolve.io | 49365 | 2017-09-26 | 2018-01-13 | 2026-03-18 | 2.0 kB | 77 kB | ![]() 104.26.8.213 | |
tr.vitals.co | 284041 | 2013-12-07 | 2021-03-10 | 2026-03-21 | 948 B | 1.1 kB | ![]() 104.26.13.178 | |
ajax.googleapis.com | 3691 | 2005-01-25 | 2012-05-22 | 2026-03-22 | 456 B | 98 kB | ![]() 216.58.201.170 | |
otlp-http-production.shopifysvc.com | 28477 | 2017-09-29 | 2022-09-22 | 2026-03-25 | 2.1 kB | 1.5 kB | ![]() 34.160.147.240 | |
business.newsbreak.com | 77175 | 1997-09-03 | 2021-10-06 | 2026-03-23 | 1.7 kB | 453 B | ![]() 52.35.224.50 | |
loox.io | 12204 | 2015-05-05 | 2015-08-30 | 2026-03-18 | 485 B | 837 B | ![]() 104.26.7.186 | |
static.newsbreak.com | 99348 | 1997-09-03 | 2019-09-26 | 2026-03-23 | 464 B | 24 kB | ![]() 54.240.174.21 | |
shop.legallimitbaitbox.com | unknown | unknown | 2025-08-11 | 2025-08-11 | 115 kB | 2.9 MB | ![]() 23.227.38.74 | |
cdn.shopify.com | 3587 | 2005-03-11 | 2012-06-22 | 2026-03-23 | 20 kB | 473 kB | ![]() 23.227.39.200 | |
shop.app | 3567 | 2018-05-01 | 2020-04-15 | 2026-03-23 | 2.5 kB | 125 kB | ![]() 185.146.173.20 |
Cloudflare (CDN)
Cloudflare is a web-infrastructure and website-security company, providing content-delivery-network services, DDoS mitigation, Internet security, and distributed domain-name-server services.PHP:7.4.1 (Programming languages)
PHP is a general-purpose scripting language used for web development.Amazon Web Services (PaaS)
Amazon Web Services (AWS) is a comprehensive cloud services platform offering compute power, database storage, content delivery and other functionality.Amazon S3 (CDN)
Amazon S3 or Amazon Simple Storage Service is a service offered by Amazon Web Services (AWS) that provides object storage through a web service interface.Varnish (Caching)
Varnish is a reverse caching proxy.Ruby on Rails (Web frameworks)
Ruby on Rails is a server-side web application framework written in Ruby under the MIT License.Shopify (Ecommerce, CMS)
Shopify is a subscription-based software that allows anyone to set up an online store and sell their products. Shopify store owners can also sell in physical locations using Shopify POS, a point-of-sale app and accompanying hardware.PayPal (Payment processors)
PayPal is an online payments system that supports online money transfers and serves as an electronic alternative to traditional paper methods like checks and money orders.Ruby (Programming languages)
Ruby is an open-source object-oriented programming language.hCaptcha (Security)
hCaptcha is an anti-bot solution that protects user privacy and rewards websites.Amazon CloudFront (CDN)
Amazon CloudFront is a fast content delivery network (CDN) service that securely delivers data, videos, applications, and APIs to customers globally with low latency, high transfer speeds.Tengine (Web servers)
Tengine is a web server which is based on the Nginx HTTP server.Envoy (Reverse proxies)
Envoy is an open-source edge and service proxy, designed for cloud-native applications.Google Cloud (IaaS)
Google Cloud is a suite of cloud computing services.Google Cloud CDN (CDN)
Cloud CDN uses Google's global edge network to serve content closer to users.Nginx (Web servers, Reverse proxies)
Nginx is a web server that can also be used as a reverse proxy, load balancer, mail proxy and HTTP cache.Express (Web frameworks, Web servers)
Express is a web application framework for Node.js, released as free and open-source software under the MIT License. It is designed for building web applications and APIs.Node.js (Programming languages)
Node.js is an open-source, cross-platform, JavaScript runtime environment that executes JavaScript code outside a web browser.Loox (Reviews)
Loox is a reviews app for Shopify that helps you gather reviews and user-generated photos from your customers.Klaviyo (Marketing automation)
Klaviyo is an email and SMS marketing platform for online businesses.Related reports
Threat Detection Systems
No alerts detected
JavaScript (145)
No JavaScripts
HTTP Transactions (216)
| URL | IP | Response | Size |
|---|





