Report Overview
Visitedpublic
2026-03-11 02:07:52
Tags
Submit Tags
URL
bitglobalassetltd.com/
Finishing URL
bitglobalassetltd.com/
IP / ASN

192.142.54.88
Title
www.bitglobalassetltd.com
Detections
urlquery
0
Network Intrusion Detection
0
Threat Detection Systems
0
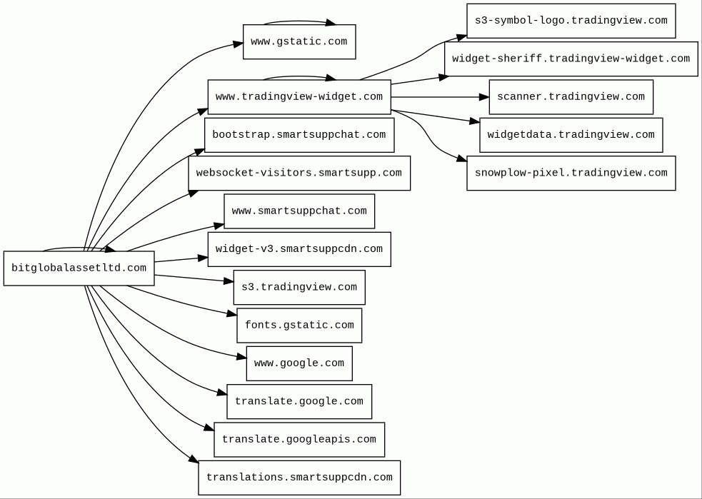
Host Summary
| Host | Rank | Registered | First Seen | Last Seen | Sent | Received | IP | Fingerprints |
|---|---|---|---|---|---|---|---|---|
translations.smartsuppcdn.com | 560346 | 2018-11-20 | 2022-11-04 | 2026-03-05 | 502 B | 7.7 kB | ![]() 185.76.9.27 | ![]() |
www.google.com | 22 | 1997-09-15 | 2015-05-10 | 2026-03-08 | 449 B | 739 B | ![]() 142.251.155.119 | |
bitglobalassetltd.com | unknown | unknown | No data | No data | 25 kB | 3.3 MB | ![]() 192.142.54.88 | |
www.tradingview-widget.com | 196495 | 2020-06-05 | 2021-04-08 | 2026-03-05 | 41 kB | 3.0 MB | ![]() 194.242.11.186 | ![]() |
widget-sheriff.tradingview-widget.com | 206730 | 2020-06-05 | 2024-02-01 | 2026-03-06 | 1.1 kB | 1.2 kB | ![]() 52.84.50.104 | |
widgetdata.tradingview.com | 179381 | 2010-03-20 | 2015-02-20 | 2026-03-06 | 697 B | 224 B | ![]() 93.123.102.225 | |
widget-v3.smartsuppcdn.com | 532262 | 2018-11-20 | 2022-10-03 | 2026-03-05 | 1.4 kB | 324 kB | ![]() 185.76.9.27 | ![]() |
snowplow-pixel.tradingview.com | 110021 | 2010-03-20 | 2020-02-21 | 2026-03-10 | 1.0 kB | 1.0 kB | ![]() 16.147.144.9 | ![]() |
bootstrap.smartsuppchat.com | 425291 | 2014-02-02 | 2018-01-29 | 2026-03-04 | 535 B | 1.6 kB | ![]() 3.67.122.104 | |
fonts.gstatic.com | unknown | 2008-02-11 | 2014-04-02 | 2026-03-08 | 472 B | 7.1 kB | ![]() 142.250.178.35 | |
translate.googleapis.com | 6317 | 2005-01-25 | 2012-05-31 | 2026-03-09 | 3.1 kB | 420 kB | ![]() 192.178.202.95 | |
scanner.tradingview.com | 111106 | 2010-03-20 | 2016-08-02 | 2026-03-10 | 1.3 kB | 244 kB | ![]() 3.164.230.17 | |
websocket-visitors.smartsupp.com | 411464 | 2012-08-25 | 2021-07-12 | 2026-03-05 | 610 B | 224 B | ![]() 18.196.147.96 | |
www.smartsuppchat.com | 491650 | 2014-02-02 | 2017-01-30 | 2026-03-04 | 426 B | 19 kB | ![]() 185.76.9.27 | ![]() |
www.gstatic.com | 146047 | 2008-02-11 | 2012-05-29 | 2026-03-08 | 3.2 kB | 70 kB | ![]() 142.250.178.67 | |
s3-symbol-logo.tradingview.com | 110931 | 2010-03-20 | 2020-11-23 | 2026-03-06 | 80 kB | 419 kB | ![]() 194.242.11.186 | |
s3.tradingview.com | 165395 | 2010-03-20 | 2018-06-24 | 2026-03-05 | 919 B | 29 kB | ![]() 194.242.11.186 | |
translate.google.com | 609 | 1997-09-15 | 2012-05-30 | 2026-03-09 | 954 B | 83 kB | ![]() 142.250.178.78 |
CDN77 (CDN)
CDN77 is a content delivery network (CDN).PHP:5.6.40 (Programming languages)
PHP is a general-purpose scripting language used for web development.LiteSpeed (Web servers)
LiteSpeed is a high-scalability web server.jQuery (JavaScript libraries)
jQuery is a JavaScript library which is a free, open-source software designed to simplify HTML DOM tree traversal and manipulation, as well as event handling, CSS animation, and Ajax.Bunny (CDN)
PayPal (Payment processors)
PayPal is an online payments system that supports online money transfers and serves as an electronic alternative to traditional paper methods like checks and money orders.dc.js (JavaScript graphics, JavaScript libraries)
A multi-dimensional charting library built to work natively with crossfilter and rendered using d3.jsAmazon CloudFront (CDN)
Amazon CloudFront is a fast content delivery network (CDN) service that securely delivers data, videos, applications, and APIs to customers globally with low latency, high transfer speeds.Amazon Web Services (PaaS)
Amazon Web Services (AWS) is a comprehensive cloud services platform offering compute power, database storage, content delivery and other functionality.Akka HTTP:10.2.9 (Web frameworks, Web servers)
Snowplow Analytics (Analytics, IaaS)
Snowplow is an open-source behavioral data management platform for businesses.Related reports
Threat Detection Systems
No alerts detected
JavaScript (71)
| HASH | FROM | Size | First Seen | Last Seen | |
|---|---|---|---|---|---|
| 23723b094bdc424199dd24b0420feb00 | DocumentWrite | 3.0 kB | 2026-02-17 | 2026-03-16 | |
Introduced by DocumentWrite First Seen 2026-02-17 Last Seen 2026-03-16 Times Seen 1198 Size 3.0 kB (3011 bytes) MD5 23723b094bdc424199dd24b0420feb00 SHA1 2e9fd96b082f9fee856afacb67c08d992304b5c6 Loading... | |||||
| 9af88871328eade0863692c73ac2683d | DocumentWrite | 470 B | 2026-02-18 | 2026-03-16 | |
Introduced by DocumentWrite First Seen 2026-02-18 Last Seen 2026-03-16 Times Seen 316 Size 470 B (470 bytes) MD5 9af88871328eade0863692c73ac2683d SHA1 20e7bd6f035ad0812de0fb171176f106eea250fe Loading... | |||||
| ad5701dbb30261e2e81df7a8a1934e8c | DocumentWrite | 470 B | 2026-02-18 | 2026-03-16 | |
Introduced by DocumentWrite First Seen 2026-02-18 Last Seen 2026-03-16 Times Seen 395 Size 470 B (470 bytes) MD5 ad5701dbb30261e2e81df7a8a1934e8c SHA1 69ea43727e55fb2b8b528af6b005036834259bd2 Loading... | |||||
HTTP Transactions (311)
| URL | IP | Response | Size |
|---|







