Report Overview
Visitedpublic
2025-10-19 20:25:38
Tags
Submit Tags
URL
cuty.io/vaUlyUj9V
Finishing URL
cuttlinks.com/vaUlyUj9V
IP / ASN

172.66.156.150
Title
Shorten Links And Earn Money | cuty.io
Detections
urlquery
0
Network Intrusion Detection
0
Threat Detection Systems
2
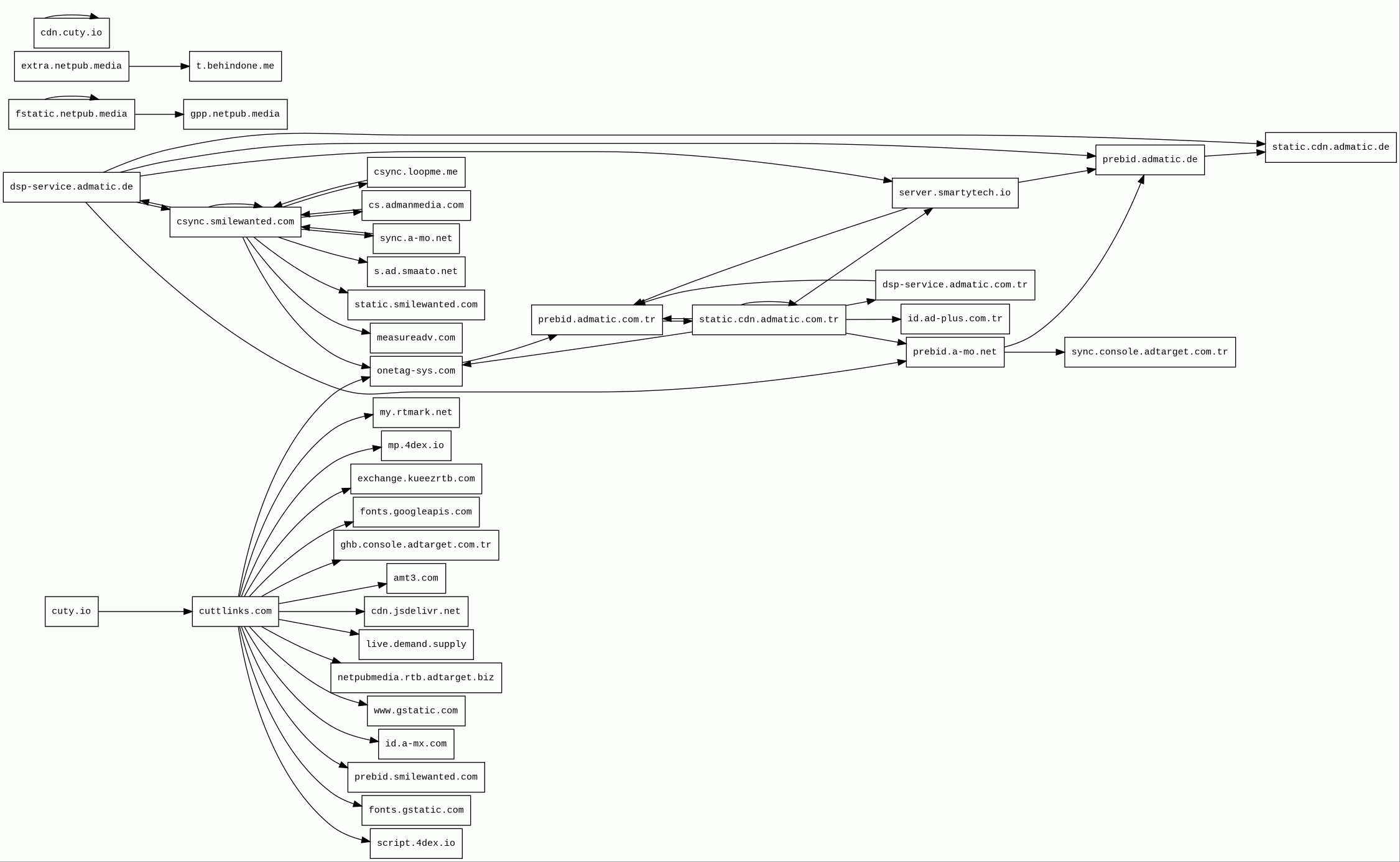
Host Summary
| Host | Rank | Registered | First Seen | Last Seen | Sent | Received | IP | Fingerprints |
|---|---|---|---|---|---|---|---|---|
onetag-sys.com | 1047 | 2015-04-05 | 2015-04-08 | 2025-10-13 | 5.0 kB | 5.4 kB | ![]() 51.89.9.252 | |
prebid.smilewanted.com | 27103 | 2015-10-05 | 2019-07-25 | 2025-10-13 | 3.2 kB | 3.7 kB | ![]() 172.66.154.88 | |
id.ad-plus.com.tr | 445622 | 2021-04-12 | 2022-02-10 | 2025-10-18 | 456 B | 1.2 kB | ![]() 176.235.30.103 | |
id.a-mx.com | 9067 | 2021-07-01 | 2021-07-16 | 2025-10-13 | 616 B | 268 B | ![]() 79.127.216.47 | |
cuty.io | 120876 | 2021-10-19 | 2022-02-14 | 2025-10-19 | 485 B | 51 kB | ![]() 104.20.43.162 | |
server.smartytech.io | 39161 | 2022-10-06 | 2023-01-17 | 2025-10-13 | 1.3 kB | 3.4 kB | ![]() 57.128.232.145 | |
fstatic.netpub.media | 573390 | 2021-06-11 | 2022-01-24 | 2025-10-15 | 2.6 kB | 898 kB | ![]() 104.20.41.198 | |
ghb.console.adtarget.com.tr | 375855 | 2019-09-30 | 2020-05-22 | 2025-10-16 | 3.3 kB | 7.9 kB | ![]() 94.130.218.231 | |
gpp.netpub.media | 645272 | 2021-06-11 | 2024-12-11 | 2025-10-15 | 819 B | 1.7 kB | ![]() 104.20.41.198 | |
script.4dex.io | 28714 | 2018-04-02 | 2018-07-23 | 2025-10-13 | 794 B | 64 kB | ![]() 104.26.9.169 | |
static.kueezrtb.com | 54734 | 2022-08-29 | 2023-03-30 | 2025-10-16 | 787 B | 233 kB | ![]() 172.66.162.81 | |
static.cdn.admatic.de | 23659 | unknown | 2025-02-14 | 2025-10-13 | 2.0 kB | 7.4 kB | ![]() 104.26.14.135 | |
gtrack.kueezrtb.com | 44745 | 2022-08-29 | 2023-07-03 | 2025-10-14 | 1.2 kB | 391 B | ![]() 172.66.162.81 | |
dsp-service.admatic.de | 17961 | unknown | 2024-12-18 | 2025-10-13 | 2.1 kB | 8.8 kB | ![]() 104.26.15.135 | |
sync.kueezrtb.com | 16095 | 2022-08-29 | 2022-11-21 | 2025-10-13 | 538 B | 508 B | ![]() 67.205.150.129 | |
mp.4dex.io | 19933 | 2018-04-02 | 2019-01-03 | 2025-10-13 | 3.1 kB | 3.9 kB | ![]() 172.64.153.78 | |
extra.netpub.media | unknown | 2021-06-11 | 2022-06-02 | 2025-10-15 | 947 B | 778 B | ![]() 104.20.41.198 | |
fonts.googleapis.com | 313 | 2005-01-25 | 2012-05-23 | 2025-10-12 | 476 B | 13 kB | ![]() 142.250.178.74 | |
www.googletagmanager.com | 283 | 2011-11-11 | 2012-10-04 | 2025-10-12 | 401 B | 402 kB | ![]() 142.250.74.168 | |
csync.loopme.me | 5343 | 2012-08-22 | 2017-10-10 | 2025-10-14 | 652 B | 437 B | ![]() 34.1.233.77 | |
live.demand.supply | 544760 | 2014-06-22 | 2018-03-13 | 2025-10-15 | 4.0 kB | 110 kB | ![]() 104.17.39.115 | |
csync.smilewanted.com | 17039 | 2015-10-05 | 2019-08-06 | 2025-10-13 | 6.1 kB | 16 kB | ![]() 172.66.154.88 | |
prebid.admatic.de | 25734 | unknown | 2025-04-16 | 2025-10-13 | 1.9 kB | 5.2 kB | ![]() 104.26.14.135 | |
track.kueezrtb.com | 44583 | 2022-08-29 | 2022-11-23 | 2025-10-16 | 1.2 kB | 391 B | ![]() 172.66.162.81 | |
static.cdn.admatic.com.tr | 192319 | 2014-01-06 | 2024-01-19 | 2025-10-15 | 3.1 kB | 19 kB | ![]() 172.67.73.96 | |
pagead2.googlesyndication.com | 610 | 2003-01-21 | 2012-05-21 | 2025-10-12 | 407 B | 789 B | ![]() 142.250.74.34 | |
www.google.com | 22 | 1997-09-15 | 2015-05-10 | 2025-10-12 | 384 B | 1.7 kB | ![]() 142.250.178.36 | |
sync.console.adtarget.com.tr | 227100 | 2019-09-30 | 2020-04-08 | 2025-10-16 | 658 B | 325 B | ![]() 23.227.146.18 | |
netpubmedia.rtb.adtarget.biz | 763637 | 2024-11-21 | 2024-12-23 | 2025-10-15 | 6.7 kB | 11 kB | ![]() 104.26.11.133 | |
otrack.kueezrtb.com | 52388 | 2022-08-29 | 2024-07-25 | 2025-10-14 | 662 B | 158 B | ![]() 172.66.162.81 | |
prebid.admatic.com.tr | 271050 | 2014-01-06 | 2024-01-19 | 2025-10-15 | 2.6 kB | 7.1 kB | ![]() 172.67.73.96 | |
measureadv.com | 210846 | 2025-07-17 | 2025-08-05 | 2025-10-15 | 1.3 kB | 0 B | ![]() 0.0.0.0 | |
prebid.a-mo.net | 5022 | 2017-09-08 | 2020-07-14 | 2025-10-13 | 2.1 kB | 3.2 kB | ![]() 163.5.194.37 | ![]() |
cs.admanmedia.com | 5199 | 2009-09-02 | 2017-05-05 | 2025-10-13 | 682 B | 567 B | ![]() 80.77.87.163 | |
cdn.cuty.io | 2139318 | 2021-10-19 | 2022-12-28 | 2025-10-16 | 10 kB | 1.3 MB | ![]() 172.66.156.150 | |
t.behindone.me | unknown | 2025-08-29 | 2025-10-04 | 2025-10-18 | 469 B | 727 B | ![]() 104.18.6.191 | |
bvtpk.com | 37068 | 2019-03-16 | 2025-05-21 | 2025-10-14 | 373 B | 111 kB | ![]() 172.67.154.171 | |
dsp-service.admatic.com.tr | 282512 | 2014-01-06 | 2024-01-22 | 2025-10-15 | 723 B | 2.0 kB | ![]() 172.67.73.96 | |
fonts.gstatic.com | unknown | 2008-02-11 | 2014-04-02 | 2025-10-12 | 2.2 kB | 198 kB | ![]() 142.250.74.3 | |
my.rtmark.net | 43911 | 2014-10-29 | 2015-02-04 | 2025-10-13 | 400 B | 836 B | ![]() 104.18.41.22 | |
sync.a-mo.net | 9445 | 2017-09-08 | 2024-01-09 | 2025-10-15 | 1.3 kB | 478 B | ![]() 163.5.194.35 | ![]() |
www.gstatic.com | 146047 | 2008-02-11 | 2012-05-29 | 2025-10-12 | 457 B | 826 kB | ![]() 142.250.74.99 | |
exchange.kueezrtb.com | 10501 | 2022-08-29 | 2022-11-18 | 2025-10-14 | 3.4 kB | 3.2 kB | ![]() 138.197.252.113 | |
s.ad.smaato.net | 5036 | 2006-05-16 | 2020-09-06 | 2025-10-13 | 665 B | 99 B | ![]() 34.1.242.226 | |
static.smilewanted.com | 51476 | 2015-10-05 | 2016-09-03 | 2025-10-13 | 451 B | 50 kB | ![]() 172.66.154.88 | |
pugmarktagua.com 1 alert(s) on this Host | 480351 | 2024-04-27 | 2024-07-16 | 2025-10-16 | 381 B | 1.1 kB | ![]() 172.241.53.164 | |
amt3.com 1 alert(s) on this Host | 8122 | 2004-03-18 | 2025-04-23 | 2025-10-15 | 557 B | 828 B | ![]() 139.45.195.9 | |
cuttlinks.com | unknown | 2025-08-15 | 2025-09-02 | 2025-10-16 | 491 B | 51 kB | ![]() 104.21.95.108 | |
cdn-adtech.com | 303610 | 2025-02-21 | 2025-03-03 | 2025-10-16 | 403 B | 61 kB | ![]() 104.21.12.210 | |
cdn.jsdelivr.net | 1678 | 2012-05-16 | 2012-09-30 | 2025-10-12 | 474 B | 2.7 kB | ![]() 104.16.175.226 |
Cloudflare (CDN)
Cloudflare is a web-infrastructure and website-security company, providing content-delivery-network services, DDoS mitigation, Internet security, and distributed domain-name-server services.Nginx (Web servers, Reverse proxies)
Nginx is a web server that can also be used as a reverse proxy, load balancer, mail proxy and HTTP cache.Amazon Web Services (PaaS)
Amazon Web Services (AWS) is a comprehensive cloud services platform offering compute power, database storage, content delivery and other functionality.Google Cloud CDN (CDN)
Cloud CDN uses Google's global edge network to serve content closer to users.Google Cloud (IaaS)
Google Cloud is a suite of cloud computing services.Netlify (PaaS, CDN)
Netlify providers hosting and server-less backend services for web applications and static websites.Cloudflare Bot Management (Security)
Cloudflare bot management solution identifies and mitigates automated traffic to protect websites from bad bots.Envoy (Reverse proxies)
Envoy is an open-source edge and service proxy, designed for cloud-native applications.reCAPTCHA (Security)
reCAPTCHA is a free service from Google that helps protect websites from spam and abuse.Google Analytics (Analytics)
Google Analytics is a free web analytics service that tracks and reports website traffic.Related reports
Threat Detection Systems
| Detection System | Indicator | Verdict | Alert |
|---|---|---|---|
| Quad9 DNS | pugmarktagua.com | malicious | Sinkholed |
| DigiCert UltraDNS | amt3.com | malicious | Sinkholed |
JavaScript (56)
No JavaScripts
HTTP Transactions (165)
| URL | IP | Response | Size |
|---|






