Report Overview
Visitedpublic
2025-09-09 12:02:03
Tags
Submit Tags
URL
www.tanglemonitor.com/blog/
Finishing URL
www.tanglemonitor.com/blog/
IP / ASN

104.21.16.1
Title
TOTO12 | Daftar Situs Toto Online & Login Bandar Togel Terpercaya Resmi Di Asia
Detections
urlquery
0
Network Intrusion Detection
1
Threat Detection Systems
0
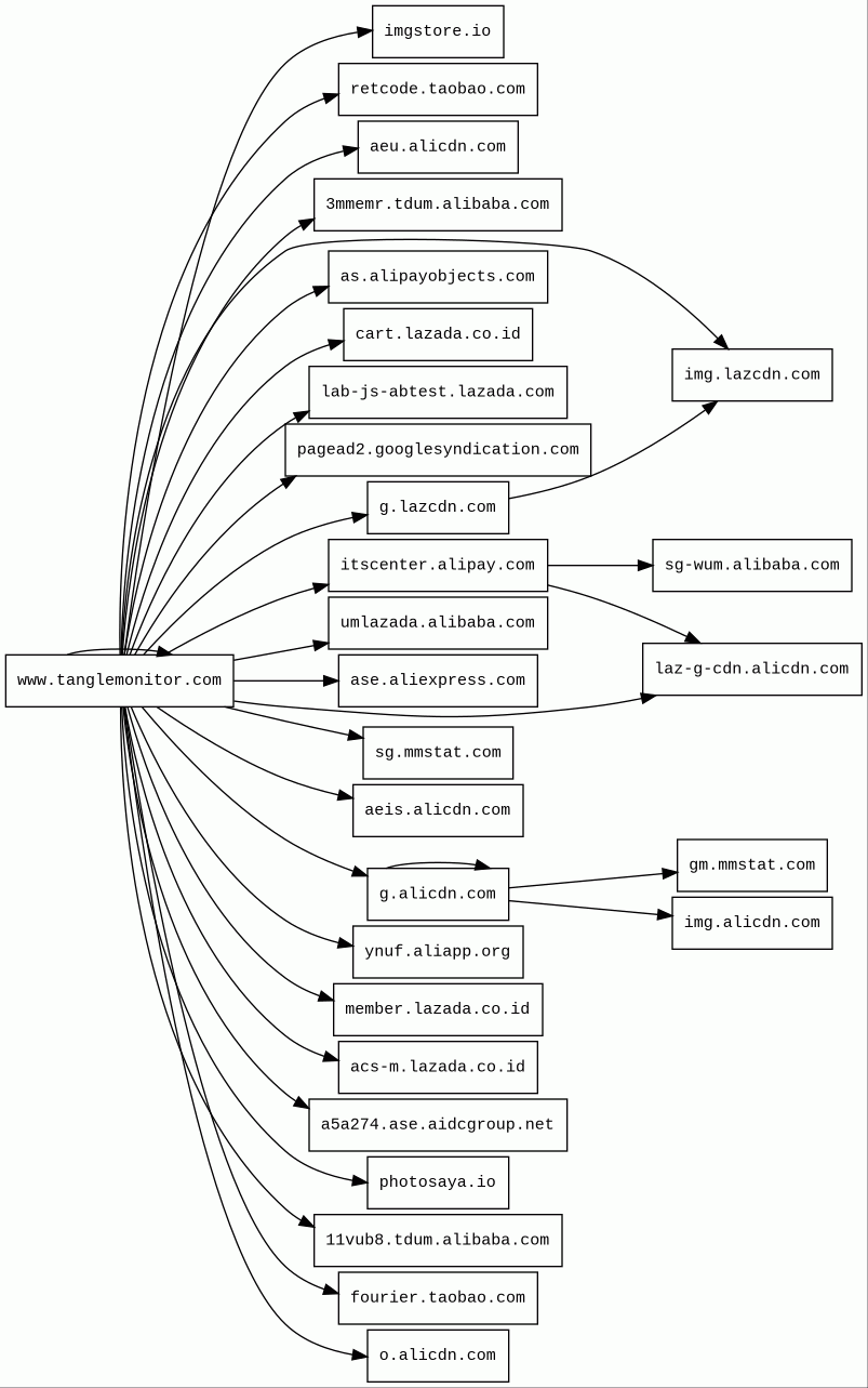
Host Summary
| Host | Rank | Registered | First Seen | Last Seen | Sent | Received | IP | Fingerprints |
|---|---|---|---|---|---|---|---|---|
img.alicdn.com | 61670 | 2008-06-25 | 2015-03-04 | 2025-09-08 | 951 B | 19 kB | ![]() 47.246.23.187 | ![]() |
3mmemr.tdum.alibaba.com | unknown | 1999-04-15 | 2025-09-09 | 2025-09-09 | 424 B | 407 B | ![]() 47.246.137.72 | ![]() |
imgstore.io | 181169 | 2024-05-26 | 2021-02-06 | 2025-09-05 | 453 B | 1.1 kB | ![]() 172.67.186.73 | |
lab-js-abtest.lazada.com | 208720 | 2009-08-25 | 2023-01-23 | 2025-09-09 | 535 B | 957 B | ![]() 90.84.161.23 | |
member.lazada.co.id | 11163 | 2012-02-24 | 2018-02-10 | 2025-09-06 | 3.5 kB | 5.5 kB | ![]() 47.246.165.110 | ![]() |
fourier.taobao.com | 73681 | 2003-04-21 | 2019-10-09 | 2025-09-06 | 7.8 kB | 4.9 kB | ![]() 124.239.14.250 | ![]() |
ase.aliexpress.com | 168553 | 2006-04-16 | 2024-08-02 | 2025-09-04 | 1.1 kB | 1.1 kB | ![]() 47.246.131.97 | ![]() |
pagead2.googlesyndication.com | 610 | 2003-01-21 | 2012-05-21 | 2025-09-04 | 966 B | 326 kB | ![]() 142.250.178.34 | |
11vub8.tdum.alibaba.com | unknown | 1999-04-15 | 2025-09-09 | 2025-09-09 | 424 B | 407 B | ![]() 47.246.137.72 | ![]() |
sg.mmstat.com | 113587 | 2007-12-25 | 2017-10-31 | 2025-09-03 | 429 B | 454 B | ![]() 47.246.174.56 | |
retcode.taobao.com | 346953 | 2003-04-21 | 2015-07-07 | 2025-09-03 | 2.9 kB | 754 B | ![]() 59.82.122.127 | ![]() |
sg-wum.alibaba.com | 440986 | 1999-04-15 | 2020-08-31 | 2025-09-04 | 968 B | 1.9 kB | ![]() 47.246.167.19 | ![]() ![]() |
a5a274.ase.aidcgroup.net | unknown | 2023-05-26 | 2025-09-09 | 2025-09-09 | 463 B | 484 B | ![]() 47.246.173.43 | ![]() |
g.alicdn.com | 38802 | 2008-06-25 | 2014-10-06 | 2025-09-06 | 7.2 kB | 1.0 MB | ![]() 23.36.76.193 | ![]() |
ynuf.aliapp.org | 49898 | 2008-01-04 | 2017-01-30 | 2025-09-05 | 838 B | 1.9 kB | ![]() 124.239.14.252 | ![]() ![]() |
o.alicdn.com | 89234 | 2008-06-25 | 2021-04-29 | 2025-09-08 | 942 B | 166 kB | ![]() 47.246.50.176 | ![]() |
cart.lazada.co.id | 168624 | 2012-02-24 | 2018-03-26 | 2025-09-02 | 1.1 kB | 2.2 kB | ![]() 47.246.165.110 | ![]() |
gm.mmstat.com | 104988 | 2007-12-25 | 2013-09-16 | 2025-09-05 | 454 B | 426 B | ![]() 140.205.151.7 | |
aeu.alicdn.com | 161279 | 2008-06-25 | 2015-05-12 | 2025-09-02 | 872 B | 499 kB | ![]() 23.49.27.47 | ![]() |
aeis.alicdn.com | 75152 | 2008-06-25 | 2016-08-25 | 2025-09-06 | 1.3 kB | 579 kB | ![]() 23.49.27.47 | ![]() |
www.tanglemonitor.com | unknown | 2024-05-21 | 2025-09-09 | 2025-09-09 | 6.2 kB | 774 kB | ![]() 104.21.64.1 | |
photosaya.io | 566719 | 2024-07-05 | 2024-12-01 | 2025-09-02 | 4.6 kB | 908 kB | ![]() 172.67.211.143 | |
img.lazcdn.com | 153167 | 2021-11-05 | 2024-01-04 | 2025-09-02 | 1.4 kB | 118 kB | ![]() 162.159.142.18 | |
acs-m.lazada.co.id | 155180 | 2012-02-24 | 2017-12-21 | 2025-09-03 | 3.0 kB | 702 B | ![]() 47.246.174.162 | ![]() |
g.lazcdn.com | 82941 | 2021-11-05 | 2022-09-16 | 2025-09-04 | 29 kB | 10 MB | ![]() 90.84.160.26 | |
laz-g-cdn.alicdn.com | 98700 | 2008-06-25 | 2017-09-28 | 2025-09-05 | 1.4 kB | 258 kB | ![]() 90.84.160.26 | |
itscenter.alipay.com | 465568 | 2004-10-08 | 2017-01-29 | 2025-09-04 | 1.8 kB | 3.3 kB | ![]() 47.235.16.74 | |
as.alipayobjects.com | 358479 | 2011-09-23 | 2015-10-20 | 2025-09-04 | 462 B | 2.0 kB | ![]() 47.246.44.200 | ![]() |
umlazada.alibaba.com | 100017 | 1999-04-15 | 2018-01-24 | 2025-09-03 | 975 B | 1.9 kB | ![]() 47.246.167.19 | ![]() ![]() |
Tengine (Web servers)
Tengine is a web server which is based on the Nginx HTTP server.Cloudflare (CDN)
Cloudflare is a web-infrastructure and website-security company, providing content-delivery-network services, DDoS mitigation, Internet security, and distributed domain-name-server services.OpenResty (Web servers)
OpenResty is a web platform based on nginx which can run Lua scripts using its LuaJIT engine.Nginx (Web servers, Reverse proxies)
Nginx is a web server that can also be used as a reverse proxy, load balancer, mail proxy and HTTP cache.Java (Programming languages)
Java is a class-based, object-oriented programming language that is designed to have as few implementation dependencies as possible.Spring (Web frameworks)
Alibaba Cloud Object Storage Service (IaaS)
Alibaba Cloud Object Storage Service (OSS) is a cloud-based object storage service provided by Alibaba Cloud, which allows users to store and access large amounts of data in the cloud.Alibaba Cloud CDN (CDN)
Alibaba Cloud CDN is a global network of servers designed to deliver high-performance, low-latency content to users around the world. It is a cloud-based service provided by Alibaba Cloud, a subsidiary of the Alibaba Group, that enables businesses to accelerate the delivery of their web content, including images, videos, and static files, to end-users.RequireJS (JavaScript frameworks)
RequireJS is a JavaScript library and file loader which manages the dependencies between JavaScript files and in modular programming.Vue.js (JavaScript frameworks)
Vue.js is an open-source model–view–viewmodel JavaScript framework for building user interfaces and single-page applications.AMP (JavaScript frameworks)
AMP, originally created by Google, is an open-source HTML framework developed by the AMP open-source Project. AMP is designed to help webpages load faster.Related reports
Network Intrusion Detection Systems
Suricata /w Emerging Threats Pro
| Timestamp | Severity | Source IP | Destination IP | Alert |
|---|---|---|---|---|
| low | ![]() 172.18.0.22 | ![]() 74.125.250.129 | ET INFO Session Traversal Utilities for NAT (STUN Binding Request On Non-Standard High Port) |
Threat Detection Systems
No alerts detected
JavaScript (110)
| HASH | FROM | Size | First Seen | Last Seen | |
|---|---|---|---|---|---|
| 763b09dfd5ea5f28f86ff302bcef406b | DocumentWrite | 163 B | 2024-10-24 | 2026-04-01 | |
Introduced by DocumentWrite First Seen 2024-10-24 Last Seen 2026-04-01 Times Seen 17124 Size 163 B (163 bytes) MD5 763b09dfd5ea5f28f86ff302bcef406b SHA1 b1c7ebba969dd754b4408ffd377be8f7aff21a7f Loading... | |||||
HTTP Transactions (146)
| URL | IP | Response | Size |
|---|







