Report Overview
Visitedpublic
2025-12-25 05:36:24
Tags
Submit Tags
URL
en.diktok.top/v/s://www.oedy9.com/play/91062-1-1.html/title/Amano%204-oedy9.com_material%20black%20exclusive_melones%20gratis_alta%20definition%20domestic%20gratuita%20AV%20HD%20JAV%20downloaded%20the%20free%20European%20and%20American%20adult%20video%20more%20quickly%20than%20Pornhub%20%7C%20HD%20video%20downloads%20%20%20%20%20%20%20%20%20%20%20%20%20%20%20%20%20%20%20%20%20%20%20%20%20%20%20%20%20%20%20%20[0:15x720p]
Finishing URL
about:blank
IP / ASN

172.67.149.146
Title
New Private Tab
Detections
urlquery
0
Network Intrusion Detection
5
Threat Detection Systems
12
Host Summary
| Host | Rank | Registered | First Seen | Last Seen | Sent | Received | IP | Fingerprints |
|---|---|---|---|---|---|---|---|---|
lukamoda10.com | 3906414 | 2025-03-23 | 2025-06-12 | 2025-12-21 | 3.4 kB | 1.3 kB | ![]() 3.125.239.17 | |
www.jxjav.com 1 alert(s) on this Host | 5580760 | 2024-04-09 | 2024-04-16 | 2025-11-19 | 399 B | 4.3 kB | ![]() 38.225.209.250 | |
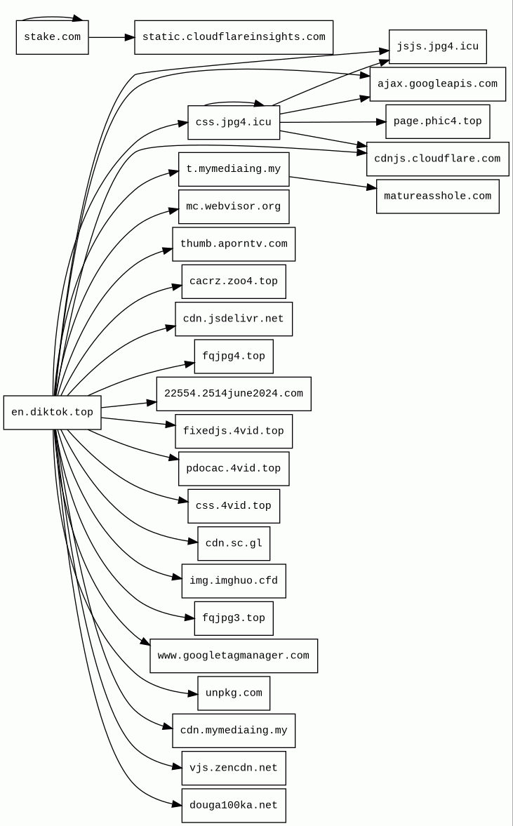
pdocac.jpg4.icu | unknown | 2020-06-01 | 2025-11-19 | 2025-12-18 | 404 B | 3.6 kB | ![]() 172.67.183.25 | |
thumb.aporntv.com | 3254568 | 2014-10-07 | 2018-03-19 | 2025-12-18 | 579 B | 5.6 kB | ![]() 104.26.1.238 | |
fixedjs.4vid.top 2 alert(s) on this Host | unknown | 2024-03-09 | 2025-11-19 | 2025-12-16 | 843 B | 6.7 kB | ![]() 172.67.181.78 | |
cdn.mymediaing.my | unknown | unknown | 2025-10-07 | 2025-12-18 | 419 B | 54 kB | ![]() 172.67.170.181 | |
page.phic4.top 4 alert(s) on this Host | 4536559 | 2024-03-07 | 2024-03-28 | 2025-12-18 | 1.6 kB | 0 B | ![]() 0.0.0.0 | |
www.ptt.sex | 329698 | 2021-09-20 | 2022-06-23 | 2025-12-18 | 397 B | 973 B | ![]() 188.114.97.1 | |
jsjs.jpg4.icu | unknown | 2020-06-01 | 2025-11-19 | 2025-12-18 | 832 B | 1.5 kB | ![]() 172.67.183.25 | |
stake.com | 7197 | 1998-07-31 | 2019-11-07 | 2025-12-21 | 2.0 kB | 153 kB | ![]() 104.18.37.229 | |
css.jpg4.icu | unknown | 2020-06-01 | 2025-11-19 | 2025-12-18 | 1.5 kB | 39 kB | ![]() 172.67.183.25 | |
cdn.sc.gl | 1377843 | 2014-09-25 | 2014-12-05 | 2025-12-17 | 849 B | 11 kB | ![]() 172.67.133.62 | |
cdnjs.cloudflare.com | 1222 | 2009-02-17 | 2012-05-23 | 2025-12-21 | 1.4 kB | 703 kB | ![]() 104.17.25.14 | |
en.diktok.top 1 alert(s) on this Host | unknown | 2025-12-04 | 2025-12-19 | 2025-12-19 | 891 B | 28 kB | ![]() 172.67.149.146 | |
22554.2514june2024.com | 3907572 | 2024-06-02 | 2024-10-28 | 2025-12-18 | 422 B | 612 B | ![]() 88.208.22.1 | |
static.cloudflareinsights.com | 4073 | 2019-08-30 | 2019-09-24 | 2025-12-21 | 467 B | 20 kB | ![]() 104.16.79.73 | |
css.4vid.top 3 alert(s) on this Host | unknown | 2024-03-09 | 2025-11-20 | 2025-12-19 | 1.3 kB | 136 kB | ![]() 172.67.181.78 | |
cdn.jsdelivr.net | 1678 | 2012-05-16 | 2012-09-30 | 2025-12-21 | 863 B | 440 kB | ![]() 104.16.175.226 | |
www.youjizz.com | 2431 | 2007-10-22 | 2012-05-22 | 2025-12-18 | 401 B | 4.7 kB | ![]() 66.254.114.242 | |
matureasshole.com | 478338 | 2020-03-31 | 2025-08-15 | 2025-11-29 | 3.3 kB | 9.4 kB | ![]() 188.114.97.1 | |
cdne-pics.youjizz.com | 731156 | 2007-10-22 | 2017-01-30 | 2025-12-18 | 455 B | 14 kB | ![]() 64.210.135.113 | |
t.mymediaing.my | unknown | unknown | 2025-11-01 | 2025-11-26 | 1.2 kB | 15 kB | ![]() 104.21.71.149 | |
oedy9.com 1 alert(s) on this Host | 150266 | 2023-10-27 | 2023-10-27 | 2025-12-17 | 395 B | 4.4 kB | ![]() 38.225.209.250 | |
cacrz.zoo4.top 1 alert(s) on this Host | unknown | 2024-05-27 | 2025-11-20 | 2025-12-19 | 555 B | 1.4 kB | ![]() 172.67.209.53 | |
vjs.zencdn.net | 43797 | 2011-12-27 | 2012-05-21 | 2025-12-24 | 848 B | 1.9 MB | ![]() 151.101.66.217 | |
douga100ka.net | 447088 | 2022-05-25 | 2022-05-25 | 2025-12-18 | 433 B | 13 kB | ![]() 133.125.148.22 | |
www.w3schools.com | 2135 | 2000-03-21 | 2014-02-05 | 2025-12-22 | 399 B | 24 kB | ![]() 23.36.77.57 | |
js.4vid.top 1 alert(s) on this Host | unknown | 2024-03-09 | 2025-11-20 | 2025-12-19 | 517 B | 83 kB | ![]() 172.67.181.78 | |
unpkg.com | 1093 | 2016-01-06 | 2016-01-07 | 2025-12-21 | 868 B | 80 kB | ![]() 104.18.0.22 | ![]() |
artplayer.org | 1515946 | 2018-11-25 | 2019-07-23 | 2025-10-25 | 1.4 kB | 416 kB | ![]() 185.199.109.153 | |
fqjpg4.top 5 alert(s) on this Host | 162173 | 2025-05-14 | 2025-06-28 | 2025-12-18 | 2.3 kB | 0 B | ![]() 0.0.0.0 | |
www.9188porn.com | 3479355 | 2024-06-18 | 2025-02-07 | 2025-12-18 | 402 B | 634 B | ![]() 172.67.220.224 | |
fqjpg3.top 1 alert(s) on this Host | 154688 | 2025-03-27 | 2025-04-08 | 2025-12-18 | 476 B | 640 B | ![]() 188.114.97.1 | |
www.googletagmanager.com | 283 | 2011-11-11 | 2012-10-04 | 2025-12-21 | 433 B | 290 kB | ![]() 142.250.178.104 | |
mc.webvisor.org | 99131 | 2009-08-25 | 2017-08-16 | 2025-12-22 | 6.4 kB | 6.1 kB | ![]() 87.250.251.119 | |
ajax.googleapis.com | 3691 | 2005-01-25 | 2012-05-22 | 2025-12-21 | 1.8 kB | 352 kB | ![]() 142.250.178.106 | |
img.imghuo.cfd | 3764022 | 2024-07-16 | 2024-07-28 | 2025-11-21 | 453 B | 0 B | ![]() 0.0.0.0 | |
www.sexsex61.com | 3526336 | 2023-04-17 | 2025-03-12 | 2025-12-16 | 402 B | 0 B | ![]() 0.0.0.0 | |
pdocac.4vid.top 24 alert(s) on this Host | unknown | 2024-03-09 | 2025-11-19 | 2025-12-16 | 11 kB | 39 kB | ![]() 172.67.181.78 | |
www.oedy9.com 1 alert(s) on this Host | 3836162 | 2023-10-27 | 2023-10-27 | 2025-12-16 | 399 B | 4.4 kB | ![]() 38.225.209.250 |
Nginx (Web servers, Reverse proxies)
Nginx is a web server that can also be used as a reverse proxy, load balancer, mail proxy and HTTP cache.Cloudflare (CDN)
Cloudflare is a web-infrastructure and website-security company, providing content-delivery-network services, DDoS mitigation, Internet security, and distributed domain-name-server services.PHP (Programming languages)
PHP is a general-purpose scripting language used for web development.Cloudflare Bot Management (Security)
Cloudflare bot management solution identifies and mitigates automated traffic to protect websites from bad bots.Cloudflare Browser Insights (Analytics, RUM)
Cloudflare Browser Insights is a tool that measures the performance of websites from the perspective of users.LiteSpeed (Web servers)
LiteSpeed is a high-scalability web server.Fly.io (PaaS)
Fly is a platform for running full stack apps and databases.Fastly (CDN)
Fastly is a cloud computing services provider. Fastly's cloud platform provides a content delivery network, Internet security services, load balancing, and video & streaming services.Varnish (Caching)
Varnish is a reverse caching proxy.GitHub Pages (PaaS)
GitHub Pages is a static site hosting service.Related reports
Network Intrusion Detection Systems
Suricata /w Emerging Threats Pro
| Timestamp | Severity | Source IP | Destination IP | Alert |
|---|---|---|---|---|
| medium | ![]() 172.18.0.18 | ![]() 172.67.183.25 | ET INFO Suspicious Domain (*.icu) in TLS SNI | |
| medium | ![]() 172.18.0.18 | ![]() 160.22.16.197 | ET INFO HTTP Request to a *.top domain | |
| medium | ![]() 172.18.0.18 | ![]() 104.21.82.17 | ET INFO HTTP Request to a *.cam domain | |
| medium | ![]() 172.18.0.18 | ![]() 104.21.82.17 | ET INFO HTTP Request to a *.cam domain | |
| medium | ![]() 172.18.0.18 | ![]() 188.114.96.1 | ET INFO HTTP Request to a *.cam domain |
Threat Detection Systems
| Detection System | Indicator | Verdict | Alert |
|---|---|---|---|
| DNS0 Zero | pdocac.4vid.top | malicious | Sinkholed |
| DNS0 Zero | css.4vid.top | malicious | Sinkholed |
| DNS0 Zero | fqjpg4.top | malicious | Sinkholed |
| DNS0 Zero | www.oedy9.com | malicious | Sinkholed |
| DNS0 Zero | www.jxjav.com | malicious | Sinkholed |
| DNS0 Zero | page.phic4.top | malicious | Sinkholed |
| DNS0 Zero | oedy9.com | malicious | Sinkholed |
| DNS0 Zero | en.diktok.top | malicious | Sinkholed |
| DNS0 Zero | js.4vid.top | malicious | Sinkholed |
| DNS0 Zero | cacrz.zoo4.top | malicious | Sinkholed |
| DNS0 Zero | fqjpg3.top | malicious | Sinkholed |
| DNS0 Zero | fixedjs.4vid.top | malicious | Sinkholed |
JavaScript (75)
| HASH | FROM | Size | First Seen | Last Seen | |
|---|---|---|---|---|---|
| 207896567c35a5bbe0c7b32b9f032a17 | DocumentWrite | 39 B | 2025-12-11 | 2026-02-22 | |
Introduced by DocumentWrite First Seen 2025-12-11 Last Seen 2026-02-22 Times Seen 4 Size 39 B (39 bytes) MD5 207896567c35a5bbe0c7b32b9f032a17 SHA1 fc718691ecf28ba36757f7ba29f6f4a53d652ed9 Loading... | |||||
| ba2d069a5ce8ce7375ebf3de4090d6ab | DocumentWrite | 232 B | 2025-11-19 | 2026-03-15 | |
Introduced by DocumentWrite First Seen 2025-11-19 Last Seen 2026-03-15 Times Seen 337 Size 232 B (232 bytes) MD5 ba2d069a5ce8ce7375ebf3de4090d6ab SHA1 047efdb45f9ab165220bad539963beafff342c21 Loading... | |||||
| 2badd01f80cd03eb7ffce90487ab3f71 | DocumentWrite | 43 B | 2023-03-07 | 2026-05-05 | |
Introduced by DocumentWrite First Seen 2023-03-07 Last Seen 2026-05-05 Times Seen 2357 Size 43 B (43 bytes) MD5 2badd01f80cd03eb7ffce90487ab3f71 SHA1 1d0af7cc184466c7d86216085ea60242daeb1eb4 Loading... | |||||
| e2b5a6613f2476c41e60418182e0cb38 | DocumentWrite | 519 B | 2025-11-20 | 2026-05-05 | |
Introduced by DocumentWrite First Seen 2025-11-20 Last Seen 2026-05-05 Times Seen 83 Size 519 B (519 bytes) MD5 e2b5a6613f2476c41e60418182e0cb38 SHA1 789bbf992fb576c3ab3ef50e0280897e597c93c9 Loading... | |||||
| 24745cfc935a9758d0cc54cfdc9e0a3a | DocumentWrite | 374 B | 2025-11-20 | 2026-03-03 | |
Introduced by DocumentWrite First Seen 2025-11-20 Last Seen 2026-03-03 Times Seen 80 Size 374 B (374 bytes) MD5 24745cfc935a9758d0cc54cfdc9e0a3a SHA1 b99b071d1a216afbbaba7f456bc280028e230139 Loading... | |||||
| f20082213ea16092c74eb4f66989ffa5 | DocumentWrite | 2.2 kB | 2025-12-18 | 2026-01-09 | |
Introduced by DocumentWrite First Seen 2025-12-18 Last Seen 2026-01-09 Times Seen 20 Size 2.2 kB (2223 bytes) MD5 f20082213ea16092c74eb4f66989ffa5 SHA1 a78933916b598978a23989de5eb87637c7ff5f95 Loading... | |||||
| edc24b7d2fc7536422daee6621435edf | DocumentWrite | 55 B | 2024-04-16 | 2026-05-05 | |
Introduced by DocumentWrite First Seen 2024-04-16 Last Seen 2026-05-05 Times Seen 2328 Size 55 B (55 bytes) MD5 edc24b7d2fc7536422daee6621435edf SHA1 71fd4875b509449d820e6a3dd7d83e5f6c31fac8 Loading... | |||||
| 8da66cae5fc09ad0ad54710cd4960dbd | DocumentWrite | 88 B | 2023-03-07 | 2026-05-05 | |
Introduced by DocumentWrite First Seen 2023-03-07 Last Seen 2026-05-05 Times Seen 2427 Size 88 B (88 bytes) MD5 8da66cae5fc09ad0ad54710cd4960dbd SHA1 01ef404d9c252491d6f0cd6900cce145d4b76db1 Loading... | |||||
| 9e7608f100a0deacd5ea076a2c2a84a6 | DocumentWrite | 68 B | 2025-04-08 | 2026-05-05 | |
Introduced by DocumentWrite First Seen 2025-04-08 Last Seen 2026-05-05 Times Seen 229 Size 68 B (68 bytes) MD5 9e7608f100a0deacd5ea076a2c2a84a6 SHA1 5af8da6e7f3f1c6f078c6af42d33f7ea9cca82a7 Loading... | |||||
| 2f4a8f349f168e220786a0dbab8a0c2a | DocumentWrite | 36 B | 2025-11-30 | 2026-03-06 | |
Introduced by DocumentWrite First Seen 2025-11-30 Last Seen 2026-03-06 Times Seen 134 Size 36 B (36 bytes) MD5 2f4a8f349f168e220786a0dbab8a0c2a SHA1 c309ae69ac0c916b5dc834bfe725548962e0a5fa Loading... | |||||
| d41d8cd98f00b204e9800998ecf8427e | DocumentWrite | 0 B | 0001-01-01 | 2026-05-13 | |
Introduced by DocumentWrite First Seen 0001-01-01 Last Seen 2026-05-13 Times Seen 15115864 Size 0 B (0 bytes) MD5 d41d8cd98f00b204e9800998ecf8427e SHA1 da39a3ee5e6b4b0d3255bfef95601890afd80709 Loading... | |||||
| 9780790c790dbfd6d8036afeac3745b4 | DocumentWrite | 7 B | 2024-06-14 | 2026-02-22 | |
Introduced by DocumentWrite First Seen 2024-06-14 Last Seen 2026-02-22 Times Seen 108 Size 7 B (7 bytes) MD5 9780790c790dbfd6d8036afeac3745b4 SHA1 917df91e1730cb55ff8aba76f721651a6b54a840 Loading... | |||||
HTTP Transactions (92)
| URL | IP | Response | Size |
|---|







