Report Overview
Visitedpublic
2025-06-07 10:44:18
Tags
Submit Tags
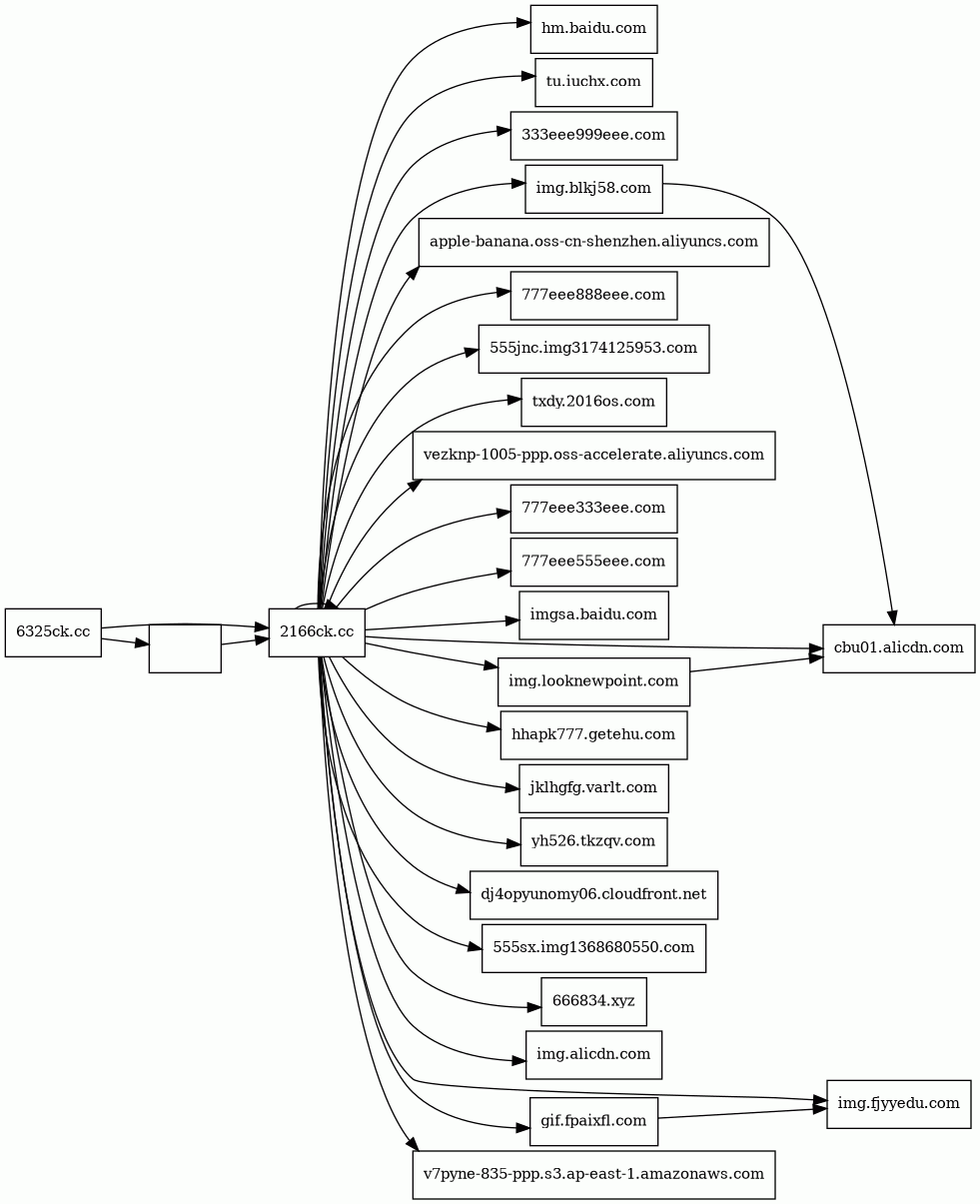
URL
6325ck.cc/
Finishing URL
2166ck.cc/
IP / ASN

162.209.166.70
Title
2166ck.cc/
Detections
urlquery
0
Network Intrusion Detection
0
Threat Detection Systems
0
Host Summary
| Host | Rank | Registered | First Seen | Last Seen | Sent | Received | IP | Fingerprints |
|---|---|---|---|---|---|---|---|---|
img.blkj58.com | unknown | 2021-02-19 | 2024-12-10 | 2025-05-31 | 460 B | 274 kB | ![]() 169.150.225.42 | |
hm.baidu.com | 8254 | 1999-10-11 | 2012-05-26 | 2025-06-04 | 1.1 kB | 31 kB | ![]() 14.215.183.79 | |
hhapk777.getehu.com | unknown | 2024-07-01 | 2025-02-25 | 2025-06-07 | 1.3 kB | 527 kB | ![]() 58.218.215.99 | |
vezknp-1005-ppp.oss-accelerate.aliyuncs.com | unknown | 2012-04-01 | 2025-03-26 | 2025-06-05 | 490 B | 79 kB | ![]() 47.254.187.151 | |
images.607images.com | unknown | 2025-02-06 | 2025-02-17 | 2025-06-03 | 447 B | 396 kB | ![]() 205.198.77.227 | |
img.alicdn.com | 8663 | 2008-06-25 | 2015-03-04 | 2025-06-02 | 960 B | 338 kB | ![]() 47.246.44.178 | |
img.looknewpoint.com | unknown | 2020-03-31 | 2025-05-23 | 2025-06-01 | 466 B | 679 kB | ![]() 154.19.69.23 | |
pg555222.img6212510042.com | unknown | 2025-04-09 | 2025-05-17 | 2025-06-02 | 453 B | 560 kB | ![]() 205.198.77.227 | |
images.835images20.com | unknown | 2024-12-29 | 2024-12-29 | 2025-06-05 | 447 B | 643 kB | ![]() 205.198.77.227 | |
777eee555eee.com 1 alert(s) on this Host | unknown | 2025-05-12 | 2025-06-02 | 2025-06-02 | 455 B | 795 kB | ![]() 104.160.179.230 | |
dj4opyunomy06.cloudfront.net | unknown | 2008-04-25 | 2025-05-25 | 2025-06-01 | 447 B | 380 kB | ![]() 3.167.7.175 | |
cbu01.alicdn.com | 44205 | 2008-06-25 | 2015-04-17 | 2025-05-31 | 1.9 kB | 1.4 MB | ![]() 163.181.253.193 | |
666834.xyz | unknown | 2022-02-19 | 2022-11-28 | 2025-06-05 | 4.5 kB | 3.5 MB | ![]() 23.224.148.243 | |
xm55511.img9879125675.com | unknown | 2025-04-09 | 2025-05-08 | 2025-05-31 | 451 B | 322 kB | ![]() 205.198.77.227 | |
555sx.img1368680550.com | unknown | 2025-05-05 | 2025-05-11 | 2025-06-01 | 445 B | 367 kB | ![]() 156.231.117.216 | |
2166ck.cc | unknown | 2025-04-06 | 2025-06-07 | 2025-06-07 | 5.1 kB | 341 kB | ![]() 0.0.0.0 | |
777eee333eee.com 1 alert(s) on this Host | unknown | 2025-05-12 | 2025-05-21 | 2025-06-01 | 455 B | 320 kB | ![]() 104.160.179.230 | |
555jnc.img3174125953.com 1 alert(s) on this Host | unknown | 2025-05-05 | 2025-05-11 | 2025-06-05 | 445 B | 734 kB | ![]() 156.231.117.216 | |
jklhgfg.varlt.com | unknown | 2024-11-15 | 2025-05-15 | 2025-06-05 | 430 B | 276 kB | ![]() 61.170.81.225 | |
6325ck.cc | unknown | 2025-02-21 | 2025-06-07 | 2025-06-07 | 872 B | 552 B | ![]() 162.209.166.70 | |
v7pyne-835-ppp.s3.ap-east-1.amazonaws.com | unknown | 2005-08-18 | 2025-04-11 | 2025-06-05 | 488 B | 46 kB | ![]() 3.5.237.40 | |
tzk240.com | unknown | 2025-05-07 | 2025-05-28 | 2025-06-05 | 536 B | 214 B | ![]() 23.225.30.245 | |
txdy.2016os.com | unknown | 2016-01-20 | 2025-02-06 | 2025-06-07 | 428 B | 465 kB | ![]() 180.163.146.92 | |
apple-banana.oss-cn-shenzhen.aliyuncs.com | unknown | 2012-04-01 | 2025-01-18 | 2025-06-01 | 454 B | 53 kB | ![]() 112.74.1.166 | |
yh526.tkzqv.com | unknown | 2024-11-15 | 2025-05-27 | 2025-06-03 | 446 B | 391 kB | ![]() 27.159.90.74 | |
gif.fpaixfl.com | unknown | 2024-08-29 | 2025-05-15 | 2025-06-06 | 867 B | 709 kB | ![]() 47.242.20.187 | |
imgsa.baidu.com | 139015 | 1999-10-11 | 2017-01-29 | 2025-06-07 | 954 B | 1.8 MB | ![]() 175.4.51.48 | |
tu.iuchx.com | unknown | 2024-12-31 | 2025-05-28 | 2025-06-05 | 439 B | 142 kB | ![]() 112.29.207.189 | |
images.40images1.com | unknown | 2025-02-24 | 2025-05-11 | 2025-06-03 | 445 B | 678 kB | ![]() 205.198.77.227 | |
333eee999eee.com | unknown | 2025-05-12 | 2025-05-15 | 2025-06-01 | 455 B | 520 kB | ![]() 104.160.179.230 | |
img.fjyyedu.com | unknown | 2015-12-30 | 2025-04-16 | 2025-06-06 | 867 B | 710 kB | ![]() 123.6.18.108 | |
images.537images23.com 1 alert(s) on this Host | unknown | 2025-04-19 | 2025-05-11 | 2025-06-01 | 449 B | 475 kB | ![]() 205.198.77.227 | |
777eee888eee.com 1 alert(s) on this Host | unknown | 2025-05-12 | 2025-05-20 | 2025-06-04 | 455 B | 248 kB | ![]() 104.160.179.230 |
Related reports
Threat Detection Systems
Public InfoSec YARA rules
No alerts detected
OpenPhish
No alerts detected
PhishTank
No alerts detected
Quad9 DNS
| Scan Date | Severity | Indicator | Alert |
|---|---|---|---|
| 2025-06-07 | medium | 777eee333eee.com | Sinkholed |
| 2025-06-07 | medium | 537images23.com | Sinkholed |
| 2025-06-07 | medium | 777eee555eee.com | Sinkholed |
| 2025-06-07 | medium | 777eee888eee.com | Sinkholed |
| 2025-06-07 | medium | img3174125953.com | Sinkholed |
ThreatFox
No alerts detected
JavaScript (14)
No JavaScripts
HTTP Transactions (65)
| URL | IP | Response | Size |
|---|






