Report Overview
Visitedpublic
2025-08-06 12:46:09
Tags
Submit Tags
URL
www.brilliantbytelab.com/
Finishing URL
www.brilliantbytelab.com/
IP / ASN
104.21.81.28
#13335 CLOUDFLARENET
Title
AGENINDO - Bandar Situs Pragmatic Play & Link Slot Mahjong Ways Baru Indonesia

Detections

urlquery
0
Network Intrusion Detection
1
Threat Detection Systems
1

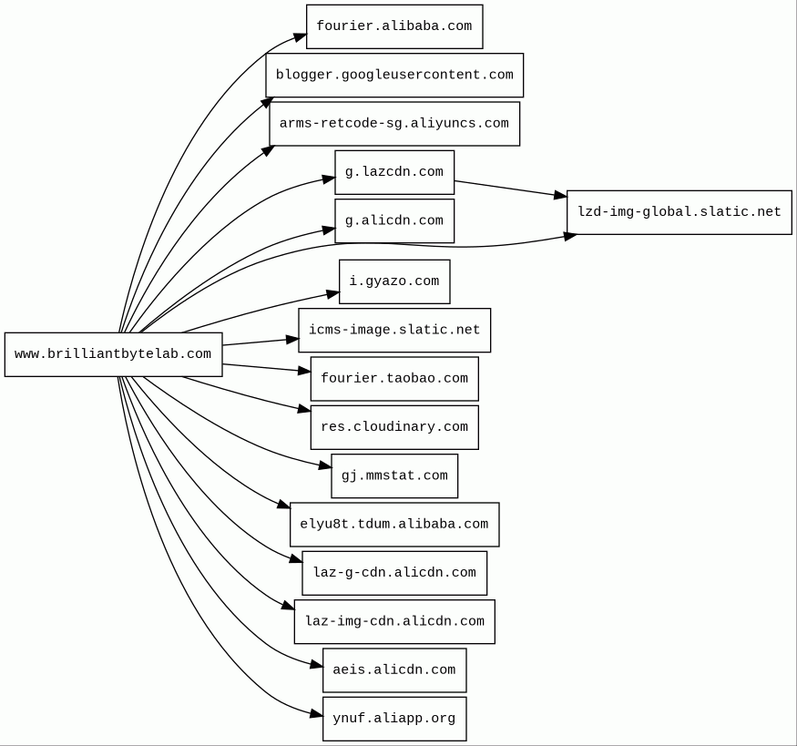
Host Summary

HostRankRegisteredFirst SeenLast Seen
elyu8t.tdum.alibaba.com
unknown1999-04-152025-08-062025-08-06
fourier.alibaba.com
2458151999-04-152017-12-292025-07-31
blogger.googleusercontent.com
164852008-11-172012-05-252025-07-31
arms-retcode-sg.aliyuncs.com
279622012-04-012017-12-292025-07-31
fourier.taobao.com
122182003-04-212019-10-092025-08-02
g.alicdn.com
67872008-06-252014-10-062025-08-02
icms-image.slatic.net
218992013-09-242020-12-202025-08-03
gj.mmstat.com
238752007-12-252014-12-162025-07-31
lzd-img-global.slatic.net
250202013-09-242021-12-162025-07-31
res.cloudinary.com
25202011-05-242012-10-032025-07-31
aeis.alicdn.com
232252008-06-252016-08-252025-08-02
ynuf.aliapp.org
84862008-01-042017-01-302025-08-01
g.lazcdn.com
unknown2021-11-052022-09-162025-07-31
laz-g-cdn.alicdn.com
165132008-06-252017-09-282025-08-01
laz-img-cdn.alicdn.com
172992008-06-252017-09-202025-08-01
i.gyazo.com
724262007-08-312014-03-142025-08-06

Related reports

Network Intrusion Detection Systems

Suricata /w Emerging Threats Pro

SeveritySource IPDestination IPAlert
low
172.18.0.2
8.222.203.130
ET INFO Observed Alibaba Cloud CDN Domain (aliyuncs .com in TLS SNI)
Threat Detection Systems
Detection SystemIndicatorVerdictAlert
Quad9 DNSarms-retcode-sg.aliyuncs.commalicious
Sinkholed

JavaScript (37)

HTTP Transactions (84)

URLIPResponseSize