Report Overview
Visitedpublic
2025-12-24 01:45:23
Tags
Submit Tags
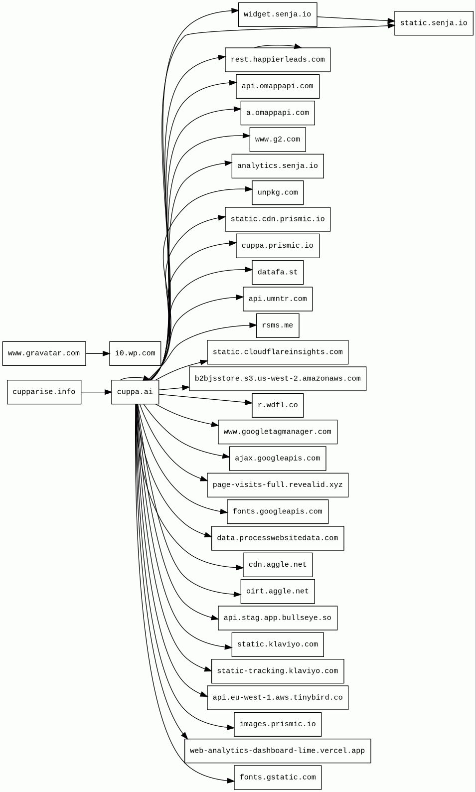
URL
cupparise.info/
Finishing URL
cuppa.ai/
IP / ASN

104.21.71.118
Title
Cuppa AI | Rated #1 Profit-Focused Tool for AI-Powered Content Growth
Detections
urlquery
0
Network Intrusion Detection
0
Threat Detection Systems
1
Host Summary
| Host | Rank | Registered | First Seen | Last Seen | Sent | Received | IP | Fingerprints |
|---|---|---|---|---|---|---|---|---|
data.processwebsitedata.com | 303552 | 2015-08-27 | 2017-01-31 | 2025-12-17 | 440 B | 511 B | ![]() 151.101.193.91 | ![]() |
static-tracking.klaviyo.com | 20795 | 2012-03-29 | 2021-12-02 | 2025-12-22 | 1.5 kB | 45 kB | ![]() 151.101.2.133 | |
i0.wp.com | 841 | 1997-03-28 | 2013-09-17 | 2025-12-22 | 4.6 kB | 51 kB | ![]() 192.0.77.2 | |
web-analytics-dashboard-lime.vercel.app | unknown | 2020-01-28 | 2025-10-27 | 2025-12-17 | 1.5 kB | 30 kB | ![]() 216.198.79.131 | |
unpkg.com | 1093 | 2016-01-06 | 2016-01-07 | 2025-12-21 | 842 B | 44 kB | ![]() 104.18.1.22 | ![]() |
static.klaviyo.com | 17868 | 2012-03-29 | 2018-04-18 | 2025-12-22 | 1.4 kB | 96 kB | ![]() 151.101.66.133 | |
widget.senja.io | 598385 | 2022-01-06 | 2022-05-13 | 2025-12-16 | 2.7 kB | 1.7 MB | ![]() 104.26.4.196 | |
rest.happierleads.com | 1407731 | 2020-05-12 | 2020-10-25 | 2025-12-17 | 899 B | 148 kB | ![]() 104.21.5.80 | |
api.umntr.com | unknown | 2024-11-12 | 2025-02-25 | 2025-12-17 | 1.0 kB | 12 kB | ![]() 188.245.115.112 | |
cuppa.ai | 900223 | unknown | 2019-11-02 | 2025-12-17 | 15 kB | 2.4 MB | ![]() 172.67.197.190 | |
analytics.senja.io | 1410777 | 2022-01-06 | 2024-04-16 | 2025-12-17 | 490 B | 531 B | ![]() 104.26.4.196 | |
a.omappapi.com | 46803 | 2020-03-16 | 2020-03-20 | 2025-12-23 | 1.3 kB | 67 kB | ![]() 194.242.11.186 | |
fonts.gstatic.com | unknown | 2008-02-11 | 2014-04-02 | 2025-12-21 | 552 B | 38 kB | ![]() 142.250.74.35 | |
images.g2crowd.com | 680958 | 2012-08-20 | 2015-09-08 | 2025-12-17 | 1.1 kB | 6.7 kB | ![]() 104.18.31.176 | |
ik.imagekit.io | 153981 | 2016-01-17 | 2017-04-02 | 2025-12-23 | 489 B | 4.0 kB | ![]() 18.165.122.25 | |
cupparise.info 1 alert(s) on this Host | unknown | unknown | No data | No data | 483 B | 720 kB | ![]() 172.67.144.204 | |
api.omappapi.com | 47869 | 2020-03-16 | 2020-03-20 | 2025-12-23 | 446 B | 1.1 kB | ![]() 104.18.2.9 | |
www.googletagmanager.com | 283 | 2011-11-11 | 2012-10-04 | 2025-12-21 | 1.7 kB | 435 kB | ![]() 142.251.38.104 | |
ph-avatars.imgix.net | 2231533 | 2011-06-23 | 2015-10-10 | 2025-12-17 | 2.0 kB | 8.7 kB | ![]() 151.101.66.208 | |
ajax.googleapis.com | 3691 | 2005-01-25 | 2012-05-22 | 2025-12-21 | 436 B | 14 kB | ![]() 216.58.211.10 | |
oirt.aggle.net | 176546 | 2018-02-20 | 2024-04-18 | 2025-12-16 | 4.0 kB | 3.8 kB | ![]() 44.239.192.8 | ![]() ![]() |
b2bjsstore.s3.us-west-2.amazonaws.com | 758535 | 2005-08-18 | 2025-06-13 | 2025-12-17 | 452 B | 266 B | ![]() 52.92.228.202 | |
cuppa.prismic.io | unknown | 2013-06-05 | 2024-11-22 | 2025-12-17 | 544 B | 21 kB | ![]() 3.219.209.17 | |
api.stag.app.bullseye.so | unknown | 2023-05-18 | 2025-11-26 | 2025-12-17 | 1.1 kB | 1.4 kB | ![]() 162.159.140.98 | |
datafa.st | 417959 | 2024-07-01 | 2024-09-01 | 2025-12-16 | 1.4 kB | 15 kB | ![]() 76.76.21.21 | |
api.eu-west-1.aws.tinybird.co | unknown | 2019-03-11 | 2025-10-27 | 2025-12-17 | 1.5 kB | 686 B | ![]() 18.200.111.25 | |
styles.redditmedia.com | 19924 | 2007-08-13 | 2018-01-10 | 2025-12-18 | 443 B | 20 kB | ![]() 151.101.129.140 | |
fonts.googleapis.com | 313 | 2005-01-25 | 2012-05-23 | 2025-12-21 | 455 B | 2.5 kB | ![]() 142.251.38.106 | |
static.senja.io | 1346360 | 2022-01-06 | 2023-05-14 | 2025-12-20 | 417 B | 1.3 kB | ![]() 194.242.11.186 | |
rsms.me | 18742 | 2010-12-05 | 2014-10-14 | 2025-12-22 | 418 B | 13 kB | ![]() 104.21.58.14 | |
cdn.senja.io | 850666 | 2022-01-06 | 2023-01-14 | 2025-12-18 | 51 kB | 314 kB | ![]() 194.242.11.186 | |
cdn.aggle.net | 204865 | 2018-02-20 | 2024-04-23 | 2025-12-24 | 409 B | 38 kB | ![]() 52.84.50.124 | |
static.cloudflareinsights.com | 4073 | 2019-08-30 | 2019-09-24 | 2025-12-21 | 494 B | 20 kB | ![]() 104.16.80.73 | |
r.wdfl.co | 172123 | 2017-05-09 | 2020-08-05 | 2025-12-23 | 396 B | 19 kB | ![]() 3.167.2.32 | |
www.g2.com | 187030 | 1995-03-22 | 2014-04-15 | 2025-12-17 | 447 B | 2.5 kB | ![]() 104.16.188.41 | |
images.prismic.io | 156478 | 2013-06-05 | 2018-03-28 | 2025-12-17 | 5.4 kB | 570 kB | ![]() 151.101.2.208 | |
www.gravatar.com | 32157 | 2004-07-15 | 2012-05-21 | 2025-12-18 | 9.3 kB | 399 kB | ![]() 192.0.73.2 | |
page-visits-full.revealid.xyz | unknown | 2022-11-25 | 2025-10-16 | 2025-12-17 | 1.0 kB | 1.7 kB | ![]() 104.21.33.79 | |
static.cdn.prismic.io | 244739 | 2013-06-05 | 2014-12-03 | 2025-12-19 | 433 B | 30 kB | ![]() 3.167.2.44 |
Varnish (Caching)
Varnish is a reverse caching proxy.IIS:10.0 (Web servers)
Internet Information Services (IIS) is an extensible web server software created by Microsoft for use with the Windows NT family.Windows Server (Operating systems)
Windows Server is a brand name for a group of server operating systems.Amazon Web Services (PaaS)
Amazon Web Services (AWS) is a comprehensive cloud services platform offering compute power, database storage, content delivery and other functionality.Amazon S3 (CDN)
Amazon S3 or Amazon Simple Storage Service is a service offered by Amazon Web Services (AWS) that provides object storage through a web service interface.Nginx (Web servers, Reverse proxies)
Nginx is a web server that can also be used as a reverse proxy, load balancer, mail proxy and HTTP cache.Vercel (PaaS)
Vercel is a cloud platform for static frontends and serverless functions.Fly.io (PaaS)
Fly is a platform for running full stack apps and databases.Cloudflare (CDN)
Cloudflare is a web-infrastructure and website-security company, providing content-delivery-network services, DDoS mitigation, Internet security, and distributed domain-name-server services.Cloudflare Browser Insights (Analytics, RUM)
Cloudflare Browser Insights is a tool that measures the performance of websites from the perspective of users.Bunny (CDN)
Cloudflare Bot Management (Security)
Cloudflare bot management solution identifies and mitigates automated traffic to protect websites from bad bots.Amazon CloudFront (CDN)
Amazon CloudFront is a fast content delivery network (CDN) service that securely delivers data, videos, applications, and APIs to customers globally with low latency, high transfer speeds.ImageKit (CDN, Digital asset management)
ImageKit is a real-time image and video transformation, optimization, and delivery service with built-in digital asset management, powered by a global CDN.gunicorn (Web servers)
Python (Programming languages)
Python is an interpreted and general-purpose programming language.OpenResty (Web servers)
OpenResty is a web platform based on nginx which can run Lua scripts using its LuaJIT engine.Fastly (CDN)
Fastly is a cloud computing services provider. Fastly's cloud platform provides a content delivery network, Internet security services, load balancing, and video & streaming services.GitHub Pages (PaaS)
GitHub Pages is a static site hosting service.DataDome (Security)
DataDome is a cybersecurity platform that specialises in bot protection and mitigation, offering advanced solutions to safeguard websites and mobile applications against malicious bot traffic, credential stuffing, scraping, and other automated threats.Related reports
Threat Detection Systems
| Detection System | Indicator | Verdict | Alert |
|---|---|---|---|
| DNS0 Zero | cupparise.info | malicious | Sinkholed |
JavaScript (60)
No JavaScripts
HTTP Transactions (240)
| URL | IP | Response | Size |
|---|







