Report Overview
Visitedpublic
2026-03-31 13:18:36
Tags
Submit Tags
URL
ipsmotorsportstore.com
Finishing URL
ipsmotorsportstore.com/
IP / ASN

23.227.38.65
Title
Racing UTV Parts & Accessories
Detections
urlquery
0
Network Intrusion Detection
1
Threat Detection Systems
0
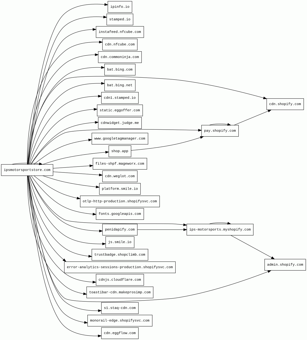
Host Summary
| Host | Rank | Registered | First Seen | Last Seen | Sent | Received | IP | Fingerprints |
|---|---|---|---|---|---|---|---|---|
stamped.io | 7728 | 2016-03-03 | 2016-03-24 | 2026-03-28 | 503 B | 352 B | ![]() 54.213.182.172 | ![]() |
cdnwidget.judge.me | 47728 | 2008-08-19 | 2025-03-13 | 2026-03-30 | 463 B | 714 B | ![]() 195.16.73.219 | |
shop.app | 3567 | 2018-05-01 | 2020-04-15 | 2026-03-30 | 2.4 kB | 124 kB | ![]() 185.146.173.20 | |
error-analytics-sessions-production.shopifysvc.com | 24150 | 2017-09-29 | 2024-12-03 | 2026-03-30 | 1.3 kB | 1.1 kB | ![]() 34.73.251.59 | ![]() |
otlp-http-production.shopifysvc.com | 28477 | 2017-09-29 | 2022-09-22 | 2026-03-25 | 4.2 kB | 3.0 kB | ![]() 34.160.147.240 | |
ipinfo.io | 1327 | 2013-04-23 | 2013-12-16 | 2026-03-25 | 484 B | 539 B | ![]() 34.117.59.81 | |
www.googletagmanager.com | 283 | 2011-11-11 | 2012-10-04 | 2026-03-29 | 443 B | 466 kB | ![]() 142.250.178.72 | |
cdn.nfcube.com | 74159 | 2018-09-01 | 2022-05-18 | 2026-03-26 | 490 B | 70 kB | ![]() 172.67.73.174 | |
fonts.googleapis.com | 313 | 2005-01-25 | 2012-05-23 | 2026-03-29 | 471 B | 13 kB | ![]() 142.250.178.74 | |
penidapify.com | 1371830 | 2021-08-14 | 2021-08-17 | 2026-03-31 | 461 B | 1.7 kB | ![]() 172.66.0.96 | |
platform.smile.io | 94340 | 2013-01-18 | 2019-08-16 | 2026-03-26 | 2.8 kB | 20 kB | ![]() 52.84.50.12 | |
cdnjs.cloudflare.com | 1222 | 2009-02-17 | 2012-05-23 | 2026-03-29 | 974 B | 51 kB | ![]() 104.17.24.14 | |
bat.bing.net | 24312 | 1997-09-03 | 2023-11-04 | 2026-03-30 | 1.2 kB | 1.1 kB | ![]() 150.171.28.10 | |
pay.shopify.com | 52485 | 2005-03-11 | 2017-06-29 | 2026-03-26 | 2.9 kB | 129 kB | ![]() 185.146.173.20 | ![]() |
js.smile.io | 96884 | 2013-01-18 | 2019-08-16 | 2026-03-26 | 1.4 kB | 233 kB | ![]() 54.240.174.65 | |
trustbadge.shopclimb.com | 946848 | 2018-07-28 | 2023-06-25 | 2026-03-26 | 1.0 kB | 41 kB | ![]() 104.21.79.64 | |
static.eggoffer.com | 3904123 | 2017-12-19 | 2019-09-24 | 2026-03-28 | 439 B | 202 kB | ![]() 104.21.70.42 | |
s1.staq-cdn.com | 339838 | 2023-11-08 | 2023-11-11 | 2026-03-25 | 490 B | 2.2 kB | ![]() 104.26.3.12 | |
toastibar-cdn.makeprosimp.com | 621346 | 2015-05-05 | 2022-08-01 | 2026-03-30 | 1.4 kB | 186 kB | ![]() 104.20.27.155 | |
bat.bing.com | 2924 | 1996-01-29 | 2014-04-08 | 2026-03-30 | 842 B | 56 kB | ![]() 150.171.28.10 | |
cdn1.stamped.io | 92273 | 2016-03-03 | 2019-10-31 | 2026-03-28 | 910 B | 218 kB | ![]() 52.84.50.62 | |
admin.shopify.com | 2060 | 2005-03-11 | 2018-10-26 | 2026-03-31 | 876 B | 2.5 kB | ![]() 185.146.173.20 | |
ips-motorsports.myshopify.com | unknown | 2006-03-03 | 2025-01-02 | 2025-01-02 | 2.4 kB | 219 kB | ![]() 23.227.38.74 | |
cdn.weglot.com | 61398 | 2015-09-03 | 2018-06-13 | 2026-03-26 | 465 B | 765 B | ![]() 172.64.149.114 | |
cdn.shopify.com | 3587 | 2005-03-11 | 2012-06-22 | 2026-03-30 | 27 kB | 1.1 MB | ![]() 23.227.39.200 | |
ipsmotorsportstore.com | unknown | 2019-09-17 | 2021-02-01 | 2021-02-01 | 106 kB | 3.5 MB | ![]() 23.227.38.65 | |
instafeed.nfcube.com | 105061 | 2018-09-01 | 2018-09-11 | 2026-03-26 | 1.0 kB | 40 kB | ![]() 172.67.73.174 | |
monorail-edge.shopifysvc.com | 11124 | 2017-09-29 | 2019-08-29 | 2026-03-30 | 17 kB | 28 kB | ![]() 34.120.110.54 | |
cdn.eggflow.com | 1937316 | 2017-12-13 | 2019-10-09 | 2026-03-25 | 498 B | 3.3 kB | ![]() 15.197.65.48 | |
files-shpf.mageworx.com | 861908 | 2009-07-07 | 2019-03-06 | 2026-03-29 | 503 B | 106 kB | ![]() 104.26.11.170 | |
cdn.commoninja.com | 351815 | 2013-04-06 | 2020-04-06 | 2026-03-25 | 1.3 kB | 575 kB | ![]() 172.66.161.83 |
Envoy (Reverse proxies)
Envoy is an open-source edge and service proxy, designed for cloud-native applications.Amazon Web Services (PaaS)
Amazon Web Services (AWS) is a comprehensive cloud services platform offering compute power, database storage, content delivery and other functionality.Cloudflare (CDN)
Cloudflare is a web-infrastructure and website-security company, providing content-delivery-network services, DDoS mitigation, Internet security, and distributed domain-name-server services.PayPal (Payment processors)
PayPal is an online payments system that supports online money transfers and serves as an electronic alternative to traditional paper methods like checks and money orders.Amazon S3 (CDN)
Amazon S3 or Amazon Simple Storage Service is a service offered by Amazon Web Services (AWS) that provides object storage through a web service interface.hCaptcha (Security)
hCaptcha is an anti-bot solution that protects user privacy and rewards websites.Google Cloud CDN (CDN)
Cloud CDN uses Google's global edge network to serve content closer to users.Google Cloud (IaaS)
Google Cloud is a suite of cloud computing services.Nginx (Web servers, Reverse proxies)
Nginx is a web server that can also be used as a reverse proxy, load balancer, mail proxy and HTTP cache.Amazon CloudFront (CDN)
Amazon CloudFront is a fast content delivery network (CDN) service that securely delivers data, videos, applications, and APIs to customers globally with low latency, high transfer speeds.Shopify (Ecommerce, CMS)
Shopify is a subscription-based software that allows anyone to set up an online store and sell their products. Shopify store owners can also sell in physical locations using Shopify POS, a point-of-sale app and accompanying hardware.Ruby on Rails (Web frameworks)
Ruby on Rails is a server-side web application framework written in Ruby under the MIT License.Ruby (Programming languages)
Ruby is an open-source object-oriented programming language.Google Analytics (Analytics)
Google Analytics is a free web analytics service that tracks and reports website traffic.Node.js (Programming languages)
Node.js is an open-source, cross-platform, JavaScript runtime environment that executes JavaScript code outside a web browser.Express (Web frameworks, Web servers)
Express is a web application framework for Node.js, released as free and open-source software under the MIT License. It is designed for building web applications and APIs.Related reports
Network Intrusion Detection Systems
Suricata /w Emerging Threats Pro
| Timestamp | Severity | Source IP | Destination IP | Alert |
|---|---|---|---|---|
| medium | Client IP | ![]() 34.117.59.81 | ET POLICY Possible External IP Lookup Domain Observed in SNI (ipinfo. io) |
Threat Detection Systems
No alerts detected
JavaScript (138)
No JavaScripts
HTTP Transactions (234)
| URL | IP | Response | Size |
|---|





