Report Overview
Visitedpublic
2024-05-02 03:23:13
Tags
Submit Tags
URL
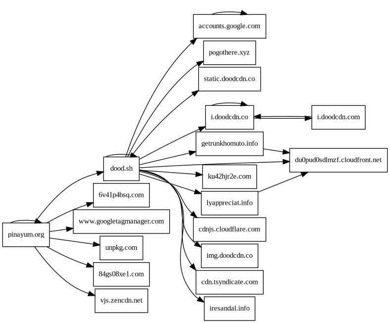
pinayum.org/nilamotak-ang-bawat-katas-ni-insan/
Finishing URL
pinayum.org/nilamotak-ang-bawat-katas-ni-insan/
IP / ASN

172.67.186.240
Title
Nilamotak ang bawat katas ni Insan - PinaYum
Suspicious - Anti-debugging code
Detections
urlquery
0
Network Intrusion Detection
0
Threat Detection Systems
0
Host Summary
| Host | Rank | Registered | First Seen | Last Seen | Sent | Received | IP | Fingerprints |
|---|---|---|---|---|---|---|---|---|
img.doodcdn.co | unknown | 2022-04-23 | 2022-05-04 16:24:45 | 2024-04-30 10:12:16 | 442 B | 27 kB | ![]() 172.67.70.190 | |
lyappreciat.info | unknown | 2024-03-31 | 2024-03-31 12:52:37 | 2024-03-31 12:53:33 | 950 B | 1.8 kB | ![]() 52.85.243.73 | |
getrunkhomuto.info | unknown | 2024-03-31 | 2024-03-31 12:52:35 | 2024-05-01 17:48:43 | 2.7 kB | 6.2 kB | ![]() 52.85.243.31 | |
pinayum.org | unknown | unknown | No data | No data | 10 kB | 988 kB | ![]() 172.67.186.240 | |
iresandal.info | unknown | 2024-03-31 | 2024-05-01 17:47:09 | 2024-05-01 17:48:43 | 2.6 kB | 2.9 kB | ![]() 188.114.96.1 | |
accounts.google.com | 81 | 1997-09-15 | 2016-03-20 13:44:49 | 2024-04-30 18:18:53 | 3.6 kB | 11 kB | ![]() 74.125.131.84 | |
du0pud0sdlmzf.cloudfront.net | unknown | 2008-04-25 | 2023-08-24 12:49:59 | 2024-04-30 10:12:17 | 2.4 kB | 300 kB | ![]() 143.204.42.211 | |
6v41p4bsq.com | unknown | 2023-09-04 | 2023-09-04 12:37:40 | 2024-03-03 23:16:35 | 1.9 kB | 151 kB | ![]() 212.117.190.201 | |
op285c.video-delivery.net | unknown | unknown | No data | No data | 399 B | 16 kB | ![]() 141.94.135.32 | |
cdnjs.cloudflare.com | 235 | 2009-02-17 | 2015-04-17 22:46:33 | 2024-05-01 10:13:25 | 1.7 kB | 172 kB | ![]() 104.17.25.14 | |
dood.sh 1 alert(s) on this Host | 163516 | 2021-06-08 | 2021-08-06 11:04:07 | 2024-03-16 03:57:20 | 2.4 kB | 61 kB | ![]() 104.26.1.153 | |
i.doodcdn.co | unknown | 2022-04-23 | 2022-05-04 16:24:43 | 2024-04-28 21:50:59 | 3.0 kB | 118 kB | ![]() 104.26.7.74 | |
www.googletagmanager.com | 75 | 2011-11-11 | 2013-05-22 04:07:37 | 2024-04-30 18:12:28 | 417 B | 102 kB | ![]() 142.250.74.168 | |
unpkg.com | 11693 | 2016-01-06 | 2016-01-08 00:26:01 | 2024-05-01 22:10:51 | 970 B | 18 kB | ![]() 104.17.249.203 | |
84gs08xe1.com | unknown | 2024-04-27 | 2024-04-28 22:50:54 | 2024-04-30 10:39:46 | 1.9 kB | 109 kB | ![]() 212.117.190.201 | |
i.doodcdn.com | 56705 | 2020-01-30 | 2020-04-06 17:51:16 | 2024-04-30 10:12:16 | 428 B | 846 B | ![]() 104.21.34.210 | |
vjs.zencdn.net | 4968 | 2011-12-27 | 2012-05-21 10:26:59 | 2024-05-01 21:00:49 | 854 B | 151 kB | ![]() 151.101.66.217 | |
ku42hjr2e.com | unknown | 2023-11-15 | 2023-11-15 12:42:05 | 2024-04-29 16:01:16 | 1.9 kB | 112 kB | ![]() 212.117.190.201 | |
cdn.tsyndicate.com | 16265 | 2017-03-08 | 2017-07-04 08:00:09 | 2024-05-01 18:12:07 | 815 B | 100 kB | ![]() 45.133.44.70 | |
pogothere.xyz | unknown | 2022-08-22 | 2022-09-04 21:11:25 | 2024-04-30 12:01:08 | 1.6 kB | 208 kB | ![]() 188.114.97.1 | |
static.doodcdn.co | unknown | 2022-04-23 | 2024-01-08 03:43:30 | 2024-04-28 21:37:26 | 398 B | 114 kB | ![]() 172.67.70.190 | |
cdn.cloudfrale.com | 55750 | 2019-02-04 | 2019-02-06 17:01:05 | 2024-05-01 16:31:41 | 501 B | 358 kB | ![]() 45.133.44.21 |
Related reports
Threat Detection Systems
Public InfoSec YARA rules
No alerts detected
OpenPhish
No alerts detected
PhishTank
No alerts detected
mnemonic secure dns
No alerts detected
Quad9 DNS
No alerts detected
ThreatFox
No alerts detected
JavaScript (59)
| HASH | FROM | Size | First Seen | Last Seen | |
|---|---|---|---|---|---|
| f9733bd64d94ee6d29c24f0dd0d91e0f | DocumentWrite | 4.4 kB | 2024-08-20 | 2024-08-20 | |
Introduced by DocumentWrite First Seen 2024-08-20 Last Seen 2024-08-20 Times Seen 1 Size 4.4 kB (4355 bytes) MD5 f9733bd64d94ee6d29c24f0dd0d91e0f SHA1 3909b11199c66199fc4c726d307b412a0062dfdc Loading... | |||||
HTTP Transactions (80)
| URL | IP | Response | Size |
|---|



