Report Overview
Visitedpublic
2025-12-28 14:02:46
Tags
Submit Tags
URL
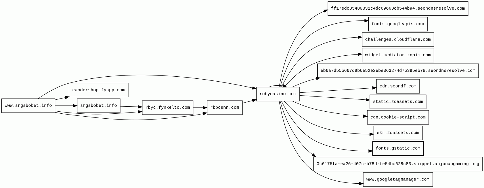
www.srgsbobet.info/
Finishing URL
robycasino.com/no/
IP / ASN
190.2.145.38
#49981 WorldStream B.V.
Title
Nettkasino og fortreffelig nettipping hos Robycasino

Detections

urlquery
0
Network Intrusion Detection
2
Threat Detection Systems
6

Host Summary

HostRankRegisteredFirst SeenLast Seen
candershopifyapp.com
unknown2021-01-282021-01-302025-12-23
cdn.seondf.com
7426032021-06-302021-07-272025-12-24
rbbcsnn.com
unknown2025-07-292025-08-092025-12-26
www.googletagmanager.com
2832011-11-112012-10-042025-12-21
fonts.gstatic.com
unknown2008-02-112014-04-022025-12-21
0c6175fa-ea26-407c-b78d-fe54bc628c83.snippet.anjouangaming.org
unknown2023-05-222025-06-132025-12-26
srgsbobet.info
unknown2023-12-302025-12-282025-12-28
rbyc.fynkelto.com
unknown2024-09-052025-06-132025-12-26
www.srgsbobet.info
unknown2023-12-302025-12-282025-12-28
cdn.cookie-script.com
1073842013-05-282020-07-252025-12-23
ff17edc85480832c4dc69663cb544b94.seondnsresolve.com
unknown2017-11-232025-12-282025-12-28
fonts.googleapis.com
3132005-01-252012-05-232025-12-21
challenges.cloudflare.com
113932009-02-172021-10-202025-12-21
static.zdassets.com
168462013-01-282018-06-232025-12-22
robycasino.com
unknown2023-09-152025-06-162025-12-26
ekr.zdassets.com
186572013-01-282018-06-132025-12-22
widget-mediator.zopim.com
381902006-11-162019-04-232025-12-22
eb6a7d55b667d9b6e52e2ebe363274d7b395eb78.seondnsresolve.com
5697572017-11-232023-03-142025-12-25

Related reports

Network Intrusion Detection Systems

Suricata /w Emerging Threats Pro

SeveritySource IPDestination IPAlert
low
172.18.0.6
74.125.250.129
ET INFO Session Traversal Utilities for NAT (STUN Binding Request On Non-Standard High Port)
low
172.18.0.6
74.125.250.129
ET INFO Session Traversal Utilities for NAT (STUN Binding Request On Non-Standard High Port)
Threat Detection Systems
Detection SystemIndicatorVerdictAlert
Quad9 DNSsrgsbobet.infomalicious
Sinkholed
DNS0 Zerosrgsbobet.infomalicious
Sinkholed
DNS4EUsrgsbobet.infomalicious
Sinkholed
DNS4EUwww.srgsbobet.infomalicious
Sinkholed
DNS0 Zerowww.srgsbobet.infomalicious
Sinkholed
Quad9 DNSwww.srgsbobet.infomalicious
Sinkholed

JavaScript (63)

HTTP Transactions (130)

URLIPResponseSize