Report Overview
Visitedpublic
2025-12-27 07:32:49
Tags
Submit Tags
URL
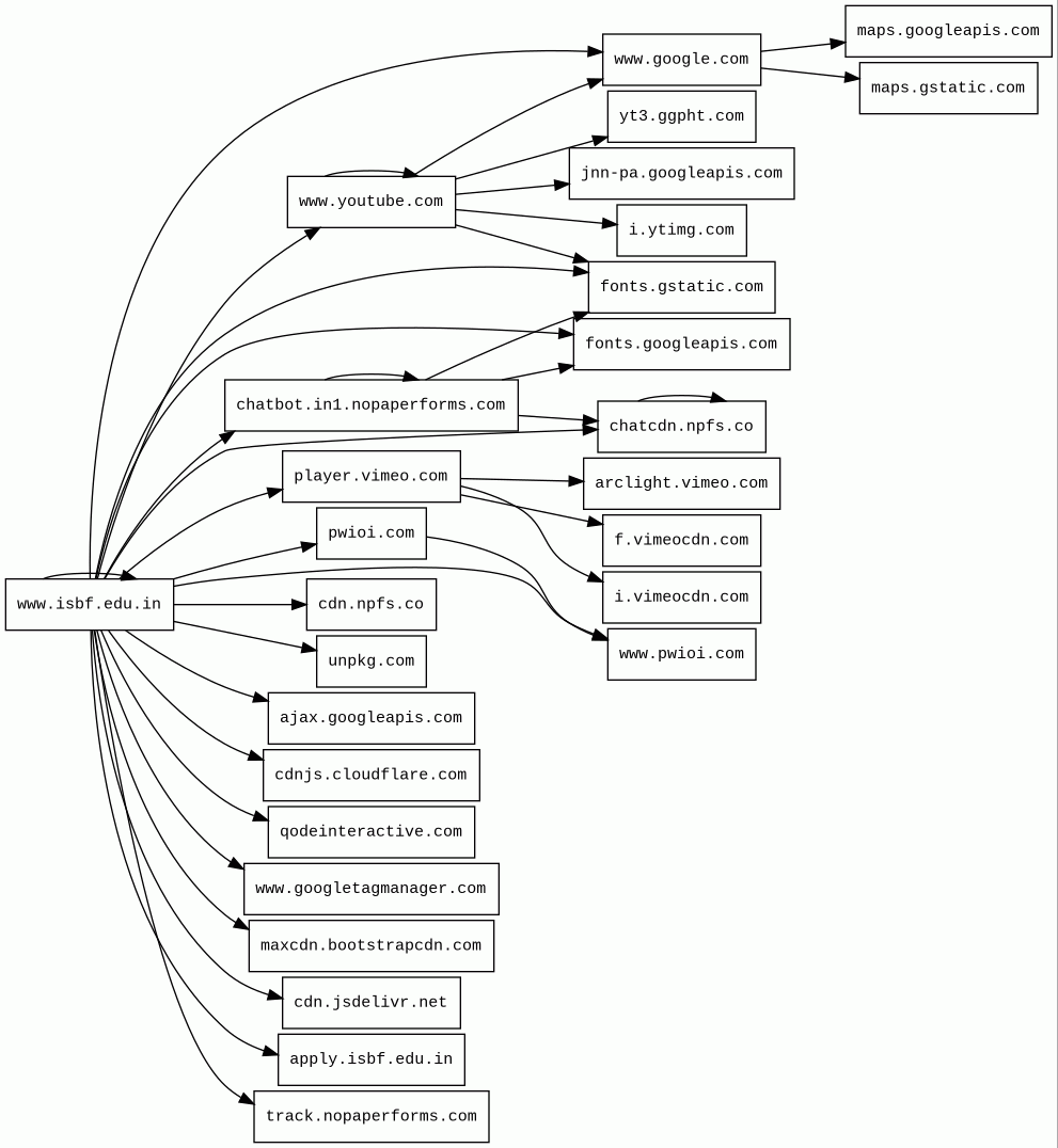
www.isbf.edu.in/
Finishing URL
www.isbf.edu.in/
IP / ASN

198.38.84.93
Title
Best BSC Colleges in Delhi NCR | ISBF
Detections
urlquery
0
Network Intrusion Detection
0
Threat Detection Systems
2
Host Summary
| Host | Rank | Registered | First Seen | Last Seen | Sent | Received | IP | Fingerprints |
|---|---|---|---|---|---|---|---|---|
jnn-pa.googleapis.com | 1579 | 2005-01-25 | 2021-11-16 | 2025-12-21 | 3.6 kB | 3.5 kB | ![]() 216.58.207.202 | |
chatcdn.npfs.co | unknown | 2018-01-15 | 2022-11-11 | 2025-12-21 | 6.8 kB | 664 kB | ![]() 3.167.2.118 | |
www.google.com | 22 | 1997-09-15 | 2015-05-10 | 2025-12-21 | 4.0 kB | 184 kB | ![]() 216.58.207.196 | |
i.ytimg.com | 436 | 2007-12-11 | 2012-10-03 | 2025-12-21 | 1.7 kB | 95 kB | ![]() 142.251.38.118 | |
chatbot.in1.nopaperforms.com | unknown | 2010-04-15 | 2022-01-24 | 2025-12-16 | 3.3 kB | 24 kB | ![]() 35.154.98.245 | ![]() |
www.googletagmanager.com | 283 | 2011-11-11 | 2012-10-04 | 2025-12-21 | 871 B | 873 kB | ![]() 142.250.178.40 | |
f.vimeocdn.com | 25524 | 2010-04-21 | 2014-04-09 | 2025-12-22 | 3.2 kB | 2.5 MB | ![]() 151.101.192.217 | |
i.vimeocdn.com | 24258 | 2010-04-21 | 2014-03-27 | 2025-12-22 | 3.1 kB | 19 kB | ![]() 151.101.0.217 | |
fonts.googleapis.com | 313 | 2005-01-25 | 2012-05-23 | 2025-12-21 | 1.1 kB | 99 kB | ![]() 216.58.211.10 | |
cdn.jsdelivr.net | 1678 | 2012-05-16 | 2012-09-30 | 2025-12-21 | 438 B | 144 kB | ![]() 151.101.193.229 | |
apply.isbf.edu.in | unknown | unknown | No data | No data | 690 B | 979 B | ![]() 3.6.240.211 | |
maps.gstatic.com | unknown | 2008-02-11 | 2012-05-22 | 2025-12-22 | 444 B | 232 kB | ![]() 142.251.142.227 | |
arclight.vimeo.com | 24414 | 2004-12-15 | 2024-11-18 | 2025-12-22 | 1.1 kB | 524 B | ![]() 34.120.202.204 | |
maps.googleapis.com 1 alert(s) on this Host | 3442 | 2005-01-25 | 2012-05-22 | 2025-12-21 | 5.0 kB | 886 kB | ![]() 216.58.211.10 | |
www.pwioi.com | unknown | 2023-07-11 | 2025-12-27 | 2025-12-27 | 453 B | 3.6 kB | ![]() 52.84.50.106 | |
cdn.npfs.co | 6291094 | 2018-01-15 | 2018-09-18 | 2025-12-25 | 422 B | 7.0 kB | ![]() 52.84.50.31 | |
pwioi.com | 1187691 | 2023-07-11 | 2023-07-12 | 2023-07-12 | 449 B | 662 B | ![]() 172.67.161.171 | |
player.vimeo.com | 132 | 2004-12-15 | 2013-09-26 | 2025-12-22 | 1.1 kB | 50 kB | ![]() 162.159.128.61 | |
www.youtube.com 3 alert(s) on this Host | 286 | 2005-02-15 | 2013-04-13 | 2025-12-21 | 15 kB | 10 MB | ![]() 142.250.74.46 | |
qodeinteractive.com | 6818 | 2011-06-11 | 2013-11-12 | 2024-12-31 | 530 B | 324 kB | ![]() 172.67.191.179 | |
fonts.gstatic.com | unknown | 2008-02-11 | 2014-04-02 | 2025-12-21 | 6.1 kB | 466 kB | ![]() 142.250.74.35 | |
ajax.googleapis.com | 3691 | 2005-01-25 | 2012-05-22 | 2025-12-21 | 888 B | 177 kB | ![]() 142.250.178.74 | |
maxcdn.bootstrapcdn.com | 6807 | 2012-05-25 | 2014-06-18 | 2025-12-22 | 447 B | 41 kB | ![]() 104.18.11.207 | |
track.nopaperforms.com | 6815750 | 2010-04-15 | 2017-10-30 | 2025-12-25 | 422 B | 5.3 kB | ![]() 13.204.207.28 | |
cdnjs.cloudflare.com | 1222 | 2009-02-17 | 2012-05-23 | 2025-12-21 | 1.3 kB | 138 kB | ![]() 104.17.25.14 | |
yt3.ggpht.com | 1275 | 2008-01-16 | 2014-01-15 | 2025-12-21 | 1.6 kB | 8.3 kB | ![]() 216.58.207.225 | |
www.isbf.edu.in | unknown | unknown | 2025-10-05 | 2025-10-05 | 50 kB | 13 MB | ![]() 198.38.84.93 | ![]() ![]() ![]() ![]() ![]() |
unpkg.com | 1093 | 2016-01-06 | 2016-01-07 | 2025-12-21 | 1.8 kB | 811 kB | ![]() 104.18.0.22 | ![]() |
Amazon CloudFront (CDN)
Amazon CloudFront is a fast content delivery network (CDN) service that securely delivers data, videos, applications, and APIs to customers globally with low latency, high transfer speeds.Amazon Web Services (PaaS)
Amazon Web Services (AWS) is a comprehensive cloud services platform offering compute power, database storage, content delivery and other functionality.Nginx (Web servers, Reverse proxies)
Nginx is a web server that can also be used as a reverse proxy, load balancer, mail proxy and HTTP cache.Nginx:1.18.0 (Web servers, Reverse proxies)
Nginx is a web server that can also be used as a reverse proxy, load balancer, mail proxy and HTTP cache.Google Maps (Maps)
Google Maps is a web mapping service. It offers satellite imagery, aerial photography, street maps, 360° interactive panoramic views of streets, real-time traffic conditions, and route planning for traveling by foot, car, bicycle and air, or public transportation.Amazon ALB (Load balancers)
Amazon Application Load Balancer (ALB) distributes incoming application traffic to increase availability and support content-based routing.OWL Carousel (JavaScript libraries)
OWL Carousel is an enabled jQuery plugin that lets you create responsive carousel sliders.jQuery (JavaScript libraries)
jQuery is a JavaScript library which is a free, open-source software designed to simplify HTML DOM tree traversal and manipulation, as well as event handling, CSS animation, and Ajax.Varnish (Caching)
Varnish is a reverse caching proxy.Apache HTTP Server (Web servers)
Apache is a free and open-source cross-platform web server software.Google Cloud CDN (CDN)
Cloud CDN uses Google's global edge network to serve content closer to users.Google Cloud (IaaS)
Google Cloud is a suite of cloud computing services.Nginx:1.25.3 (Web servers, Reverse proxies)
Nginx is a web server that can also be used as a reverse proxy, load balancer, mail proxy and HTTP cache.Webpack (Miscellaneous)
Webpack is an open-source JavaScript module bundler.Node.js (Programming languages)
Node.js is an open-source, cross-platform, JavaScript runtime environment that executes JavaScript code outside a web browser.Next.js (JavaScript frameworks, Web frameworks)
Next.js is a React framework for developing single page Javascript applications.React (JavaScript frameworks)
React is an open-source JavaScript library for building user interfaces or UI components.Cloudflare (CDN)
Cloudflare is a web-infrastructure and website-security company, providing content-delivery-network services, DDoS mitigation, Internet security, and distributed domain-name-server services.Cloudflare Bot Management (Security)
Cloudflare bot management solution identifies and mitigates automated traffic to protect websites from bad bots.Amazon S3 (CDN)
Amazon S3 or Amazon Simple Storage Service is a service offered by Amazon Web Services (AWS) that provides object storage through a web service interface.Plesk (Hosting panels)
Plesk is a web hosting and server data centre automation software with a control panel developed for Linux and Windows-based retail hosting service providers.PHP:8.4.15 (Programming languages)
PHP is a general-purpose scripting language used for web development.Google Hosted Libraries (CDN)
Google Hosted Libraries is a stable, reliable, high-speed, globally available content distribution network for the most popular, open-source JavaScript libraries.cdnjs (CDN)
cdnjs is a free distributed JS library delivery service.Google Tag Manager (Tag managers)
Google Tag Manager is a tag management system (TMS) that allows you to quickly and easily update measurement codes and related code fragments collectively known as tags on your website or mobile app.LottieFiles (Miscellaneous)
LottieFiles is an open-source animation file format that's tiny, high quality, interactive, and can be manipulated at runtime.YouTube (Video players)
YouTube is a video sharing service where users can create their own profile, upload videos, watch, like and comment on other videos.Bootstrap:3.4.1 (UI frameworks)
Bootstrap is a free and open-source CSS framework directed at responsive, mobile-first front-end web development. It contains CSS and JavaScript-based design templates for typography, forms, buttons, navigation, and other interface components.Moment.js (JavaScript libraries)
Moment.js is a free and open-source JavaScript library that removes the need to use the native JavaScript Date object directly.Lightbox (JavaScript libraries)
Lightbox is small javascript library used to overlay images on top of the current page.jQuery:3.7.1 (JavaScript libraries)
jQuery is a JavaScript library which is a free, open-source software designed to simplify HTML DOM tree traversal and manipulation, as well as event handling, CSS animation, and Ajax.BootstrapCDN:3.4.1 (CDN)
BootstrapCDN is a powerful and reliable Content Delivery Network (CDN) that delivers static resources, including CSS, JavaScript, and font files, for the widely-used Bootstrap framework. By leveraging multiple server locations worldwide, BootstrapCDN accelerates website loading times, ensuring a smooth and visually appealing user experience. Additionally, it ensures website compatibility with various devices and browsers. The service reduces bandwidth usage and server load, improving web performance for developers and end-users alike.Google Analytics (Analytics)
Google Analytics is a free web analytics service that tracks and reports website traffic.Unpkg (CDN)
Unpkg is a content delivery network for everything on npm.jsDelivr (CDN)
JSDelivr is a free public CDN for open-source projects. It can serve web files directly from the npm registry and GitHub repositories without any configuration.Fly.io (PaaS)
Fly is a platform for running full stack apps and databases.Related reports
Threat Detection Systems
| Detection System | Indicator | Verdict | Alert |
|---|---|---|---|
| Private YARA rules | maps.googleapis.com/maps-api-v3/api/js/63/5d/common.js | audit | Hunting_JS_WebAssembly |
| Private YARA rules | www.youtube.com/s/player/50cc0679/player_ias.vflset/en_US/base.js | audit | Hunting_JS_WebAssembly |
JavaScript (341)
No JavaScripts
HTTP Transactions (217)
| URL | IP | Response | Size |
|---|







