Report Overview
Visitedpublic
2026-03-10 18:35:41
Tags
Submit Tags
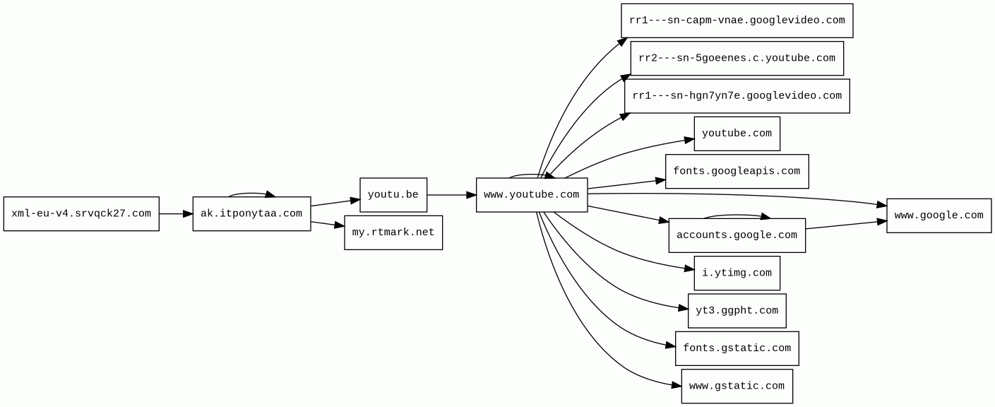
URL
xml-eu-v4.srvqck27.com/click?i=TU*lrQ3dwAY_0&p=1773167461.556893
Finishing URL
www.youtube.com/watch?v=84h2v2-Ssz8
IP / ASN

103.67.200.64
Title
[FREE] Reezy x Jazeek x Pajel Type Beat - "Space Dreams" | Reezy Type Beat - YouTube
Detections
urlquery
0
Network Intrusion Detection
0
Threat Detection Systems
2
Host Summary
| Host | Rank | Registered | First Seen | Last Seen | Sent | Received | IP | Fingerprints |
|---|---|---|---|---|---|---|---|---|
i.ytimg.com | 436 | 2007-12-11 | 2012-10-03 | 2026-03-09 | 6.3 kB | 89 kB | ![]() 192.178.203.119 | |
www.gstatic.com | 146047 | 2008-02-11 | 2012-05-29 | 2026-03-08 | 5.5 kB | 953 kB | ![]() 192.178.203.94 | |
youtube.com | 8 | 2005-02-15 | 2012-06-28 | 2026-03-04 | 428 B | 3.1 kB | ![]() 192.178.203.93 | |
fonts.googleapis.com | 313 | 2005-01-25 | 2012-05-23 | 2026-03-08 | 1.4 kB | 112 kB | ![]() 192.178.202.95 | |
rr1---sn-hgn7yn7e.googlevideo.com | 1354700 | 2003-05-25 | 2022-06-02 | 2026-02-25 | 8.3 kB | 4.7 kB | ![]() 74.125.11.134 | |
www.youtube.com 1 alert(s) on this Host | 286 | 2005-02-15 | 2013-04-13 | 2026-03-09 | 57 kB | 18 MB | ![]() 192.178.204.136 | ![]() |
fonts.gstatic.com | unknown | 2008-02-11 | 2014-04-02 | 2026-03-08 | 48 kB | 329 kB | ![]() 192.178.202.94 | |
rr2---sn-5goeenes.c.youtube.com | unknown | 2005-02-15 | 2026-02-12 | 2026-03-06 | 2.0 kB | 911 B | ![]() 74.125.108.231 | |
youtu.be | 56 | 2007-12-24 | 2013-04-10 | 2026-03-05 | 508 B | 1.2 MB | ![]() 192.178.203.136 | |
accounts.google.com | 103 | 1997-09-15 | 2012-05-23 | 2026-03-09 | 2.5 kB | 12 kB | ![]() 142.250.147.84 | |
ak.itponytaa.com 5 alert(s) on this Host | 672381 | 2022-06-27 | 2022-06-28 | 2026-02-22 | 4.3 kB | 1.2 MB | ![]() 172.64.146.197 | |
xml-eu-v4.srvqck27.com | unknown | 2025-08-13 | 2025-12-10 | 2026-02-14 | 532 B | 50 kB | ![]() 103.67.200.64 | |
my.rtmark.net | 43911 | 2014-10-29 | 2015-02-04 | 2026-03-04 | 574 B | 839 B | ![]() 104.18.41.22 | |
yt3.ggpht.com | 1275 | 2008-01-16 | 2014-01-15 | 2026-03-09 | 3.6 kB | 30 kB | ![]() 192.178.202.132 | |
rr1---sn-capm-vnae.googlevideo.com | unknown | 2003-05-25 | 2021-08-21 | 2026-03-04 | 898 B | 911 B | ![]() 91.90.45.172 | |
www.google.com | 22 | 1997-09-15 | 2015-05-10 | 2026-03-08 | 941 B | 64 kB | ![]() 142.251.155.119 |
YouTube (Video players)
YouTube is a video sharing service where users can create their own profile, upload videos, watch, like and comment on other videos.OpenGSE (Web servers)
OpenGSE is a test suite used for testing servlet compliance. It is deployed by using WAR files that are deployed on the server engine.Java (Programming languages)
Java is a class-based, object-oriented programming language that is designed to have as few implementation dependencies as possible.Cloudflare (CDN)
Cloudflare is a web-infrastructure and website-security company, providing content-delivery-network services, DDoS mitigation, Internet security, and distributed domain-name-server services.Nginx (Web servers, Reverse proxies)
Nginx is a web server that can also be used as a reverse proxy, load balancer, mail proxy and HTTP cache.Related reports
Threat Detection Systems
| Detection System | Indicator | Verdict | Alert |
|---|---|---|---|
| Private YARA rules | www.youtube.com/s/player/ebc32385/player_es6.vflset/en_US/base.js | audit | Hunting_JS_WebAssembly |
| Hagezi Threat Feed | ak.itponytaa.com | malicious | Sinkholed |
JavaScript (115)
No JavaScripts
HTTP Transactions (189)
| URL | IP | Response | Size |
|---|



