Report Overview
Visitedpublic
2026-02-14 02:57:06
Tags
Submit Tags
URL
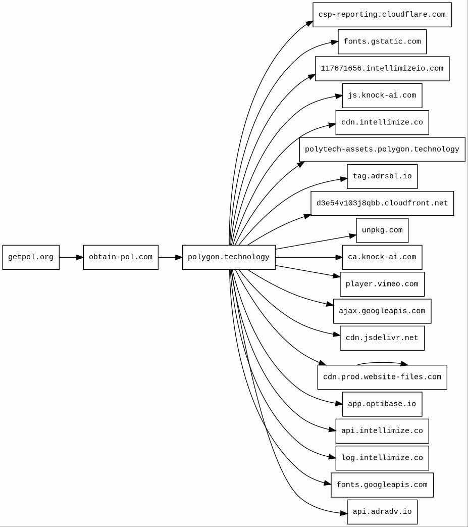
getpol.org/
Finishing URL
polygon.technology/
IP / ASN

172.67.218.126
Title
Polygon | The Go-To Blockchain for Payments
Detections
urlquery
0
Network Intrusion Detection
0
Threat Detection Systems
0
Host Summary
| Host | Rank | Registered | First Seen | Last Seen | Sent | Received | IP | Fingerprints |
|---|---|---|---|---|---|---|---|---|
cdn.jsdelivr.net | 1678 | 2012-05-16 | 2012-09-30 | 2026-02-08 | 6.6 kB | 454 kB | ![]() 104.16.175.226 | |
cdn.prod.website-files.com | 20159 | 2019-01-23 | 2023-11-01 | 2026-02-09 | 30 kB | 12 MB | ![]() 104.18.160.117 | |
js.knock-ai.com | 2882454 | 2023-05-18 | 2024-05-08 | 2026-02-13 | 931 B | 197 kB | ![]() 34.49.80.229 | |
ca.knock-ai.com | 2886336 | 2023-05-18 | 2024-06-04 | 2026-02-10 | 915 B | 2.0 kB | ![]() 34.120.237.174 | |
getpol.org | unknown | 2025-11-29 | 2026-02-13 | 2026-02-13 | 479 B | 241 kB | ![]() 104.21.45.195 | |
cdn.intellimize.co | 204905 | 2015-12-03 | 2021-12-21 | 2026-02-13 | 430 B | 370 kB | ![]() 151.101.2.132 | |
ajax.googleapis.com | 3691 | 2005-01-25 | 2012-05-22 | 2026-02-08 | 446 B | 14 kB | ![]() 142.250.178.74 | |
fonts.googleapis.com | 313 | 2005-01-25 | 2012-05-23 | 2026-02-08 | 573 B | 34 kB | ![]() 142.250.178.42 | |
csp-reporting.cloudflare.com | 29716 | 2009-02-17 | 2022-01-10 | 2026-02-11 | 53 kB | 35 kB | ![]() 104.18.21.157 | |
app.optibase.io | 550907 | 2023-12-12 | 2023-12-21 | 2026-02-08 | 3.1 kB | 111 kB | ![]() 172.67.218.134 | |
polytech-assets.polygon.technology | unknown | 2020-05-26 | 2023-07-16 | 2026-02-13 | 632 B | 827 kB | ![]() 104.18.41.110 | |
tag.adrsbl.io | 1443297 | 2023-05-29 | 2024-02-13 | 2026-02-07 | 3.1 kB | 23 kB | ![]() 34.199.120.168 | |
obtain-pol.com | unknown | 2025-12-02 | 2026-02-13 | 2026-02-13 | 483 B | 241 kB | ![]() 104.21.84.6 | |
log.intellimize.co | 190417 | 2015-12-03 | 2017-11-14 | 2026-02-13 | 940 B | 844 B | ![]() 52.26.135.168 | |
polygon.technology | 36796 | 2020-05-26 | 2020-05-26 | 2026-02-13 | 487 B | 242 kB | ![]() 172.64.146.146 | ![]() |
api.adradv.io | unknown | 2025-12-13 | 2025-12-25 | 2026-02-08 | 571 B | 426 B | ![]() 54.144.67.21 | |
unpkg.com | 1093 | 2016-01-06 | 2016-01-07 | 2026-02-08 | 845 B | 25 kB | ![]() 104.18.1.22 | ![]() |
fonts.gstatic.com | unknown | 2008-02-11 | 2014-04-02 | 2026-02-08 | 10 kB | 711 kB | ![]() 216.58.207.227 | |
117671656.intellimizeio.com | unknown | 2020-10-22 | 2026-02-13 | 2026-02-13 | 544 B | 17 kB | ![]() 52.211.247.241 | |
api.intellimize.co | 198483 | 2015-12-03 | 2015-12-18 | 2026-02-13 | 1.0 kB | 1.4 kB | ![]() 54.76.67.68 | |
d3e54v103j8qbb.cloudfront.net | unknown | 2008-04-25 | 2016-03-11 | 2026-02-09 | 517 B | 90 kB | ![]() 54.192.209.151 | |
player.vimeo.com | 132 | 2004-12-15 | 2013-09-26 | 2026-02-09 | 421 B | 26 kB | ![]() 162.159.128.61 |
Cloudflare (CDN)
Cloudflare is a web-infrastructure and website-security company, providing content-delivery-network services, DDoS mitigation, Internet security, and distributed domain-name-server services.Amazon Web Services (PaaS)
Amazon Web Services (AWS) is a comprehensive cloud services platform offering compute power, database storage, content delivery and other functionality.Google Cloud Storage (Miscellaneous)
Google Cloud Storage allows world-wide storage and retrieval of any amount of data at any time.Google Cloud CDN (CDN)
Cloud CDN uses Google's global edge network to serve content closer to users.Google Cloud (IaaS)
Google Cloud is a suite of cloud computing services.Google Cloud Trace (Performance)
Google Cloud Trace is a distributed tracing system that collects latency data from applications and displays it in the Google Cloud Console.Express (Web frameworks, Web servers)
Express is a web application framework for Node.js, released as free and open-source software under the MIT License. It is designed for building web applications and APIs.Node.js (Programming languages)
Node.js is an open-source, cross-platform, JavaScript runtime environment that executes JavaScript code outside a web browser.Varnish (Caching)
Varnish is a reverse caching proxy.Cloudflare Bot Management (Security)
Cloudflare bot management solution identifies and mitigates automated traffic to protect websites from bad bots.Vercel (PaaS)
Vercel is a cloud platform for static frontends and serverless functions.Unpkg (CDN)
Unpkg is a content delivery network for everything on npm.Google Hosted Libraries (CDN)
Google Hosted Libraries is a stable, reliable, high-speed, globally available content distribution network for the most popular, open-source JavaScript libraries.Optibase (A/B Testing)
Optibase is an A/B testing app for Webflow, enabling data-driven decisions by testing various elements such as copy, design, or entire pages, aimed at improving site conversions.Google Font API (Font scripts)
Google Font API is a web service that supports open-source font files that can be used on your web designs.jsDelivr (CDN)
JSDelivr is a free public CDN for open-source projects. It can serve web files directly from the npm registry and GitHub repositories without any configuration.jQuery:3.5.1 (JavaScript libraries)
jQuery is a JavaScript library which is a free, open-source software designed to simplify HTML DOM tree traversal and manipulation, as well as event handling, CSS animation, and Ajax.Fly.io (PaaS)
Fly is a platform for running full stack apps and databases.Amazon S3 (CDN)
Amazon S3 or Amazon Simple Storage Service is a service offered by Amazon Web Services (AWS) that provides object storage through a web service interface.Amazon CloudFront (CDN)
Amazon CloudFront is a fast content delivery network (CDN) service that securely delivers data, videos, applications, and APIs to customers globally with low latency, high transfer speeds.Related reports
Threat Detection Systems
No alerts detected
File detected
URL
cdn.prod.website-files.com/6604d19c96c8cee230e99e95/66ebdcabf32fead53ad75f69_hero-animation.lottie
IP / ASN

104.18.160.117
File Overview
File TypeZip archive data, at least v2.0 to extract, compression method=deflate
Size3.5 kB (3480 bytes)
MD593be0486cc802717faec91ebeeb57efe
SHA19d479ae62398548aedac8bd3f123b800db396e88
Archive (2)
| Filename | MD5 | File type |
|---|---|---|
| manifest.json | 8fb25d445fdf6f2d9a416ac548959935 | JSON text data |
| animation_1.json | c3efba1b9a71d1448e594629314cb23b | JSON text data |
URL
cdn.prod.website-files.com/6604d19c96c8cee230e99e95/66ebdcabf32fead53ad75f69_hero-animation.lottie
IP / ASN

104.18.160.117
File Overview
File TypeZip archive data, at least v2.0 to extract, compression method=deflate
Size3.5 kB (3480 bytes)
MD593be0486cc802717faec91ebeeb57efe
SHA19d479ae62398548aedac8bd3f123b800db396e88
Archive (2)
| Filename | MD5 | File type |
|---|---|---|
| manifest.json | 8fb25d445fdf6f2d9a416ac548959935 | JSON text data |
| animation_1.json | c3efba1b9a71d1448e594629314cb23b | JSON text data |
JavaScript (68)
No JavaScripts
HTTP Transactions (187)
| URL | IP | Response | Size |
|---|



