Report Overview
Visitedpublic
2026-01-25 04:48:46
Tags
Submit Tags
URL
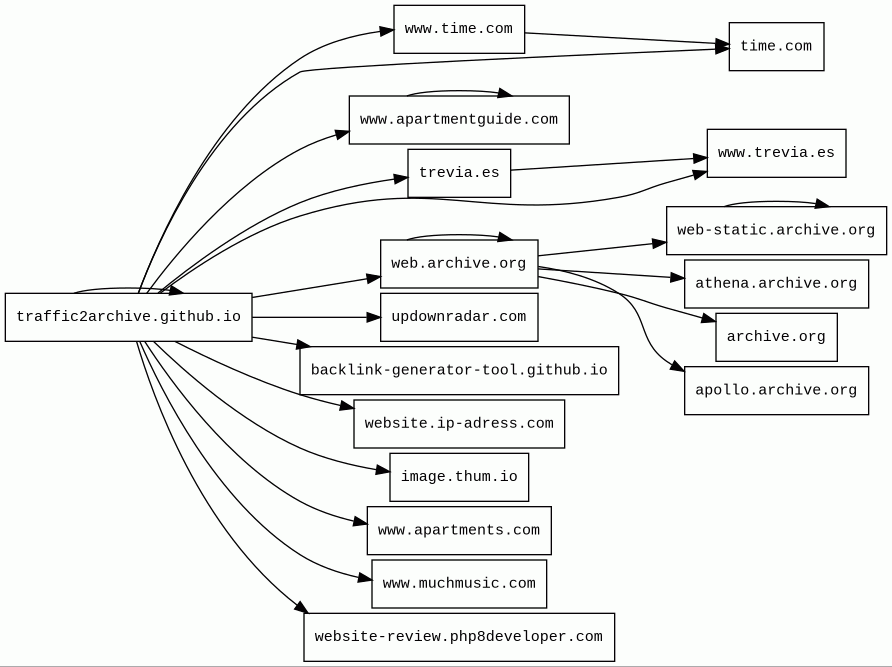
traffic2archive.github.io/ultimate-seo-backlink-generator/seo-backlink-builder-and-manager.html?https%3A%2F%2Ftraffic2archive.github.io%2Fultimate-seo-backlink-generator%2Fdofollow-backlink-creator-for-seo.html
Finishing URL
traffic2archive.github.io/ultimate-seo-backlink-generator/seo-backlink-builder-and-manager.html?https://traffic2archive.github.io/ultimate-seo-backlink-generator/dofollow-backlink-creator-for-seo.html
IP / ASN

185.199.109.153
Title
seo backlink builder and manager
Detections
urlquery
0
Network Intrusion Detection
1
Threat Detection Systems
0
Host Summary
| Host | Rank | Registered | First Seen | Last Seen | Sent | Received | IP | Fingerprints |
|---|---|---|---|---|---|---|---|---|
www.muchmusic.com | unknown | 1994-07-01 | 2012-07-14 | 2026-01-22 | 569 B | 0 B | ![]() 0.0.0.0 | |
www.trevia.es | unknown | unknown | 2025-12-19 | 2026-01-22 | 533 B | 4.8 kB | ![]() 172.67.134.89 | |
archive.org | 184 | 1995-12-14 | 2013-04-16 | 2026-01-18 | 3.2 kB | 1.3 MB | ![]() 207.241.224.2 | |
website.ip-adress.com | unknown | 2004-05-02 | 2026-01-15 | 2026-01-22 | 558 B | 2.1 kB | ![]() 172.67.156.27 | |
image.thum.io | 1742320 | 2016-02-04 | 2017-02-03 | 2026-01-21 | 560 B | 9.2 kB | ![]() 35.174.233.248 | |
www.apartments.com | 11616 | 1996-09-02 | 2015-02-16 | 2025-12-29 | 567 B | 4.6 kB | ![]() 23.49.18.230 | ![]() |
trevia.es | unknown | unknown | 2025-12-19 | 2026-01-22 | 550 B | 4.7 kB | ![]() 172.67.134.89 | |
web-static.archive.org | 450591 | 1995-12-14 | 2023-10-16 | 2026-01-19 | 3.3 kB | 126 kB | ![]() 207.241.237.2 | |
website-review.php8developer.com | unknown | 2021-03-18 | 2025-12-19 | 2026-01-22 | 576 B | 5.4 kB | ![]() 164.90.163.181 | ![]() |
time.com | 597 | 1993-11-19 | 2017-01-27 | 2026-01-21 | 560 B | 293 B | ![]() 151.101.67.52 | |
apollo.archive.org | 369557 | 1995-12-14 | 2025-04-10 | 2026-01-21 | 435 B | 219 B | ![]() 207.241.224.2 | |
www.time.com | 6079289 | 1993-11-19 | 2025-03-25 | 2026-01-22 | 564 B | 316 B | ![]() 151.101.67.52 | |
backlink-generator-tool.github.io | unknown | 2013-03-08 | 2025-10-09 | 2026-01-21 | 3.0 kB | 336 kB | ![]() 185.199.110.153 | |
web.archive.org | 285 | 1995-12-14 | 2012-05-30 | 2026-01-21 | 2.2 kB | 155 kB | ![]() 207.241.237.3 | |
traffic2archive.github.io | unknown | 2013-03-08 | 2026-01-03 | 2026-01-21 | 1.5 kB | 33 kB | ![]() 185.199.110.153 | |
athena.archive.org | 261917 | 1995-12-14 | 2024-05-08 | 2026-01-24 | 1.2 kB | 760 B | ![]() 207.241.225.195 | |
www.apartmentguide.com | 99726 | 1998-10-09 | 2012-08-07 | 2026-01-22 | 1.1 kB | 109 kB | ![]() 54.240.174.35 | ![]() |
updownradar.com | 368523 | 2019-11-21 | 2020-02-12 | 2026-01-22 | 559 B | 85 kB | ![]() 157.230.1.197 | ![]() |
Cloudflare (CDN)
Cloudflare is a web-infrastructure and website-security company, providing content-delivery-network services, DDoS mitigation, Internet security, and distributed domain-name-server services.Nginx:1.24.0 (Web servers, Reverse proxies)
Nginx is a web server that can also be used as a reverse proxy, load balancer, mail proxy and HTTP cache.Envoy (Reverse proxies)
Envoy is an open-source edge and service proxy, designed for cloud-native applications.Akamai (CDN)
Akamai is global content delivery network (CDN) services provider for media and software delivery, and cloud security solutions.Nginx (Web servers, Reverse proxies)
Nginx is a web server that can also be used as a reverse proxy, load balancer, mail proxy and HTTP cache.Bootstrap (UI frameworks)
Bootstrap is a free and open-source CSS framework directed at responsive, mobile-first front-end web development. It contains CSS and JavaScript-based design templates for typography, forms, buttons, navigation, and other interface components.jQuery (JavaScript libraries)
jQuery is a JavaScript library which is a free, open-source software designed to simplify HTML DOM tree traversal and manipulation, as well as event handling, CSS animation, and Ajax.Google Analytics (Analytics)
Google Analytics is a free web analytics service that tracks and reports website traffic.Google AdSense (Advertising)
Google AdSense is a program run by Google through which website publishers serve advertisements that are targeted to the site content and audience.Onsen UI (Mobile frameworks)
Onsen UI is an open-source HTML5 hybrid app framework offering mobile UI components for PhoneGap and Cordova development.Nginx:1.14.2 (Web servers, Reverse proxies)
Nginx is a web server that can also be used as a reverse proxy, load balancer, mail proxy and HTTP cache.Varnish (Caching)
Varnish is a reverse caching proxy.GitHub Pages (PaaS)
GitHub Pages is a static site hosting service.Fastly (CDN)
Fastly is a cloud computing services provider. Fastly's cloud platform provides a content delivery network, Internet security services, load balancing, and video & streaming services.Amazon Web Services (PaaS)
Amazon Web Services (AWS) is a comprehensive cloud services platform offering compute power, database storage, content delivery and other functionality.dc.js (JavaScript graphics, JavaScript libraries)
A multi-dimensional charting library built to work natively with crossfilter and rendered using d3.jsAmazon CloudFront (CDN)
Amazon CloudFront is a fast content delivery network (CDN) service that securely delivers data, videos, applications, and APIs to customers globally with low latency, high transfer speeds.Nginx:1.16.1 (Web servers, Reverse proxies)
Nginx is a web server that can also be used as a reverse proxy, load balancer, mail proxy and HTTP cache.PHP:7.4.33 (Programming languages)
PHP is a general-purpose scripting language used for web development.YouTube (Video players)
YouTube is a video sharing service where users can create their own profile, upload videos, watch, like and comment on other videos.Chart.js:2.9.2 (JavaScript graphics)
Chart.js is an open-source JavaScript library that allows you to draw different types of charts by using the HTML5 canvas element.Related reports
Network Intrusion Detection Systems
Suricata /w Emerging Threats Pro
| Timestamp | Severity | Source IP | Destination IP | Alert |
|---|---|---|---|---|
| low | Client IP | ![]() 35.174.233.248 | ET INFO Observed Commonly Actor Abused Domain (image .thum .io in TLS SNI) |
Threat Detection Systems
No alerts detected
JavaScript (118)
No JavaScripts
HTTP Transactions (41)
| URL | IP | Response | Size |
|---|






