Report Overview
Visitedpublic
2026-01-30 16:54:21
Tags
Submit Tags
URL
studylib.net/doc/28183841/why-this-%40--1-804-985-1002-is-best-quickbooks-payroll-cus...
Finishing URL
studylib.net/doc/28183841/why-this-%40--1-804-985-1002-is-best-quickbooks-payroll-cus...
IP / ASN

172.67.193.117
Title
Why this @:+1~804-985-1002 is Best QuiCkbooks PaYrOlL CusTomEr SuPppoRt NumBEr in USA
Detections
urlquery
0
Network Intrusion Detection
0
Threat Detection Systems
0
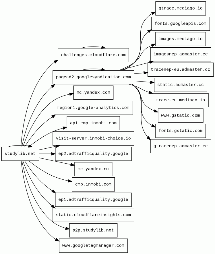
Host Summary
| Host | Rank | Registered | First Seen | Last Seen | Sent | Received | IP | Fingerprints |
|---|---|---|---|---|---|---|---|---|
fonts.googleapis.com | 313 | 2005-01-25 | 2012-05-23 | 2026-01-25 | 471 B | 12 kB | ![]() 216.58.211.10 | |
www.googletagmanager.com | 283 | 2011-11-11 | 2012-10-04 | 2026-01-25 | 865 B | 692 kB | ![]() 142.251.142.232 | |
trace-eu.mediago.io | 85468 | 2019-03-15 | 2021-12-21 | 2026-01-30 | 18 kB | 1.8 kB | ![]() 35.214.168.80 | |
region1.google-analytics.com | 19689 | 2005-07-18 | 2022-03-17 | 2026-01-25 | 4.1 kB | 2.5 kB | ![]() 216.239.34.36 | |
static.cloudflareinsights.com | 4073 | 2019-08-30 | 2019-09-24 | 2026-01-25 | 1.5 kB | 61 kB | ![]() 104.16.80.73 | |
studylib.net | 50677 | 2016-01-29 | 2025-08-15 | 2026-01-23 | 39 kB | 3.5 MB | ![]() 104.21.73.241 | |
challenges.cloudflare.com | 11393 | 2009-02-17 | 2021-10-20 | 2026-01-25 | 5.1 kB | 518 kB | ![]() 104.18.94.41 | |
mc.yandex.com | 45494 | 1998-09-24 | 2014-03-01 | 2026-01-29 | 3.9 kB | 5.8 kB | ![]() 87.250.251.119 | |
mc.yandex.ru | 16498 | 1997-09-23 | 2012-05-21 | 2026-01-30 | 412 B | 254 kB | ![]() 87.250.251.119 | |
api.cmp.inmobi.com | 166068 | 2007-05-15 | 2023-11-07 | 2026-01-30 | 1.5 kB | 168 B | ![]() 3.77.173.230 | |
fonts.gstatic.com | unknown | 2008-02-11 | 2014-04-02 | 2026-01-25 | 1.1 kB | 98 kB | ![]() 142.250.74.3 | |
tracenep-eu.admaster.cc | 245467 | 2024-07-12 | 2024-12-05 | 2026-01-25 | 3.7 kB | 392 B | ![]() 35.214.213.192 | |
visit-server.inmobi-choice.io | 63205 | 2023-08-18 | 2024-09-26 | 2026-01-30 | 474 B | 296 B | ![]() 35.157.239.185 | |
ep2.adtrafficquality.google | 3229 | 2023-11-17 | 2024-08-13 | 2026-01-26 | 2.0 kB | 69 kB | ![]() 142.251.142.225 | |
images.mediago.io | 44487 | 2019-03-15 | 2023-06-14 | 2026-01-30 | 3.0 kB | 159 kB | ![]() 34.111.60.239 | |
cmp.inmobi.com | 32255 | 2007-05-15 | 2023-11-07 | 2026-01-30 | 5.6 kB | 2.7 MB | ![]() 52.84.50.109 | |
imagesnep.admaster.cc | 28259 | 2024-07-12 | 2024-12-05 | 2026-01-26 | 500 B | 20 kB | ![]() 34.111.60.239 | |
www.gstatic.com | 146047 | 2008-02-11 | 2012-05-29 | 2026-01-25 | 1.5 kB | 71 kB | ![]() 142.251.38.99 | |
gtracenep.admaster.cc | 18149 | 2024-07-12 | 2024-10-10 | 2026-01-25 | 460 B | 820 B | ![]() 35.208.249.213 | |
static.admaster.cc | 28078 | 2024-07-12 | 2024-10-21 | 2026-01-29 | 520 B | 3.8 kB | ![]() 34.54.226.84 | |
gtrace.mediago.io | 21260 | 2019-03-15 | 2023-12-08 | 2026-01-28 | 3.5 kB | 3.1 kB | ![]() 35.214.168.80 | |
ep1.adtrafficquality.google | 3093 | 2023-11-17 | 2024-07-24 | 2026-01-25 | 4.3 kB | 38 kB | ![]() 142.250.74.2 | |
s2p.studylib.net | 3267294 | 2016-01-29 | 2025-10-13 | 2026-01-30 | 498 B | 65 kB | ![]() 94.130.139.15 | |
pagead2.googlesyndication.com | 610 | 2003-01-21 | 2012-05-21 | 2026-01-26 | 91 kB | 4.6 MB | ![]() 216.58.211.2 |
Google Cloud CDN (CDN)
Cloud CDN uses Google's global edge network to serve content closer to users.Google Cloud (IaaS)
Google Cloud is a suite of cloud computing services.Cloudflare (CDN)
Cloudflare is a web-infrastructure and website-security company, providing content-delivery-network services, DDoS mitigation, Internet security, and distributed domain-name-server services.Google Analytics (Analytics)
Google Analytics is a free web analytics service that tracks and reports website traffic.Cloudflare Browser Insights (Analytics, RUM)
Cloudflare Browser Insights is a tool that measures the performance of websites from the perspective of users.Google Tag Manager (Tag managers)
Google Tag Manager is a tag management system (TMS) that allows you to quickly and easily update measurement codes and related code fragments collectively known as tags on your website or mobile app.Google AdSense (Advertising)
Google AdSense is a program run by Google through which website publishers serve advertisements that are targeted to the site content and audience.PDF.js (Miscellaneous)
Google Cloud Storage (Miscellaneous)
Google Cloud Storage allows world-wide storage and retrieval of any amount of data at any time.Amazon CloudFront (CDN)
Amazon CloudFront is a fast content delivery network (CDN) service that securely delivers data, videos, applications, and APIs to customers globally with low latency, high transfer speeds.Amazon Web Services (PaaS)
Amazon Web Services (AWS) is a comprehensive cloud services platform offering compute power, database storage, content delivery and other functionality.Amazon S3 (CDN)
Amazon S3 or Amazon Simple Storage Service is a service offered by Amazon Web Services (AWS) that provides object storage through a web service interface.Nginx:1.22.0 (Web servers, Reverse proxies)
Nginx is a web server that can also be used as a reverse proxy, load balancer, mail proxy and HTTP cache.Related reports
Threat Detection Systems
No alerts detected
File detected
URL
s2p.studylib.net/store/data/028183841.pdf?k=AwAAAZwP00tgAAACWFtaKprdFXexgWto9ZMHIZraItlO
IP / ASN

94.130.139.15
File Overview
File TypePDF document, version 1.4, 8 page(s) (zip deflate encoded)
Size64 kB (64090 bytes)
MD53054bf2ba64a4d67d38f021675d2cbd3
SHA18ac9e910906b2552065944e62d0d42c615df7d50
PDF Document detected
URL
s2p.studylib.net/store/data/028183841.pdf?k=AwAAAZwP00tgAAACWFtaKprdFXexgWto9ZMHIZraItlO
IP / ASN

94.130.139.15
PDF Overview
Version1.4
AuthorN/A
TitleN/A
SubjectN/A
Page Count8
Size64 kB (64090 bytes)
SHA2562eaa0389c305876adf81f7f346ae7431282661297e256dd51aa4688cf2abffae
URLs Found
None
JavaScript (351)
| HASH | FROM | Size | First Seen | Last Seen | |
|---|---|---|---|---|---|
| dc95aa6c97fe223b2d9bd49e70003cbb | DocumentWrite | 68 kB | 2026-01-30 | 2026-01-30 | |
Introduced by DocumentWrite First Seen 2026-01-30 Last Seen 2026-01-30 Times Seen 1 Size 68 kB (68196 bytes) MD5 dc95aa6c97fe223b2d9bd49e70003cbb SHA1 ffae95e66e3f5d1025654b7876e8f9b3b1f5a05d Loading... | |||||
| 0e7bbe68e96a03e7db9ace41e157ea9a | DocumentWrite | 68 kB | 2026-01-30 | 2026-01-30 | |
Introduced by DocumentWrite First Seen 2026-01-30 Last Seen 2026-01-30 Times Seen 1 Size 68 kB (68164 bytes) MD5 0e7bbe68e96a03e7db9ace41e157ea9a SHA1 9df4fd734a567cdefbe2c03ae322fc8653f11e26 Loading... | |||||
| 086707e4369f60afedcafb16050a7618 | DocumentWrite | 39 B | 2023-03-07 | 2026-04-04 | |
Introduced by DocumentWrite First Seen 2023-03-07 Last Seen 2026-04-04 Times Seen 745599 Size 39 B (39 bytes) MD5 086707e4369f60afedcafb16050a7618 SHA1 8216b0cc6876cbd44f01c158e7dff3833ceccd41 Loading... | |||||
| f315f5f2c187a05af1ace62d5f6aa477 | DocumentWrite | 54 B | 2023-03-07 | 2026-04-04 | |
Introduced by DocumentWrite First Seen 2023-03-07 Last Seen 2026-04-04 Times Seen 32274 Size 54 B (54 bytes) MD5 f315f5f2c187a05af1ace62d5f6aa477 SHA1 47d77a2a1665cb6202028ecd89b50920287d9148 Loading... | |||||
| 16e9dd4ba42ca8a29111d46cd294250b | DocumentWrite | 82 kB | 2026-01-30 | 2026-01-30 | |
Introduced by DocumentWrite First Seen 2026-01-30 Last Seen 2026-01-30 Times Seen 1 Size 82 kB (82202 bytes) MD5 16e9dd4ba42ca8a29111d46cd294250b SHA1 1feece25740b25455c432b18c662011d2e7b2a3b Loading... | |||||
| 464832629068531937e5a90391d9baf7 | DocumentWrite | 68 kB | 2026-01-30 | 2026-01-30 | |
Introduced by DocumentWrite First Seen 2026-01-30 Last Seen 2026-01-30 Times Seen 1 Size 68 kB (68191 bytes) MD5 464832629068531937e5a90391d9baf7 SHA1 9be9ad80753e5603cdff5f3426cd627e153d8804 Loading... | |||||
| c4d50a0e7061ac28f551f214517880df | DocumentWrite | 68 kB | 2026-01-30 | 2026-01-30 | |
Introduced by DocumentWrite First Seen 2026-01-30 Last Seen 2026-01-30 Times Seen 1 Size 68 kB (68269 bytes) MD5 c4d50a0e7061ac28f551f214517880df SHA1 857683bcfd95334e27d780e248a8395caa3857e4 Loading... | |||||
HTTP Transactions (176)
| URL | IP | Response | Size |
|---|


