Report Overview
Visitedpublic
2025-09-15 12:21:36
Tags
Submit Tags
URL
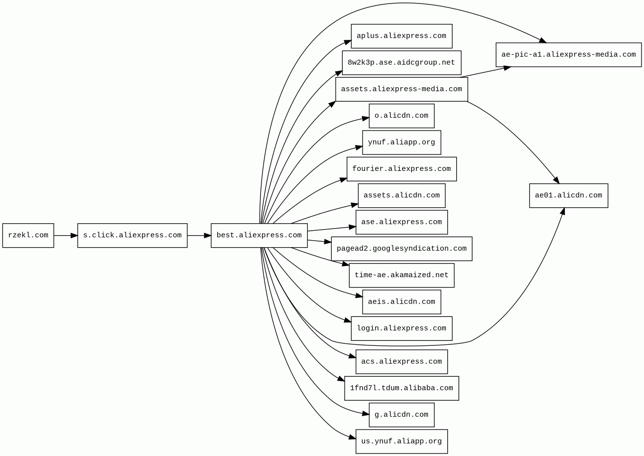
rzekl.com/g/1e8d11449471ec7d518416525dc3e8/?subid1=mlClick-uxSCDhFg&subid=22
Finishing URL
best.aliexpress.com/?dp=6e92e09d4abfa623d80eefe9ed62b051&af=2099917&cv=47843&afref=&utm_source=admitad&utm_medium=cpa&utm_campaign=2099917&utm_content=47843&aff_fcid=81492ba448e74717a81c0b2afa9bd17b-1757938869078-06753-_ePNSNV&aff_fsk=_ePNSNV&aff_platform=portals-tool&sk=_ePNSNV&aff_trace_key=81492ba448e74717a81c0b2afa9bd17b-1757938869078-06753-_ePNSNV&terminal_id=3a7f369545ab4e659812cb39cc922554
IP / ASN

103.228.171.58
Title
AliExpress - zakupy online dla popularnych elektroniki, mody, domu i ogrodu, zabawek i sportu, samochodów i nie tylko.
Detections
urlquery
0
Network Intrusion Detection
1
Threat Detection Systems
0
Host Summary
| Host | Rank | Registered | First Seen | Last Seen | Sent | Received | IP | Fingerprints |
|---|---|---|---|---|---|---|---|---|
aeis.alicdn.com | 75152 | 2008-06-25 | 2016-08-25 | 2025-09-13 | 1.7 kB | 1.2 MB | ![]() 23.49.27.47 | ![]() |
pagead2.googlesyndication.com | 610 | 2003-01-21 | 2012-05-21 | 2025-09-11 | 479 B | 161 kB | ![]() 142.250.74.98 | |
acs.aliexpress.com | 150748 | 2006-04-16 | 2018-02-03 | 2025-09-11 | 27 kB | 540 kB | ![]() 47.246.146.97 | ![]() |
s.click.aliexpress.com | 47141 | 2006-04-16 | 2013-12-16 | 2025-09-08 | 710 B | 249 kB | ![]() 23.49.27.47 | ![]() ![]() |
ae01.alicdn.com | 31289 | 2008-06-25 | 2015-11-26 | 2025-09-12 | 9.5 kB | 138 kB | ![]() 3.167.2.64 | ![]() |
best.aliexpress.com | 12293 | 2006-04-16 | 2015-08-03 | 2025-09-13 | 1.6 kB | 248 kB | ![]() 23.49.27.47 | ![]() ![]() |
rzekl.com | 186172 | 2023-08-15 | 2023-08-21 | 2025-09-11 | 544 B | 248 kB | ![]() 103.228.171.247 | |
us.ynuf.aliapp.org | 150991 | 2008-01-04 | 2017-01-29 | 2025-09-11 | 965 B | 2.1 kB | ![]() 47.246.146.55 | ![]() ![]() |
time-ae.akamaized.net | 226392 | 2014-03-18 | 2018-10-17 | 2025-09-14 | 442 B | 169 B | ![]() 23.36.77.106 | |
1fnd7l.tdum.alibaba.com | unknown | 1999-04-15 | 2025-09-15 | 2025-09-15 | 422 B | 407 B | ![]() 47.246.146.55 | ![]() |
ynuf.aliapp.org | 49898 | 2008-01-04 | 2017-01-30 | 2025-09-12 | 417 B | 969 B | ![]() 124.239.14.253 | ![]() ![]() |
ase.aliexpress.com | 168553 | 2006-04-16 | 2024-08-02 | 2025-09-11 | 2.8 kB | 1.1 kB | ![]() 47.246.146.12 | ![]() |
assets.alicdn.com | 68324 | 2008-06-25 | 2014-10-08 | 2025-09-12 | 4.1 kB | 594 kB | ![]() 23.49.27.47 | ![]() |
8w2k3p.ase.aidcgroup.net | unknown | 2023-05-26 | 2025-09-15 | 2025-09-15 | 459 B | 482 B | ![]() 47.246.173.43 | ![]() |
g.alicdn.com | 38802 | 2008-06-25 | 2014-10-06 | 2025-09-13 | 944 B | 37 kB | ![]() 23.36.77.80 | ![]() |
fourier.aliexpress.com | 190769 | 2006-04-16 | 2022-05-16 | 2025-09-12 | 2.3 kB | 468 B | ![]() 47.246.146.65 | |
login.aliexpress.com | 79531 | 2006-04-16 | 2015-05-08 | 2025-09-13 | 2.2 kB | 50 kB | ![]() 23.49.27.47 | ![]() ![]() |
assets.aliexpress-media.com | 161569 | 2021-06-25 | 2024-10-16 | 2025-09-11 | 32 kB | 4.0 MB | ![]() 2.22.225.73 | ![]() |
ae-pic-a1.aliexpress-media.com | 113601 | 2021-06-25 | 2024-04-10 | 2025-09-11 | 31 kB | 770 kB | ![]() 54.240.174.49 | ![]() |
aplus.aliexpress.com | 216628 | 2006-04-16 | 2025-05-16 | 2025-09-09 | 100 kB | 25 kB | ![]() 47.246.110.43 | |
o.alicdn.com | 89234 | 2008-06-25 | 2021-04-29 | 2025-09-15 | 471 B | 1.3 kB | ![]() 47.246.50.176 | ![]() |
Alibaba Cloud Object Storage Service (IaaS)
Alibaba Cloud Object Storage Service (OSS) is a cloud-based object storage service provided by Alibaba Cloud, which allows users to store and access large amounts of data in the cloud.Tengine (Web servers)
Tengine is a web server which is based on the Nginx HTTP server.Spring (Web frameworks)
Java (Programming languages)
Java is a class-based, object-oriented programming language that is designed to have as few implementation dependencies as possible.Amazon Web Services (PaaS)
Amazon Web Services (AWS) is a comprehensive cloud services platform offering compute power, database storage, content delivery and other functionality.Amazon CloudFront (CDN)
Amazon CloudFront is a fast content delivery network (CDN) service that securely delivers data, videos, applications, and APIs to customers globally with low latency, high transfer speeds.Alibaba Cloud CDN (CDN)
Alibaba Cloud CDN is a global network of servers designed to deliver high-performance, low-latency content to users around the world. It is a cloud-based service provided by Alibaba Cloud, a subsidiary of the Alibaba Group, that enables businesses to accelerate the delivery of their web content, including images, videos, and static files, to end-users.Nginx (Web servers, Reverse proxies)
Nginx is a web server that can also be used as a reverse proxy, load balancer, mail proxy and HTTP cache.Related reports
Network Intrusion Detection Systems
Suricata /w Emerging Threats Pro
| Timestamp | Severity | Source IP | Destination IP | Alert |
|---|---|---|---|---|
| low | ![]() 172.18.0.10 | ![]() 74.125.250.129 | ET INFO Session Traversal Utilities for NAT (STUN Binding Request On Non-Standard High Port) |
Threat Detection Systems
No alerts detected
JavaScript (62)
| HASH | FROM | Size | First Seen | Last Seen | |
|---|---|---|---|---|---|
| 574a8ca5d918c7f38918f23044be4e06 | DocumentWrite | 168 B | 2024-11-04 | 2026-04-03 | |
Introduced by DocumentWrite First Seen 2024-11-04 Last Seen 2026-04-03 Times Seen 11199 Size 168 B (168 bytes) MD5 574a8ca5d918c7f38918f23044be4e06 SHA1 66a2de13ba1fb60e8ba3c2c5b54e550c0346e66a Loading... | |||||
HTTP Transactions (221)
| URL | IP | Response | Size |
|---|







