Report Overview
Visitedpublic
2025-12-19 03:09:30
Tags
Submit Tags
URL
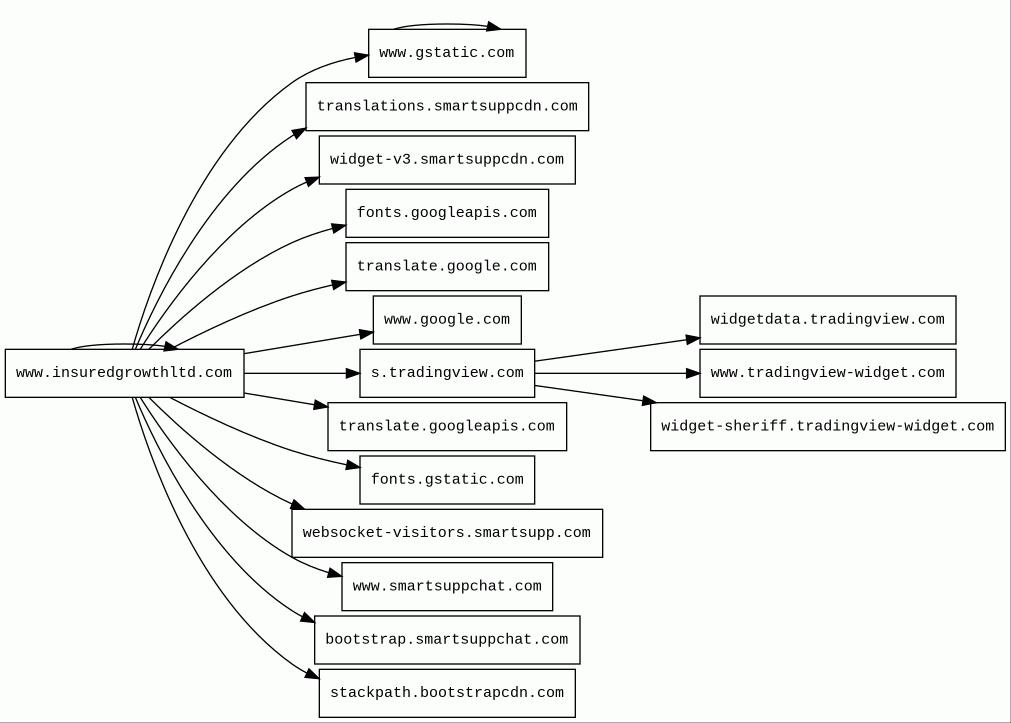
www.insuredgrowthltd.com
Finishing URL
www.insuredgrowthltd.com/
IP / ASN

190.97.162.126
Title
insuredgrowthltd.com
Detections
urlquery
0
Network Intrusion Detection
0
Threat Detection Systems
0
Host Summary
| Host | Rank | Registered | First Seen | Last Seen | Sent | Received | IP | Fingerprints |
|---|---|---|---|---|---|---|---|---|
websocket-visitors.smartsupp.com | 411464 | 2012-08-25 | 2021-07-12 | 2025-12-15 | 644 B | 224 B | ![]() 18.158.42.149 | |
widgetdata.tradingview.com | 179381 | 2010-03-20 | 2015-02-20 | 2025-12-17 | 676 B | 224 B | ![]() 92.223.127.157 | |
translate.google.com | 609 | 1997-09-15 | 2012-05-30 | 2025-12-15 | 1.0 kB | 82 kB | ![]() 142.250.178.110 | |
widget-sheriff.tradingview-widget.com | 206730 | 2020-06-05 | 2024-02-01 | 2025-12-16 | 563 B | 586 B | ![]() 3.164.240.129 | |
www.gstatic.com | 146047 | 2008-02-11 | 2012-05-29 | 2025-12-14 | 3.4 kB | 76 kB | ![]() 142.250.74.99 | |
translations.smartsuppcdn.com | 560346 | 2018-11-20 | 2022-11-04 | 2025-12-15 | 539 B | 7.5 kB | ![]() 185.76.9.12 | ![]() |
www.google.com | 22 | 1997-09-15 | 2015-05-10 | 2025-12-14 | 483 B | 739 B | ![]() 142.250.178.100 | |
www.insuredgrowthltd.com | unknown | 2025-07-30 | 2025-12-18 | 2025-12-18 | 47 kB | 5.5 MB | ![]() 190.97.162.126 | |
fonts.gstatic.com | unknown | 2008-02-11 | 2014-04-02 | 2025-12-14 | 2.8 kB | 102 kB | ![]() 142.250.74.35 | |
widget-v3.smartsuppcdn.com | 532262 | 2018-11-20 | 2022-10-03 | 2025-12-15 | 1.5 kB | 310 kB | ![]() 185.76.9.27 | ![]() |
www.smartsuppchat.com | 491650 | 2014-02-02 | 2017-01-30 | 2025-12-16 | 460 B | 19 kB | ![]() 185.76.9.27 | ![]() |
bootstrap.smartsuppchat.com | 425291 | 2014-02-02 | 2018-01-29 | 2025-12-16 | 572 B | 1.6 kB | ![]() 3.73.107.53 | |
translate.googleapis.com | 6317 | 2005-01-25 | 2012-05-31 | 2025-12-15 | 3.4 kB | 377 kB | ![]() 142.250.178.106 | |
fonts.googleapis.com | 313 | 2005-01-25 | 2012-05-23 | 2025-12-14 | 1.6 kB | 38 kB | ![]() 216.58.211.10 | |
s.tradingview.com | 416574 | 2010-03-20 | 2017-01-30 | 2025-12-18 | 590 B | 42 kB | ![]() 3.164.240.123 | |
stackpath.bootstrapcdn.com | 21970 | 2012-05-25 | 2018-04-05 | 2025-12-14 | 604 B | 78 kB | ![]() 104.18.11.207 | |
www.tradingview-widget.com | 196495 | 2020-06-05 | 2021-04-08 | 2025-12-16 | 14 kB | 465 kB | ![]() 194.242.11.186 |
Amazon Web Services (PaaS)
Amazon Web Services (AWS) is a comprehensive cloud services platform offering compute power, database storage, content delivery and other functionality.Amazon CloudFront (CDN)
Amazon CloudFront is a fast content delivery network (CDN) service that securely delivers data, videos, applications, and APIs to customers globally with low latency, high transfer speeds.CDN77 (CDN)
CDN77 is a content delivery network (CDN).Nginx (Web servers, Reverse proxies)
Nginx is a web server that can also be used as a reverse proxy, load balancer, mail proxy and HTTP cache.Bootstrap:d7d94a4e4dc4 (UI frameworks)
Bootstrap is a free and open-source CSS framework directed at responsive, mobile-first front-end web development. It contains CSS and JavaScript-based design templates for typography, forms, buttons, navigation, and other interface components.UIKit (UI frameworks)
UIKit is the framework used for developing iOS applications.jQuery (JavaScript libraries)
jQuery is a JavaScript library which is a free, open-source software designed to simplify HTML DOM tree traversal and manipulation, as well as event handling, CSS animation, and Ajax.PayPal (Payment processors)
PayPal is an online payments system that supports online money transfers and serves as an electronic alternative to traditional paper methods like checks and money orders.Cloudflare (CDN)
Cloudflare is a web-infrastructure and website-security company, providing content-delivery-network services, DDoS mitigation, Internet security, and distributed domain-name-server services.Bunny (CDN)
Related reports
Threat Detection Systems
No alerts detected
JavaScript (42)
| HASH | FROM | Size | First Seen | Last Seen | |
|---|---|---|---|---|---|
| 8e32fe8577c79f9ff6b95056a6fc5520 | DocumentWrite | 469 B | 2025-12-12 | 2026-03-30 | |
Introduced by DocumentWrite First Seen 2025-12-12 Last Seen 2026-03-30 Times Seen 231 Size 469 B (469 bytes) MD5 8e32fe8577c79f9ff6b95056a6fc5520 SHA1 19bc7be6da885a22888573f6693eacf42ceb151b Loading... | |||||
| 919ee8b45f77439d50c5c8f8a575bd25 | DocumentWrite | 3.0 kB | 2025-12-12 | 2026-02-02 | |
Introduced by DocumentWrite First Seen 2025-12-12 Last Seen 2026-02-02 Times Seen 498 Size 3.0 kB (3010 bytes) MD5 919ee8b45f77439d50c5c8f8a575bd25 SHA1 465ac574dce0587cd310ced6aa314fc67cbd8faf Loading... | |||||
| 817bf8299089ac41974793db4796bde8 | DocumentWrite | 469 B | 2025-12-12 | 2026-03-30 | |
Introduced by DocumentWrite First Seen 2025-12-12 Last Seen 2026-03-30 Times Seen 229 Size 469 B (469 bytes) MD5 817bf8299089ac41974793db4796bde8 SHA1 5547a0834d91c88f9289f1ae32d69771a8d0d4db Loading... | |||||
HTTP Transactions (141)
| URL | IP | Response | Size |
|---|






