Report Overview
Visitedpublic
2025-08-31 20:01:03
Tags
Submit Tags
URL
www.pelotalibrevivo.net/2025/genoa-vs-juventus-j2-en-vivo.php
Finishing URL
www.pelotalibrevivo.net/2025/genoa-vs-juventus-j2-en-vivo.php
IP / ASN

104.21.112.1
Title
Genoa vs Juventus Turin En Vivo | Serie A Jornada 2 | Pelota Libre TV
Detections
urlquery
0
Network Intrusion Detection
51
Threat Detection Systems
1
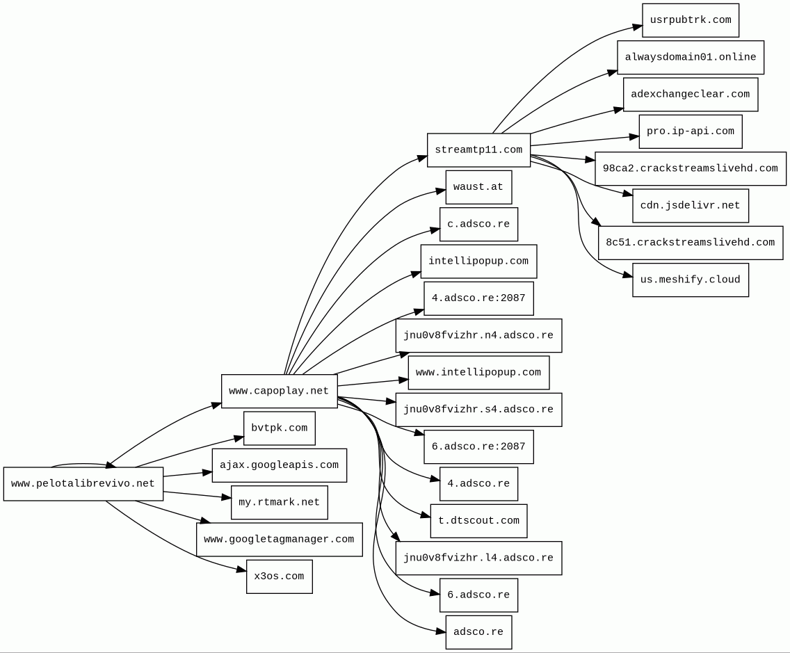
Host Summary
| Host | Rank | Registered | First Seen | Last Seen | Sent | Received | IP | Fingerprints |
|---|---|---|---|---|---|---|---|---|
www.capoplay.net | unknown | 2022-10-14 | 2022-10-15 | 2025-08-24 | 537 B | 2.1 kB | ![]() 172.67.195.5 | |
adsco.re | 3069 | 2017-02-14 | 2017-04-03 | 2025-08-29 | 452 B | 1.8 kB | ![]() 162.252.214.5 | |
ajax.googleapis.com | 3691 | 2005-01-25 | 2012-05-22 | 2025-08-27 | 452 B | 95 kB | ![]() 216.58.211.10 | |
jnu0v8fvizhr.l4.adsco.re | unknown | unknown | No data | No data | 464 B | 463 B | ![]() 185.200.118.62 | |
cdn.jsdelivr.net | 1678 | 2012-05-16 | 2012-09-30 | 2025-08-27 | 1.4 kB | 840 kB | ![]() 104.16.174.226 | |
intellipopup.com | 62822 | 2020-04-18 | 2020-04-19 | 2025-08-25 | 1.7 kB | 258 B | ![]() 216.21.13.26 | |
x3os.com | 19468 | 2021-03-18 | 2025-04-24 | 2025-08-25 | 610 B | 838 B | ![]() 139.45.196.64 | |
pro.ip-api.com | 40593 | 2012-04-24 | 2015-04-06 | 2025-08-25 | 469 B | 315 B | ![]() 51.195.5.58 | |
jnu0v8fvizhr.s4.adsco.re | unknown | unknown | No data | No data | 464 B | 463 B | ![]() 185.200.116.60 | |
4.adsco.re | 95532 | 2017-02-14 | 2021-01-04 | 2025-08-29 | 865 B | 868 B | ![]() 162.252.214.5 | |
bvtpk.com | 37068 | 2019-03-16 | 2025-05-21 | 2025-08-26 | 416 B | 109 kB | ![]() 172.67.154.171 | |
www.intellipopup.com | 661769 | 2020-04-18 | 2020-04-19 | 2025-08-24 | 455 B | 42 kB | ![]() 185.76.9.27 | ![]() |
98ca2.crackstreamslivehd.com | unknown | 2025-02-21 | 2025-08-09 | 2025-08-24 | 555 B | 923 B | ![]() 93.123.109.238 | |
www.googletagmanager.com | 283 | 2011-11-11 | 2012-10-04 | 2025-08-27 | 444 B | 413 kB | ![]() 142.250.74.136 | |
t.dtscout.com | 54823 | 2013-11-01 | 2017-01-30 | 2025-08-30 | 1.0 kB | 3.5 kB | ![]() 104.26.10.2 | |
6.adsco.re | 91627 | 2017-02-14 | 2018-01-15 | 2025-08-29 | 865 B | 1.0 kB | ![]() 104.17.167.186 | |
waust.at | 36042 | unknown | 2016-01-28 | 2025-08-30 | 402 B | 13 kB | ![]() 172.67.71.57 | |
8c51.crackstreamslivehd.com | unknown | 2025-02-21 | 2025-08-24 | 2025-08-24 | 5.7 kB | 9.3 MB | ![]() 93.123.109.240 | |
us.meshify.cloud | 1702107 | 2025-03-26 | 2025-07-23 | 2025-08-28 | 504 B | 1.1 kB | ![]() 104.21.17.165 | |
alwaysdomain01.online | 567801 | 2024-02-06 | 2024-02-07 | 2025-08-28 | 420 B | 269 kB | ![]() 104.21.112.1 | |
my.rtmark.net | 43911 | 2014-10-29 | 2015-02-04 | 2025-08-28 | 453 B | 846 B | ![]() 104.18.41.22 | |
streamtp11.com 1 alert(s) on this Host | unknown | 2025-08-15 | 2025-08-16 | 2025-08-24 | 541 B | 8.0 kB | ![]() 176.97.122.176 | |
c.adsco.re | 100769 | 2017-02-14 | 2017-11-29 | 2025-08-29 | 513 B | 78 kB | ![]() 104.17.166.186 | |
usrpubtrk.com | 6824 | 2025-06-16 | 2025-06-17 | 2025-08-27 | 488 B | 532 B | ![]() 172.67.186.11 | |
adexchangeclear.com | 24943 | 2015-04-27 | 2025-07-16 | 2025-08-27 | 798 B | 1.7 kB | ![]() 104.21.78.155 | |
www.pelotalibrevivo.net | unknown | 2025-08-07 | 2025-08-18 | 2025-08-18 | 2.0 kB | 8.8 kB | ![]() 104.21.32.1 | |
jnu0v8fvizhr.n4.adsco.re | unknown | unknown | No data | No data | 464 B | 463 B | ![]() 38.132.109.126 |
Cloudflare (CDN)
Cloudflare is a web-infrastructure and website-security company, providing content-delivery-network services, DDoS mitigation, Internet security, and distributed domain-name-server services.PHP:5.6.40 (Programming languages)
PHP is a general-purpose scripting language used for web development.Nginx (Web servers, Reverse proxies)
Nginx is a web server that can also be used as a reverse proxy, load balancer, mail proxy and HTTP cache.CDN77 (CDN)
CDN77 is a content delivery network (CDN).PHP (Programming languages)
PHP is a general-purpose scripting language used for web development.Google Cloud CDN (CDN)
Cloud CDN uses Google's global edge network to serve content closer to users.Google Cloud (IaaS)
Google Cloud is a suite of cloud computing services.jQuery:1.7.1 (JavaScript libraries)
jQuery is a JavaScript library which is a free, open-source software designed to simplify HTML DOM tree traversal and manipulation, as well as event handling, CSS animation, and Ajax.Google Analytics (Analytics)
Google Analytics is a free web analytics service that tracks and reports website traffic.PHP:5.4.16 (Programming languages)
PHP is a general-purpose scripting language used for web development.Google Hosted Libraries (CDN)
Google Hosted Libraries is a stable, reliable, high-speed, globally available content distribution network for the most popular, open-source JavaScript libraries.Related reports
Network Intrusion Detection Systems
Suricata /w Emerging Threats Pro
Threat Detection Systems
| Detection System | Indicator | Verdict | Alert |
|---|---|---|---|
| Quad9 DNS | streamtp11.com | malicious | Sinkholed |
JavaScript (91)
No JavaScripts
HTTP Transactions (44)
| URL | IP | Response | Size |
|---|







