Report Overview
Visitedpublic
2026-03-07 02:41:05
Tags
Submit Tags
URL
campedia.com.au/business/5737/downfall-creek-campground-danbulla-national-park
Finishing URL
campedia.com.au/business/5737/downfall-creek-campground-danbulla-national-park
IP / ASN

54.153.238.228
Title
Downfall Creek Campground - Danbulla National Park, Campsite at Lake Tinaroo | Book at Campedia.com.au
Detections
urlquery
0
Network Intrusion Detection
0
Threat Detection Systems
0
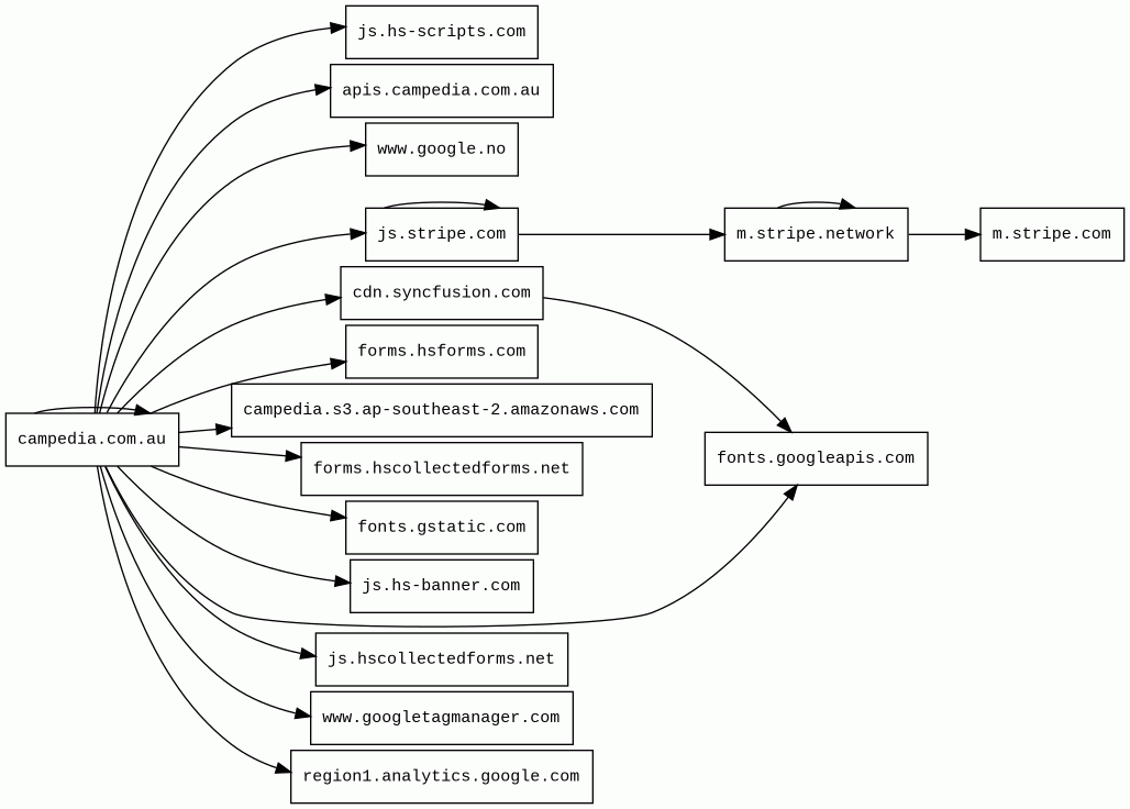
Host Summary
| Host | Rank | Registered | First Seen | Last Seen | Sent | Received | IP | Fingerprints |
|---|---|---|---|---|---|---|---|---|
js.hs-scripts.com | 18499 | 2016-07-11 | 2016-08-09 | 2026-03-02 | 416 B | 2.2 kB | ![]() 104.16.137.209 | |
js.hs-banner.com | 17150 | 2020-03-09 | 2020-03-26 | 2026-03-02 | 425 B | 72 kB | ![]() 104.18.40.240 | |
www.google.no | 92680 | 2001-02-26 | 2012-06-26 | 2026-03-01 | 722 B | 580 B | ![]() 142.250.178.99 | |
m.stripe.com | 7920 | 1995-09-12 | 2017-01-30 | 2026-03-02 | 496 B | 762 B | ![]() 44.236.139.159 | |
campedia.s3.ap-southeast-2.amazonaws.com | unknown | 2005-08-18 | 2026-02-10 | 2026-02-10 | 3.2 kB | 360 kB | ![]() 52.95.129.10 | |
www.googletagmanager.com | 283 | 2011-11-11 | 2012-10-04 | 2026-03-01 | 1.3 kB | 1.2 MB | ![]() 172.217.19.232 | |
forms.hscollectedforms.net | 36910 | 2017-01-23 | 2023-03-02 | 2026-03-02 | 526 B | 709 B | ![]() 104.16.109.254 | |
forms.hsforms.com | 29940 | 2013-09-18 | 2018-03-07 | 2026-03-04 | 495 B | 764 B | ![]() 104.18.80.204 | |
campedia.com.au | unknown | unknown | 2026-02-10 | 2026-02-10 | 17 kB | 8.5 MB | ![]() 54.153.238.228 | |
apis.campedia.com.au | unknown | unknown | 2026-02-10 | 2026-02-10 | 16 kB | 181 kB | ![]() 54.153.238.228 | |
js.stripe.com | 7985 | 1995-09-12 | 2012-09-30 | 2026-03-02 | 1.5 kB | 941 kB | ![]() 52.84.50.126 | |
fonts.googleapis.com | 313 | 2005-01-25 | 2012-05-23 | 2026-03-01 | 908 B | 18 kB | ![]() 142.250.74.10 | |
cdn.syncfusion.com | 302610 | 2001-05-31 | 2014-02-09 | 2026-03-02 | 437 B | 3.6 MB | ![]() 108.157.214.16 | |
m.stripe.network | 9008 | 2017-03-16 | 2017-05-17 | 2026-03-02 | 956 B | 92 kB | ![]() 108.157.229.86 | |
js.hscollectedforms.net | 36221 | 2017-01-23 | 2017-03-02 | 2026-03-02 | 459 B | 78 kB | ![]() 104.16.109.254 | |
region1.analytics.google.com | 22257 | 1997-09-15 | 2022-03-17 | 2026-03-01 | 1.1 kB | 849 B | ![]() 216.239.34.36 | |
fonts.gstatic.com | unknown | 2008-02-11 | 2014-04-02 | 2026-03-01 | 550 B | 44 kB | ![]() 142.251.142.227 |
Cloudflare (CDN)
Cloudflare is a web-infrastructure and website-security company, providing content-delivery-network services, DDoS mitigation, Internet security, and distributed domain-name-server services.Amazon Web Services (PaaS)
Amazon Web Services (AWS) is a comprehensive cloud services platform offering compute power, database storage, content delivery and other functionality.Nginx (Web servers, Reverse proxies)
Nginx is a web server that can also be used as a reverse proxy, load balancer, mail proxy and HTTP cache.Amazon S3 (CDN)
Amazon S3 or Amazon Simple Storage Service is a service offered by Amazon Web Services (AWS) that provides object storage through a web service interface.Express (Web frameworks, Web servers)
Express is a web application framework for Node.js, released as free and open-source software under the MIT License. It is designed for building web applications and APIs.Node.js (Programming languages)
Node.js is an open-source, cross-platform, JavaScript runtime environment that executes JavaScript code outside a web browser.Google Tag Manager (Tag managers)
Google Tag Manager is a tag management system (TMS) that allows you to quickly and easily update measurement codes and related code fragments collectively known as tags on your website or mobile app.Amazon CloudFront (CDN)
Amazon CloudFront is a fast content delivery network (CDN) service that securely delivers data, videos, applications, and APIs to customers globally with low latency, high transfer speeds.Stripe (Payment processors)
Stripe offers online payment processing for internet businesses as well as fraud prevention, invoicing and subscription management.Related reports
Threat Detection Systems
No alerts detected
JavaScript (22)
No JavaScripts
HTTP Transactions (89)
| URL | IP | Response | Size |
|---|

